Suppr超能文献

MiMeNet:利用神经网络探索微生物组-代谢组关系。

MiMeNet: Exploring microbiome-metabolome relationships using neural networks.

机构信息

Department of Bioengineering, University of Illinois at Chicago, Chicago, Illinois, United States of America.

Department of Medicine, Division of Endocrinology, Diabetes, and Metabolism, University of Illinois at Chicago, Chicago, Illinois, United States of America.

出版信息

PLoS Comput Biol. 2021 May 17;17(5):e1009021. doi: 10.1371/journal.pcbi.1009021. eCollection 2021 May.

Abstract

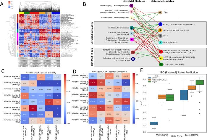
The advance in microbiome and metabolome studies has generated rich omics data revealing the involvement of the microbial community in host disease pathogenesis through interactions with their host at a metabolic level. However, the computational tools to uncover these relationships are just emerging. Here, we present MiMeNet, a neural network framework for modeling microbe-metabolite relationships. Using ten iterations of 10-fold cross-validation on three paired microbiome-metabolome datasets, we show that MiMeNet more accurately predicts metabolite abundances (mean Spearman correlation coefficients increase from 0.108 to 0.309, 0.276 to 0.457, and -0.272 to 0.264) and identifies more well-predicted metabolites (increase in the number of well-predicted metabolites from 198 to 366, 104 to 143, and 4 to 29) compared to state-of-art linear models for individual metabolite predictions. Additionally, we demonstrate that MiMeNet can group microbes and metabolites with similar interaction patterns and functions to illuminate the underlying structure of the microbe-metabolite interaction network, which could potentially shed light on uncharacterized metabolites through "Guilt by Association". Our results demonstrated that MiMeNet is a powerful tool to provide insights into the causes of metabolic dysregulation in disease, facilitating future hypothesis generation at the interface of the microbiome and metabolomics.

摘要

微生物组和代谢组学的研究进展产生了丰富的组学数据,这些数据揭示了微生物群落通过与宿主在代谢水平上的相互作用,参与宿主疾病发病机制。然而,用于揭示这些关系的计算工具才刚刚出现。在这里,我们提出了 MiMeNet,这是一种用于建模微生物-代谢物关系的神经网络框架。我们在三个配对的微生物组-代谢组数据集上进行了十次十折交叉验证,结果表明 MiMeNet 更准确地预测了代谢物丰度(平均 Spearman 相关系数从 0.108 增加到 0.309,从 0.276 增加到 0.457,从-0.272 增加到 0.264),并且比用于单个代谢物预测的最先进的线性模型识别出更多预测良好的代谢物(预测良好的代谢物数量从 198 增加到 366,从 104 增加到 143,从 4 增加到 29)。此外,我们证明 MiMeNet 可以对具有相似相互作用模式和功能的微生物和代谢物进行分组,以阐明微生物-代谢物相互作用网络的潜在结构,这可能通过“关联定罪”来揭示未表征的代谢物。我们的结果表明,MiMeNet 是一种提供对疾病中代谢失调原因的深入了解的强大工具,有助于在微生物组和代谢组学界面生成未来的假说。

https://cdn.ncbi.nlm.nih.gov/pmc/blobs/accb/8158931/0adbd3a75c57/pcbi.1009021.g001.jpg

文献AI研究员

20分钟写一篇综述,助力文献阅读效率提升50倍。

立即体验

用中文搜PubMed

大模型驱动的PubMed中文搜索引擎

马上搜索

文档翻译

学术文献翻译模型,支持多种主流文档格式。

立即体验