Suppr超能文献

NEFM 基因的 DNA 甲基化与乳腺癌的免疫浸润和生存相关。

NEFM DNA methylation correlates with immune infiltration and survival in breast cancer.

机构信息

Department of Radiotherapy Oncology, Harbin Medical University Cancer Hospital, Harbin, China.

Department of Breast Medical Oncology, Harbin Medical University Cancer Hospital, No.150 Haping Road, Nangang District, Harbin, 150081, China.

出版信息

Clin Epigenetics. 2021 May 17;13(1):112. doi: 10.1186/s13148-021-01096-4.

Abstract

BACKGROUND

This study aims to determine whether NEFM (neurofilament medium) DNA methylation correlates with immune infiltration and prognosis in breast cancer (BRCA) and to explore NEFM-connected immune gene signature.

METHODS

NEFM transcriptional expression was analyzed in BRCA and normal breast tissues using Oncomine and Tumor Immune Estimation Resource (TIMER) databases. The relationship between NEFM DNA methylation and NEFM transcriptional expression was investigated in TCGA. Potential influence of NEFM DNA methylation/expression on clinical outcome was evaluated using TCGA BRCA, The Human Protein Atlas and Kaplan-Meier plotter databases. Association of NEFM transcriptional expression/DNA methylation with cancer immune infiltration was investigated using TIMER and TISIDB databases.

RESULTS

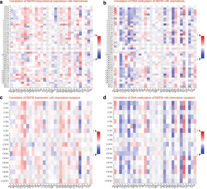
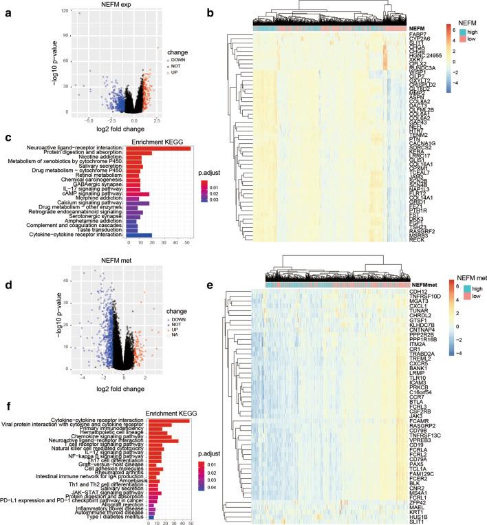
High expression of NEFM correlated with better overall survival (OS) and recurrence-free survival (RFS) in TCGA BRCA and Kaplan-Meier plotter, whereas NEFM DNA methylation with worse OS in TCGA BRCA. NEFM transcriptional expression negatively correlated with DNA methylation. NEFM DNA methylation significantly negatively correlated with infiltrating levels of B, CD8 T/CD4 T cells, macrophages, neutrophils and dendritic cells in TIMER and TISIDB. NEFM expression positively correlated with macrophage infiltration in TIMER and TISIDB. After adjusted with tumor purity, NEFM expression weekly negatively correlated with infiltration level of B cells, whereas positively correlated with CD8 T cell infiltration in TIMER gene modules. NEFM expression/DNA methylation correlated with diverse immune markers in TCGA and TISIDB.

CONCLUSIONS

NEFM low-expression/DNA methylation correlates with poor prognosis. NEFM expression positively correlates with macrophage infiltration. NEFM DNA methylation strongly negatively correlates with immune infiltration in BRCA. Our study highlights novel potential functions of NEFM expression/DNA methylation in regulation of tumor immune microenvironment.

摘要

背景

本研究旨在确定神经丝中间丝(NEFM)DNA 甲基化是否与乳腺癌(BRCA)中的免疫浸润和预后相关,并探索与 NEFM 相关的免疫基因特征。

方法

使用 Oncomine 和肿瘤免疫估计资源(TIMER)数据库分析 BRCA 和正常乳腺组织中的 NEFM 转录表达。在 TCGA 中研究 NEFM DNA 甲基化与 NEFM 转录表达之间的关系。使用 TCGA BRCA、人类蛋白质图谱和 Kaplan-Meier 绘谱器数据库评估 NEFM DNA 甲基化/表达对临床结局的潜在影响。使用 TIMER 和 TISIDB 数据库研究 NEFM 转录表达/DNA 甲基化与癌症免疫浸润的关联。

结果

TCGA BRCA 和 Kaplan-Meier 绘谱器中,NEFM 高表达与更好的总生存(OS)和无复发生存(RFS)相关,而 TCGA BRCA 中 NEFM DNA 甲基化与更差的 OS 相关。NEFM 转录表达与 DNA 甲基化呈负相关。在 TIMER 和 TISIDB 中,NEFM DNA 甲基化与 B、CD8 T/CD4 T 细胞、巨噬细胞、中性粒细胞和树突状细胞浸润水平显著负相关。在 TIMER 和 TISIDB 中,NEFM 表达与巨噬细胞浸润呈正相关。在经过肿瘤纯度调整后,在 TIMER 基因模块中,NEFM 表达与 B 细胞浸润水平呈负相关,而与 CD8 T 细胞浸润呈正相关。在 TCGA 和 TISIDB 中,NEFM 表达/DNA 甲基化与多种免疫标志物相关。

结论

NEFM 低表达/DNA 甲基化与预后不良相关。NEFM 表达与巨噬细胞浸润呈正相关。NEFM DNA 甲基化与 BRCA 中的免疫浸润呈强烈负相关。本研究强调了 NEFM 表达/DNA 甲基化在调节肿瘤免疫微环境中的新的潜在功能。

https://cdn.ncbi.nlm.nih.gov/pmc/blobs/017f/8130356/412dd36448b7/13148_2021_1096_Fig1_HTML.jpg

文献AI研究员

20分钟写一篇综述,助力文献阅读效率提升50倍。

立即体验

用中文搜PubMed

大模型驱动的PubMed中文搜索引擎

马上搜索

文档翻译

学术文献翻译模型,支持多种主流文档格式。

立即体验