Suppr超能文献

柚皮苷镶嵌丝素蛋白/羟基磷灰石支架增强人脐带间充质干细胞的成骨再生。

Naringin-inlaid silk fibroin/hydroxyapatite scaffold enhances human umbilical cord-derived mesenchymal stem cell-based bone regeneration.

机构信息

Department of Orthopaedics, Tianjin Hospital, Tianjin, China.

Tianjin Institute of Orthopedics in Traditional Chinese and Western Medicine, Tianjin, China.

出版信息

Cell Prolif. 2021 Jul;54(7):e13043. doi: 10.1111/cpr.13043. Epub 2021 May 19.

Abstract

OBJECTIVES

Large bone defects are a common, debilitating clinical condition that have substantial global health and economic burden. Bone tissue engineering technology has become one of the most promising approaches for regenerating defective bones. In this study, we fabricated a naringin-inlaid composite silk fibroin/hydroxyapatite (NG/SF/HAp) scaffold to repair bone defects.

MATERIALS AND METHODS

The salt-leaching technology was used to fabricate the NG/SF/HAp scaffold. The cytocompatibility of the NG/SF/HAp scaffold was assessed using scanning electron microscopy, live/dead cell staining and phalloidin staining. The osteogenic and angiogenic properties were assessed in vitro and in vivo.

RESULTS

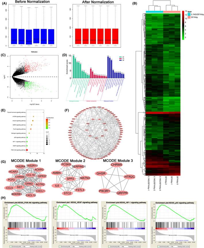
The porous NG/SF/HAp scaffold had a well-designed biomimetic porous structure with osteoinductive and angiogenic activities. A gene microarray identified 854 differentially expressed genes between human umbilical cord-derived mesenchymal stem cells (hUCMSCs) cultured on SF-nHAp scaffolds and cells cultured on NG/SF/HAp scaffolds. The underlying osteoblastic mechanism was investigated using hUCMSCs in vitro. Naringin facilitated hUCMSC ingrowth into the SF/HAp scaffold and promoted osteogenic differentiation. The osteogenic and angiogenic capabilities of cells cultured in the NG/SF/HAp scaffold were superior to those of cells cultured in the SF/HAp scaffold.

CONCLUSIONS

The data indicate the potential of the SF/HAp composite scaffold incorporating naringin for bone regeneration.

摘要

目的

大骨缺损是一种常见的、使人虚弱的临床病症,对全球健康和经济都有重大影响。骨组织工程技术已成为修复缺损骨骼最有前途的方法之一。在本研究中,我们制备了一种柚皮苷镶嵌复合丝素/羟基磷灰石(NG/SF/HAp)支架来修复骨缺损。

材料与方法

采用盐溶法制备 NG/SF/HAp 支架。通过扫描电子显微镜、活/死细胞染色和鬼笔环肽染色评估 NG/SF/HAp 支架的细胞相容性。体外和体内评估了其成骨和血管生成性能。

结果

多孔的 NG/SF/HAp 支架具有设计良好的仿生多孔结构,具有诱导成骨和血管生成的作用。基因微阵列鉴定出人脐带间充质干细胞(hUCMSCs)在 SF-nHAp 支架上培养和在 NG/SF/HAp 支架上培养的细胞之间有 854 个差异表达基因。在体外使用 hUCMSCs 研究了潜在的成骨机制。柚皮苷促进 hUCMSC 进入 SF/HAp 支架并促进成骨分化。在 NG/SF/HAp 支架中培养的细胞的成骨和血管生成能力优于在 SF/HAp 支架中培养的细胞。

结论

数据表明,含有柚皮苷的 SF/HAp 复合支架在骨再生方面具有潜力。

https://cdn.ncbi.nlm.nih.gov/pmc/blobs/32e5/8249788/3038955e2540/CPR-54-e13043-g003.jpg

文献AI研究员

20分钟写一篇综述,助力文献阅读效率提升50倍。

立即体验

用中文搜PubMed

大模型驱动的PubMed中文搜索引擎

马上搜索

文档翻译

学术文献翻译模型,支持多种主流文档格式。

立即体验