Suppr超能文献

阻断刚地弓形虫肌球蛋白轻链 1 的棕榈酰化作用会破坏滑行器的组成,但对寄生虫的运动能力几乎没有影响。

Blocking Palmitoylation of Toxoplasma gondii Myosin Light Chain 1 Disrupts Glideosome Composition but Has Little Impact on Parasite Motility.

机构信息

Department of Microbiology and Molecular Genetics, University of Vermont Larner College of Medicine, Burlington, Vermont, USA.

Department of Pathology, Stanford University School of Medicine, Stanford, California, USA.

出版信息

mSphere. 2021 May 19;6(3):e00823-20. doi: 10.1128/mSphere.00823-20.

Abstract

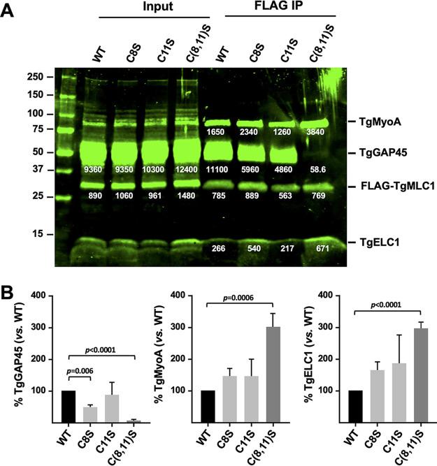
is a widespread apicomplexan parasite that causes severe disease in immunocompromised individuals and the developing fetus. Like other apicomplexans, uses an unusual form of substrate-dependent gliding motility to invade cells of its hosts and to disseminate throughout the body during infection. It is well established that a myosin motor consisting of a class XIVa heavy chain (TgMyoA) and two light chains (TgMLC1 and TgELC1/2) plays an important role in parasite motility. The ability of the motor to generate force at the parasite periphery is thought to be reliant upon its anchoring and immobilization within a peripheral membrane-bound compartment, the inner membrane complex (IMC). The motor does not insert into the IMC directly; rather, this interaction is believed to be mediated by the binding of TgMLC1 to the IMC-anchored protein, TgGAP45. Therefore, the binding of TgMLC1 to TgGAP45 is considered a key element in the force transduction machinery of the parasite. TgMLC1 is palmitoylated, and we show here that palmitoylation occurs on two N-terminal cysteine residues, C8 and C11. Mutations that block TgMLC1 palmitoylation completely abrogate the binding of TgMLC1 to TgGAP45. Surprisingly, the loss of TgMLC1 binding to TgGAP45 in these mutant parasites has little effect on their ability to initiate or sustain movement. These results question a key tenet of the current model of apicomplexan motility and suggest that our understanding of gliding motility in this important group of human and animal pathogens is not yet complete. Gliding motility plays a central role in the life cycle of and other apicomplexan parasites. The myosin motor thought to power motility is essential for virulence but distinctly different from the myosins found in humans. Consequently, an understanding of the mechanism(s) underlying parasite motility and the role played by this unusual myosin may reveal points of vulnerability that can be targeted for disease prevention or treatment. We show here that mutations that uncouple the motor from what is thought to be a key structural component of the motility machinery have little impact on parasite motility. This finding runs counter to predictions of the current, widely held "linear motor" model of motility, highlighting the need for further studies to fully understand how apicomplexan parasites generate the forces necessary to move into, out of, and between cells of the hosts they infect.

摘要

刚地弓形虫是一种广泛存在的顶复门寄生虫,可导致免疫功能低下个体和发育中的胎儿发生严重疾病。与其他顶复门寄生虫一样,刚地弓形虫利用一种不寻常的底物依赖滑行运动形式来入侵宿主细胞,并在感染过程中在体内传播。众所周知,由一个第十四类肌球蛋白重链(TgMyoA)和两个轻链(TgMLC1 和 TgELC1/2)组成的肌球蛋白马达在寄生虫运动中起着重要作用。马达在寄生虫周围产生力的能力被认为依赖于马达在一个周围膜结合隔室内的锚定和固定,该隔室称为内膜复合物(IMC)。马达不会直接插入 IMC;相反,这种相互作用被认为是通过 TgMLC1 与 IMC 锚定蛋白 TgGAP45 的结合介导的。因此,TgMLC1 与 TgGAP45 的结合被认为是寄生虫力转导机制的关键要素。TgMLC1 被棕榈酰化,我们在这里显示棕榈酰化发生在两个 N 端半胱氨酸残基 C8 和 C11 上。完全阻断 TgMLC1 棕榈酰化的突变会完全阻止 TgMLC1 与 TgGAP45 的结合。令人惊讶的是,这些突变寄生虫中 TgMLC1 与 TgGAP45 的结合丧失对其启动或维持运动的能力几乎没有影响。这些结果对当前顶复门运动模型的一个关键原则提出了质疑,并表明我们对这一重要人类和动物病原体群体的滑行运动的理解尚不完全。滑行运动在刚地弓形虫和其他顶复门寄生虫的生命周期中起着核心作用。被认为为运动提供动力的肌球蛋白马达对于毒力是必不可少的,但与人类中的肌球蛋白明显不同。因此,对寄生虫运动的机制和这种不寻常的肌球蛋白所起的作用的理解可能揭示出可以作为疾病预防或治疗靶点的脆弱点。我们在这里表明,将马达与被认为是运动机制的关键结构成分分离的突变对寄生虫运动几乎没有影响。这一发现与当前广泛持有的“线性马达”运动模型的预测相悖,突出表明需要进一步的研究来充分了解顶复门寄生虫如何产生进入、离开和穿过感染宿主细胞所需的力。

https://cdn.ncbi.nlm.nih.gov/pmc/blobs/2078/8265671/4f52f555525c/msphere.00823-20-f001.jpg

文献AI研究员

20分钟写一篇综述,助力文献阅读效率提升50倍。

立即体验

用中文搜PubMed

大模型驱动的PubMed中文搜索引擎

马上搜索

文档翻译

学术文献翻译模型,支持多种主流文档格式。

立即体验