Suppr超能文献

心力衰竭中心肌细胞收缩功能障碍是由于 BAG3 介导线粒体蛋白周转减少所致。

Cardiomyocyte contractile impairment in heart failure results from reduced BAG3-mediated sarcomeric protein turnover.

机构信息

Department of Cell and Molecular Physiology, Loyola University Stritch School of Medicine, Maywood, IL, USA.

Department of Medicine, Temple University Lewis Katz School of Medicine, Philadelphia, PA, USA.

出版信息

Nat Commun. 2021 May 19;12(1):2942. doi: 10.1038/s41467-021-23272-z.

Abstract

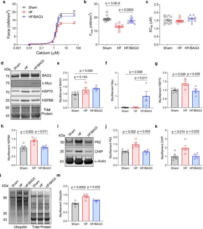
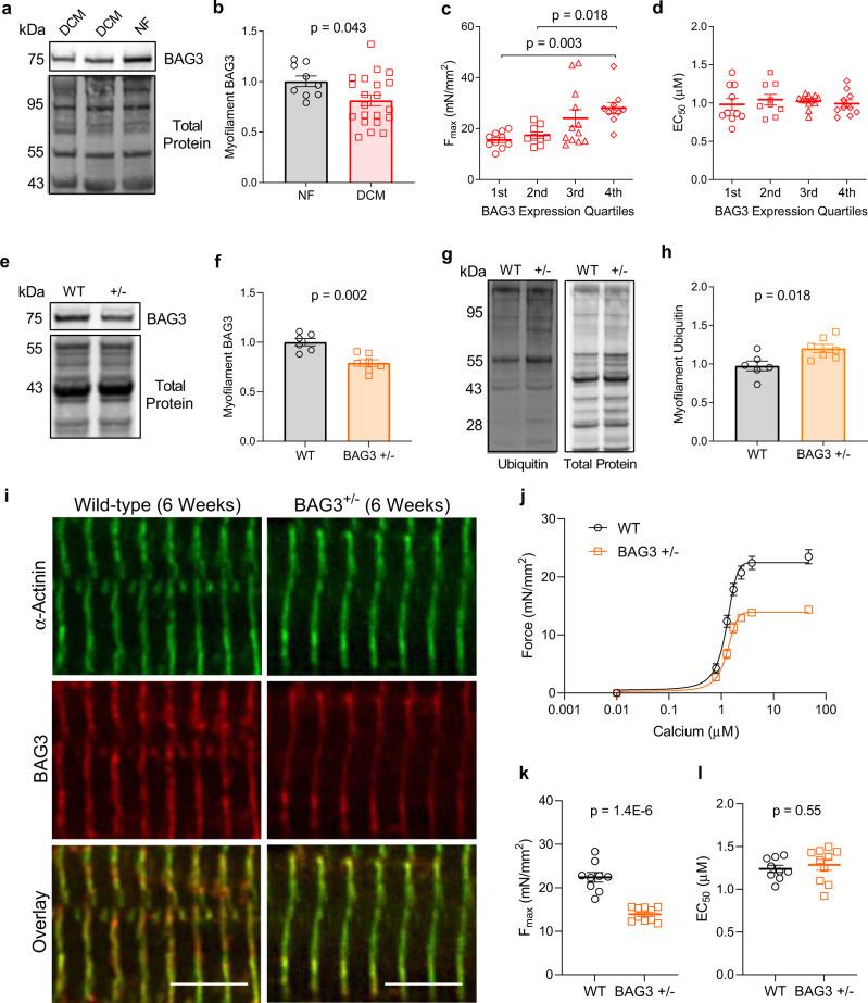
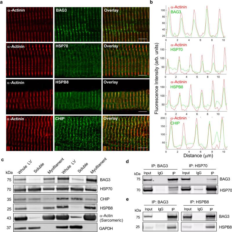
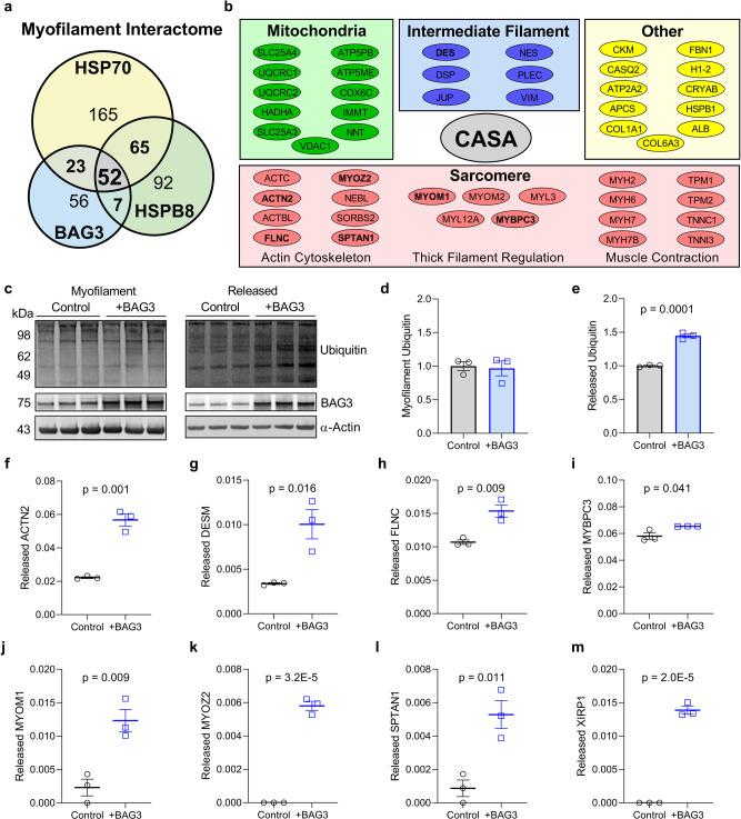
The association between reduced myofilament force-generating capacity (F) and heart failure (HF) is clear, however the underlying molecular mechanisms are poorly understood. Here, we show impaired F arises from reduced BAG3-mediated sarcomere turnover. Myofilament BAG3 expression decreases in human HF and positively correlates with F. We confirm this relationship using BAG3 haploinsufficient mice, which display reduced F and increased myofilament ubiquitination, suggesting impaired protein turnover. We show cardiac BAG3 operates via chaperone-assisted selective autophagy (CASA), conserved from skeletal muscle, and confirm sarcomeric CASA complex localization is BAG3/proteotoxic stress-dependent. Using mass spectrometry, we characterize the myofilament CASA interactome in the human heart and identify eight clients of BAG3-mediated turnover. To determine if increasing BAG3 expression in HF can restore sarcomere proteostasis/F, HF mice were treated with rAAV9-BAG3. Gene therapy fully rescued F and CASA protein turnover after four weeks. Our findings indicate BAG3-mediated sarcomere turnover is fundamental for myofilament functional maintenance.

摘要

肌丝产生力的能力(F)降低与心力衰竭(HF)之间的关联是明确的,但潜在的分子机制尚不清楚。在这里,我们表明,肌节周转率降低导致 BAG3 介导的 F 降低。人类心力衰竭中肌丝 BAG3 的表达减少,并且与 F 呈正相关。我们使用 BAG3 半不足的小鼠证实了这种关系,这些小鼠显示 F 降低和肌丝泛素化增加,表明蛋白周转率受损。我们表明心脏 BAG3 通过从骨骼肌中保守的伴侣辅助选择性自噬(CASA)起作用,并确认肌节 CASA 复合物的定位依赖于 BAG3/蛋白毒性应激。通过质谱分析,我们对人类心脏中的肌丝 CASA 相互作用组进行了特征描述,并确定了 BAG3 介导的周转的八个客户。为了确定在 HF 中增加 BAG3 表达是否可以恢复肌节蛋白稳态/F,HF 小鼠接受 rAAV9-BAG3 治疗。基因治疗在四周后完全恢复了 F 和 CASA 蛋白的周转率。我们的研究结果表明,BAG3 介导的肌节周转率对于肌丝功能维持至关重要。

https://cdn.ncbi.nlm.nih.gov/pmc/blobs/7674/8134551/ab008eaaf05f/41467_2021_23272_Fig1_HTML.jpg

文献AI研究员

20分钟写一篇综述,助力文献阅读效率提升50倍。

立即体验

用中文搜PubMed

大模型驱动的PubMed中文搜索引擎

马上搜索

文档翻译

学术文献翻译模型,支持多种主流文档格式。

立即体验