Suppr超能文献

MIF 是一种 3' 核酸内切酶,可促进 DNA 复制并促进肿瘤生长。

MIF is a 3' flap nuclease that facilitates DNA replication and promotes tumor growth.

机构信息

Department of Pathology, UT Southwestern Medical Center, Dallas, TX, USA.

Department of Radiation Oncology, UT Southwestern Medical Center, Dallas, TX, USA.

出版信息

Nat Commun. 2021 May 19;12(1):2954. doi: 10.1038/s41467-021-23264-z.

Abstract

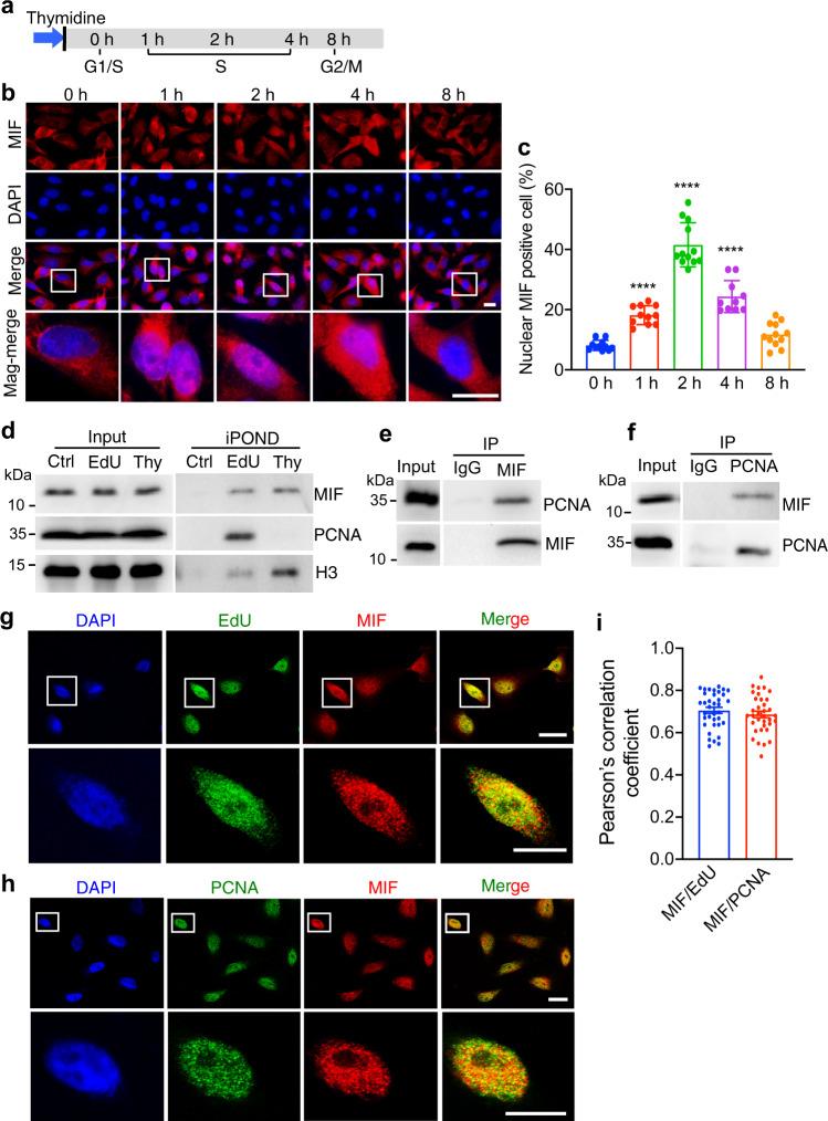
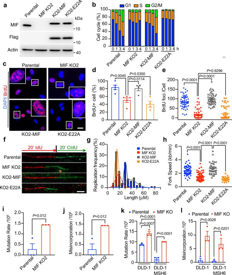
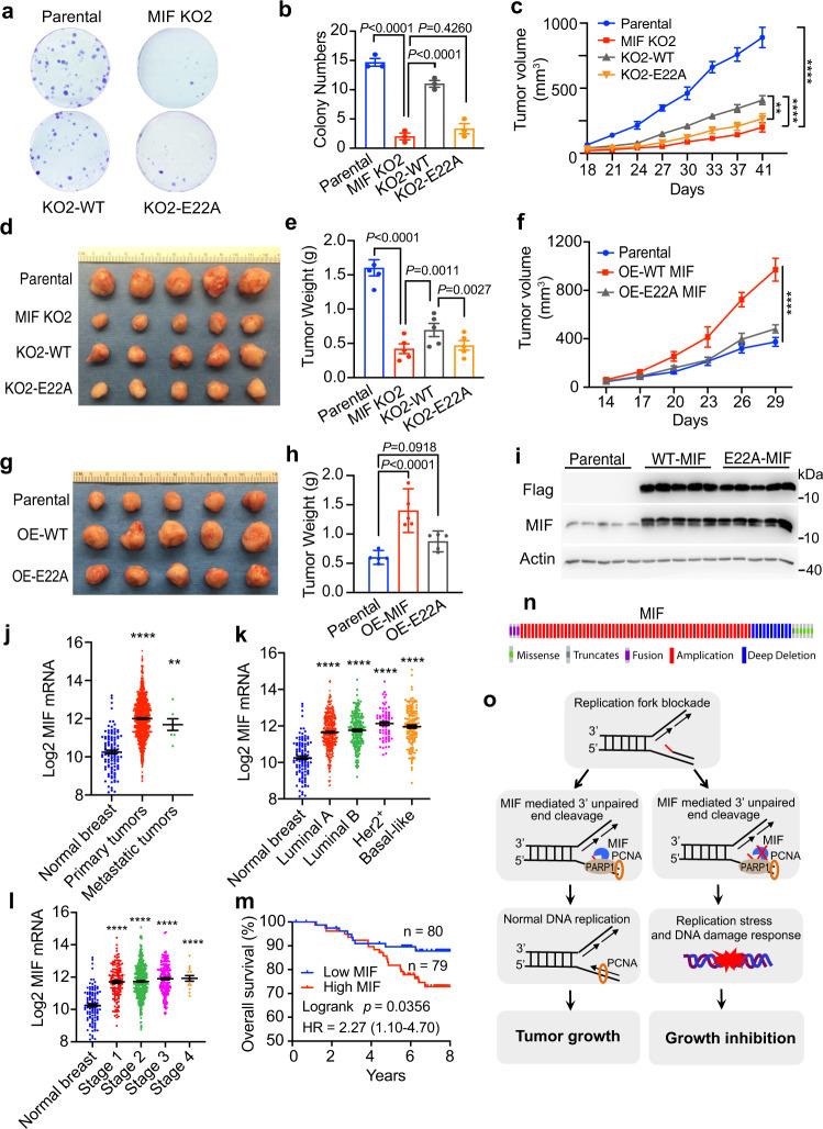
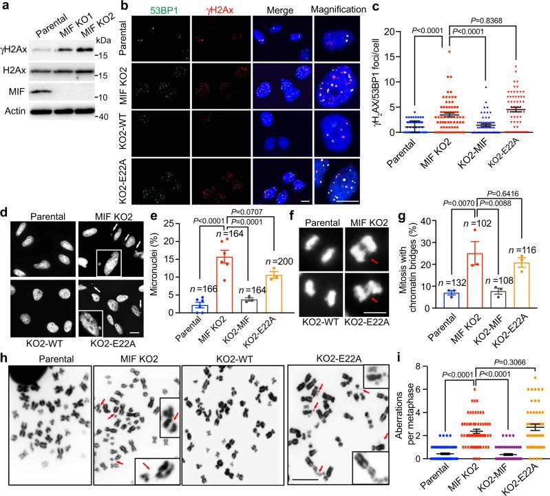
How cancer cells cope with high levels of replication stress during rapid proliferation is currently unclear. Here, we show that macrophage migration inhibitory factor (MIF) is a 3' flap nuclease that translocates to the nucleus in S phase. Poly(ADP-ribose) polymerase 1 co-localizes with MIF to the DNA replication fork, where MIF nuclease activity is required to resolve replication stress and facilitates tumor growth. MIF loss in cancer cells leads to mutation frequency increases, cell cycle delays and DNA synthesis and cell growth inhibition, which can be rescued by restoring MIF, but not nuclease-deficient MIF mutant. MIF is significantly upregulated in breast tumors and correlates with poor overall survival in patients. We propose that MIF is a unique 3' nuclease, excises flaps at the immediate 3' end during DNA synthesis and favors cancer cells evading replication stress-induced threat for their growth.

摘要

目前尚不清楚癌细胞在快速增殖过程中如何应对高水平的复制应激。在这里,我们表明巨噬细胞移动抑制因子 (MIF) 是一种 3' 叶状核内切核酸酶,在 S 期可转移到细胞核。多聚(ADP-核糖)聚合酶 1 与 MIF 共定位到 DNA 复制叉,其中 MIF 核酸酶活性是解决复制应激所必需的,并且促进肿瘤生长。癌细胞中 MIF 的缺失会导致突变频率增加、细胞周期延迟以及 DNA 合成和细胞生长抑制,这些可以通过恢复 MIF 来挽救,但不能通过恢复缺乏核酸酶的 MIF 突变体来挽救。MIF 在乳腺癌中显著上调,并与患者的总体生存率差相关。我们提出 MIF 是一种独特的 3' 核酸内切酶,在 DNA 合成过程中从 3' 末端直接切除叶状结构,并有利于癌细胞逃避复制应激诱导的威胁以促进其生长。

https://cdn.ncbi.nlm.nih.gov/pmc/blobs/d261/8134555/8bdca22a42ed/41467_2021_23264_Fig1_HTML.jpg

文献AI研究员

20分钟写一篇综述,助力文献阅读效率提升50倍。

立即体验

用中文搜PubMed

大模型驱动的PubMed中文搜索引擎

马上搜索

文档翻译

学术文献翻译模型,支持多种主流文档格式。

立即体验