Suppr超能文献

UPF1 通过调节 TOP2A 活性和维持结直肠癌细胞干性促进对奥沙利铂的耐药性。

UPF1 promotes chemoresistance to oxaliplatin through regulation of TOP2A activity and maintenance of stemness in colorectal cancer.

机构信息

Department of Colorectal Surgery, Fudan University Shanghai Cancer Center, Shanghai, 200032, PR China.

Department of Oncology, Shanghai Medical College, Fudan University, Shanghai, 200032, PR China.

出版信息

Cell Death Dis. 2021 May 21;12(6):519. doi: 10.1038/s41419-021-03798-2.

Abstract

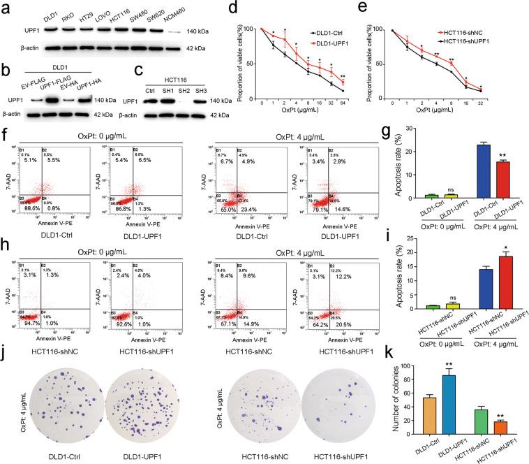
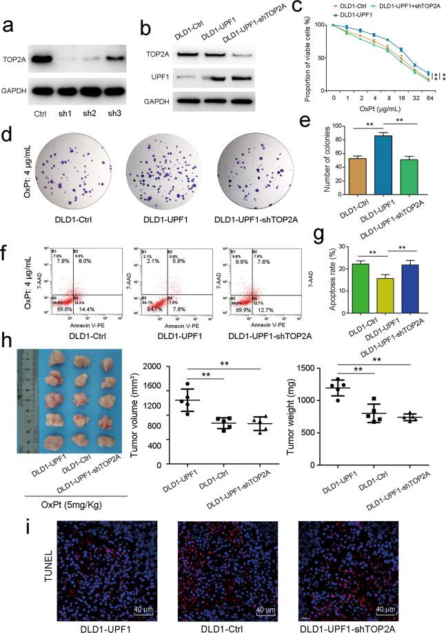
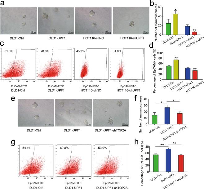
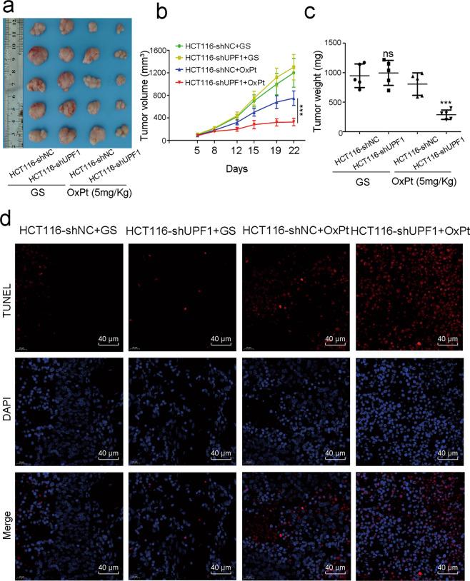
UPF1 is proved to dysregulate in multiple tumors and influence carcinogenesis. However, the role of UPF1 in oxaliplatin resistance in colorectal cancer (CRC) remains unknown. In our study, UPF1 is upregulated in CRC in mRNA and protein levels and overexpression of UPF1 predicts a poor overall survival (OS) and recurrence-free survival (RFS) in CRC patients and is an independent risk factor for recurrence. UPF1 promotes chemoresistance to oxaliplatin in vitro and in vivo. UPF1-induced oxaliplatin resistance can be associated with interaction between zinc finger of UPF1 and Toprim of TOP2A and increasing phosphorylated TOP2A in a SMG1-dependent manner. Moreover, UPF1 maintains stemness in a TOP2A-dependent manner in CRC. Taken together, UPF1 was overexpressed and predicted a poor prognosis in CRC. UPF1 enhanced chemoresistance to oxaliplatin in CRC, which may result from regulation of TOP2A activity and maintenance of stemness. Our findings could provide a new therapy strategy for chemoresistance to oxaliplatin in CRC patients.

摘要

UPF1 在多种肿瘤中被证明失调,并影响癌发生。然而,UPF1 在结直肠癌(CRC)中对奥沙利铂耐药的作用尚不清楚。在我们的研究中,UPF1 在 CRC 中的 mRNA 和蛋白水平上调,UPF1 的过表达预示着 CRC 患者总体生存(OS)和无复发生存(RFS)不良,并且是复发的独立危险因素。UPF1 在体外和体内促进了对奥沙利铂的化疗耐药性。UPF1 诱导的奥沙利铂耐药性可能与 UPF1 的锌指和 TOP2A 的 Toprim 之间的相互作用以及 SMG1 依赖性方式增加磷酸化 TOP2A 有关。此外,UPF1 以 TOP2A 依赖的方式维持 CRC 中的干性。总之,UPF1 在 CRC 中过度表达并预示预后不良。UPF1 增强了 CRC 对奥沙利铂的化疗耐药性,这可能是由于 TOP2A 活性的调节和干性的维持。我们的研究结果可为 CRC 患者奥沙利铂耐药的治疗策略提供新的依据。

https://cdn.ncbi.nlm.nih.gov/pmc/blobs/e0d0/8140095/319650413dd2/41419_2021_3798_Fig1_HTML.jpg

文献AI研究员

20分钟写一篇综述,助力文献阅读效率提升50倍。

立即体验

用中文搜PubMed

大模型驱动的PubMed中文搜索引擎

马上搜索

文档翻译

学术文献翻译模型,支持多种主流文档格式。

立即体验