Suppr超能文献

中的独特过氧化氢清除系统:KatG和AhpC共同作用清除内源性过氧化氢。

Distinct HO-Scavenging System in : KatG and AhpC Act Together to Scavenge Endogenous Hydrogen Peroxide.

作者信息

Wan Fen, Feng Xue, Yin Jianhua, Gao Haichun

机构信息

College of Laboratory Medicine, Hangzhou Medical College, Hangzhou, China.

Institute of Microbiology and College of Life Sciences, Zhejiang University, Hangzhou, China.

出版信息

Front Microbiol. 2021 May 7;12:626874. doi: 10.3389/fmicb.2021.626874. eCollection 2021.

Abstract

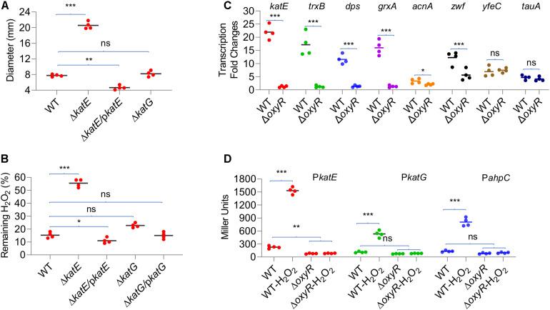
To colonize in the digestive tract of animals and humans, has to deal with reactive oxygen species (ROS) produced by host cells and microbiota. However, an understanding of the ROS-scavenging systems and their regulation in this bacterium remains largely elusive. In this study, we identified OxyR as the master transcriptional regulator mediating cellular responses to hydrogen peroxide (HO) in through genomics and transcriptomics analyses. OxyR activates transcription of diverse genes, especially the core members of its regulon, including those encoding catalases, peroxidases, and thiol reductases. The data also suggest that sulfur species and manganese may play a particular role in the oxidative stress response of . Among the three HO-scavenging systems in , catalase/peroxidase KatE functions as the primary scavenger for high levels of HO; NADH peroxidase lkyl ydroeroxide eductase (AhpR) and catalase KatG together are responsible for removing low levels of HO. The simultaneous loss of both AhpC (the peroxidatic component of AhpR) and KatG results in activation of OxyR. Moreover, we found that AhpC, unlike its well-characterized counterpart, has little effect on protecting cells against toxicity of organic peroxides. These findings provide not only novel insights into the structural and functional diversity of bacterial HO-scavenging systems but also a basic understanding of how copes with oxidative stress.

摘要

为了在动物和人类的消化道中定殖,[细菌名称]必须应对宿主细胞和微生物群产生的活性氧(ROS)。然而,对该细菌中ROS清除系统及其调控的了解在很大程度上仍然不清楚。在本研究中,我们通过基因组学和转录组学分析,确定OxyR是介导[细菌名称]对过氧化氢(H₂O₂)细胞反应的主要转录调节因子。OxyR激活多种基因的转录,特别是其调控子的核心成员,包括那些编码过氧化氢酶、过氧化物酶和硫醇还原酶的基因。数据还表明,硫物种和锰可能在[细菌名称]的氧化应激反应中发挥特殊作用。在[细菌名称]的三种H₂O₂清除系统中,过氧化氢酶/过氧化物酶KatE作为高水平H₂O₂的主要清除剂;NADH过氧化物酶烷基过氧化氢还原酶(AhpR)和过氧化氢酶KatG共同负责清除低水平的H₂O₂。AhpC(AhpR的过氧化物酶成分)和KatG同时缺失会导致OxyR激活。此外,我们发现AhpC与其特征明确的[细菌名称]对应物不同,对保护细胞免受有机过氧化物毒性的影响很小。这些发现不仅为细菌H₂O₂清除系统的结构和功能多样性提供了新的见解,也为[细菌名称]如何应对氧化应激提供了基本认识。

https://cdn.ncbi.nlm.nih.gov/pmc/blobs/a532/8139631/c88f96cdf785/fmicb-12-626874-g001.jpg

文献AI研究员

20分钟写一篇综述,助力文献阅读效率提升50倍。

立即体验

用中文搜PubMed

大模型驱动的PubMed中文搜索引擎

马上搜索

文档翻译

学术文献翻译模型,支持多种主流文档格式。

立即体验