Suppr超能文献

TIGIT 和 PD-1 免疫检查点通路与胶质母细胞瘤患者预后和抗肿瘤免疫相关。

TIGIT and PD-1 Immune Checkpoint Pathways Are Associated With Patient Outcome and Anti-Tumor Immunity in Glioblastoma.

机构信息

Department of Neurological Surgery, University of Pittsburgh, Pittsburgh, PA, United States.

Departments of Neurological Surgery, University of California, San Francisco, CA, United States.

出版信息

Front Immunol. 2021 May 7;12:637146. doi: 10.3389/fimmu.2021.637146. eCollection 2021.

Abstract

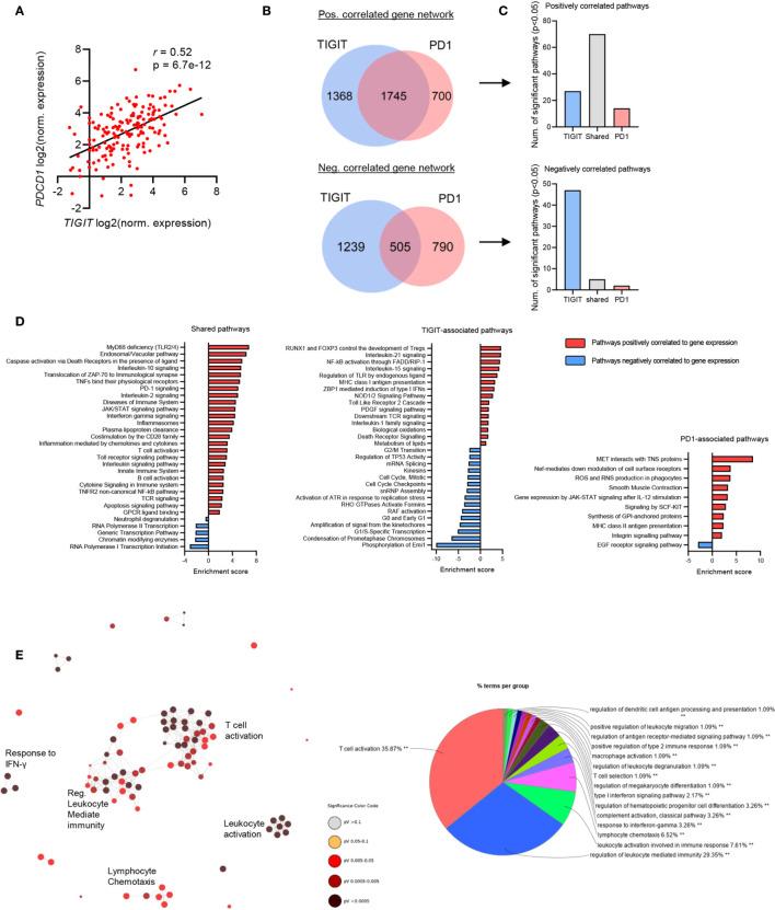
Glioblastoma (GBM) remains an aggressive brain tumor with a high rate of mortality. Immune checkpoint (IC) molecules are expressed on tumor infiltrating lymphocytes (TILs) and promote T cell exhaustion upon binding to IC ligands expressed by the tumor cells. Interfering with IC pathways with immunotherapy has promoted reactivation of anti-tumor immunity and led to success in several malignancies. However, IC inhibitors have achieved limited success in GBM patients, suggesting that other checkpoint molecules may be involved with suppressing TIL responses. Numerous IC pathways have been described, with current testing of inhibitors underway in multiple clinical trials. Identification of the most promising checkpoint pathways may be useful to guide the future trials for GBM. Here, we analyzed the The Cancer Genome Atlas (TCGA) transcriptomic database and identified PD1 and TIGIT as top putative targets for GBM immunotherapy. Additionally, dual blockade of PD1 and TIGIT improved survival and augmented CD8 TIL accumulation and functions in a murine GBM model compared with either single agent alone. Furthermore, we demonstrated that this combination immunotherapy affected granulocytic/polymorphonuclear (PMN) myeloid derived suppressor cells (MDSCs) but not monocytic (Mo) MDSCs in in our murine gliomas. Importantly, we showed that suppressive myeloid cells express PD1, PD-L1, and TIGIT-ligands in human GBM tissue, and demonstrated that antigen specific T cell proliferation that is inhibited by immunosuppressive myeloid cells can be restored by TIGIT/PD1 blockade. Our data provide new insights into mechanisms of GBM αPD1/αTIGIT immunotherapy.

摘要

胶质母细胞瘤(GBM)仍然是一种具有高死亡率的侵袭性脑肿瘤。免疫检查点(IC)分子在肿瘤浸润淋巴细胞(TIL)上表达,并在与肿瘤细胞表达的 IC 配体结合时促进 T 细胞衰竭。用免疫疗法干扰 IC 途径促进了抗肿瘤免疫的重新激活,并在几种恶性肿瘤中取得了成功。然而,IC 抑制剂在 GBM 患者中仅取得了有限的成功,这表明其他检查点分子可能参与抑制 TIL 反应。已经描述了许多 IC 途径,目前正在进行多项临床试验以测试抑制剂。确定最有前途的检查点途径可能有助于指导未来 GBM 的临床试验。在这里,我们分析了癌症基因组图谱(TCGA)转录组数据库,确定 PD1 和 TIGIT 是 GBM 免疫治疗的最有希望的潜在靶点。此外,与单独使用任一药物相比,PD1 和 TIGIT 的双重阻断可改善生存并增强 CD8 TIL 的积累和功能在小鼠 GBM 模型中。此外,我们证明这种组合免疫疗法影响粒细胞/多形核(PMN)髓系来源的抑制细胞(MDSC),但不影响我们的小鼠胶质瘤中的单核(Mo)MDSC。重要的是,我们表明,抑制性髓样细胞在人 GBM 组织中表达 PD1、PD-L1 和 TIGIT 配体,并证明可以通过 TIGIT/PD1 阻断恢复被免疫抑制性髓样细胞抑制的抗原特异性 T 细胞增殖。我们的数据为 GBM αPD1/αTIGIT 免疫治疗的机制提供了新的见解。

https://cdn.ncbi.nlm.nih.gov/pmc/blobs/f76a/8137816/e0940541cea4/fimmu-12-637146-g001.jpg

文献AI研究员

20分钟写一篇综述,助力文献阅读效率提升50倍。

立即体验

用中文搜PubMed

大模型驱动的PubMed中文搜索引擎

马上搜索

文档翻译

学术文献翻译模型,支持多种主流文档格式。

立即体验