Suppr超能文献

FOXD1 是一种预后生物标志物,与头颈部鳞状细胞癌中的巨噬细胞浸润相关。

FOXD1 is a prognostic biomarker and correlated with macrophages infiltration in head and neck squamous cell carcinoma.

机构信息

The First Tumor Department, Maoming People's Hospital, Southern Medical University, Maoming, Guangdong 525000, China.

出版信息

Biosci Rep. 2021 Jul 30;41(7). doi: 10.1042/BSR20202929.

Abstract

BACKGROUND

Forkhead Box D1 (FOXD1) is differentially expressed in various tumors. However, its role and correlation with immune cell infiltration remains uncertain in head and neck squamous cell carcinoma (HNSC).

METHODS

FOXD1 expression was analyzed in The Cancer Genome Atlas (TCGA) pan-cancer data. The clinical prognosis influence of FOXD1 was evaluated by clinical survival data of TCGA. Enrichment analysis of FOXD1 was performed using R packages 'clusterProfiler'. We downloaded the immune cell infiltration score of TCGA samples from published articles, and analyzed the correlation between immune cell infiltration level and FOXD1 expression.

RESULTS

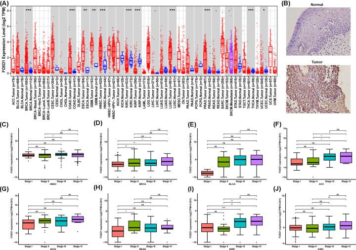
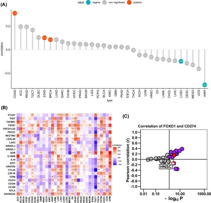
FOXD1 was highly expressed and associated with poorer overall survival (OS, P<0.0001), disease-specific survival (DSS, P=0.00011), and progression-free interval (PFI, P<0.0001) in HNSC and some other tumors. In addition, FOXD1 expression was significantly correlated with infiltration of immune cells. Tumor-associated macrophages (TAMs) infiltration increased in tissues with high FOXD1 expression in HNSC. Immunosuppressive genes such as PD-L1, IL-10, TGFB1, and TGFBR1 were significantly positively correlated with FOXD1.

CONCLUSIONS

Our study suggests FOXD1 to be an oncogene and act as an indicator of poor prognosis in HNSC. FOXD1 might contribute to the TAM infiltration in HNSC. High FOXD1 may be associated with tumor immunosuppression status.

摘要

背景

叉头框蛋白 D1(FOXD1)在各种肿瘤中表达差异。然而,其在头颈部鳞状细胞癌(HNSC)中的作用及其与免疫细胞浸润的相关性尚不清楚。

方法

分析了癌症基因组图谱(TCGA)泛癌数据中的 FOXD1 表达。通过 TCGA 临床生存数据评估 FOXD1 的临床预后影响。使用 R 包'clusterProfiler'进行 FOXD1 的富集分析。我们从已发表的文章中下载了 TCGA 样本的免疫细胞浸润评分,并分析了免疫细胞浸润水平与 FOXD1 表达之间的相关性。

结果

FOXD1 在 HNSC 和其他一些肿瘤中高表达,并与较差的总生存期(OS,P<0.0001)、疾病特异性生存期(DSS,P=0.00011)和无进展生存期(PFI,P<0.0001)相关。此外,FOXD1 的表达与免疫细胞浸润显著相关。在 HNSC 中,FOXD1 高表达的组织中肿瘤相关巨噬细胞(TAMs)浸润增加。PD-L1、IL-10、TGFB1 和 TGFBR1 等免疫抑制基因与 FOXD1 呈显著正相关。

结论

我们的研究表明 FOXD1 是一种癌基因,可作为 HNSC 预后不良的指标。FOXD1 可能促进 HNSC 中的 TAMs 浸润。高 FOXD1 可能与肿瘤免疫抑制状态有关。

https://cdn.ncbi.nlm.nih.gov/pmc/blobs/4e25/8255535/627dc7ed3e47/bsr-41-bsr20202929-g1.jpg

文献AI研究员

20分钟写一篇综述,助力文献阅读效率提升50倍。

立即体验

用中文搜PubMed

大模型驱动的PubMed中文搜索引擎

马上搜索

文档翻译

学术文献翻译模型,支持多种主流文档格式。

立即体验