Suppr超能文献

ND-09 通过调节 BCR-ABL 信号抑制慢性髓性白血病 K562 细胞的生长。

ND‑09 inhibits chronic myeloid leukemia K562 cell growth by regulating BCR‑ABL signaling.

机构信息

School of Pharmacy, Health Science Center, Xi'an Jiaotong University, Xi'an, Shaanxi 710061, P.R. China.

出版信息

Oncol Rep. 2021 Jul;46(1). doi: 10.3892/or.2021.8087. Epub 2021 May 26.

Abstract

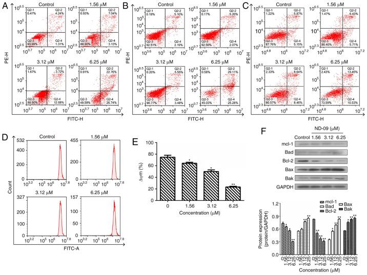
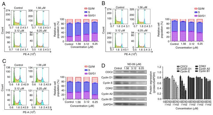
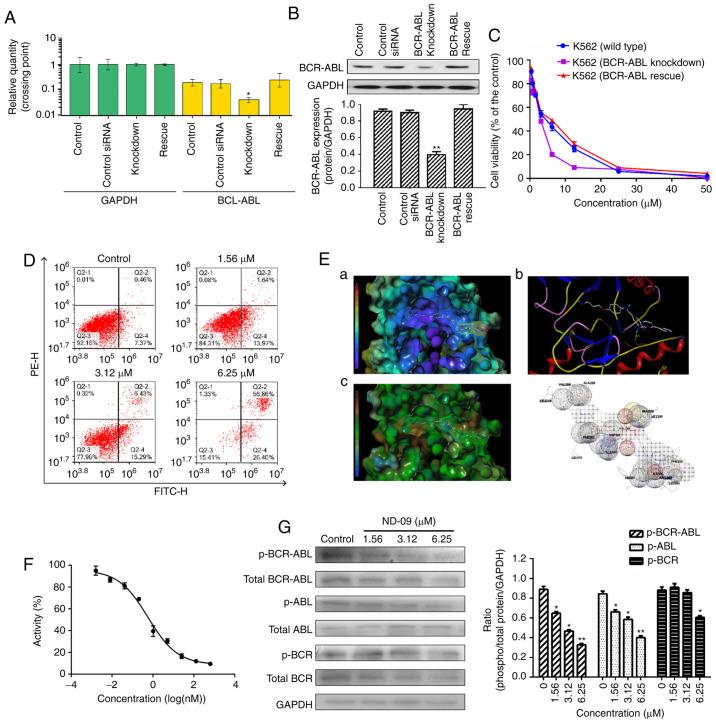
Chronic myeloid leukemia (CML) accounts for approximately 15% of new adult leukemia cases. The fusion gene is an important biological basis and target for CML. In the present study, a novel compound, ND‑09, was developed and its inhibitory effect and mechanism of action on CML growth were evaluated using RT‑PCR and western blot analysis. The results showed that ND‑09 demonstrated a high level of inhibitory action toward CML cells overexpressing BCR‑ABL and induced K562 cell apoptosis through the mitochondrial pathway. Notably, combined ND‑09 and siRNA treatment could better inhibit cell proliferation and induce apoptosis in K562 cells. Furthermore, this growth effect of siRNA could be fully rescued by transfection with . ND‑09 exhibited a good fit within BCR‑ABL and occupied its ATP‑binding pocket, thus altering BCR‑ABL kinase activity. Therefore, ND‑09 downregulated the phosphorylation of BCR‑ABL and ABL, ultimately inhibiting the downstream signaling pathways in K562 cells. These findings suggest that ND‑09 induces growth arrest in CML cells by targeting BCR‑ABL.

摘要

慢性髓细胞白血病(CML)约占成人新发白血病病例的 15%。融合基因是 CML 的重要生物学基础和靶点。本研究开发了一种新型化合物 ND-09,并通过 RT-PCR 和 Western blot 分析评估了其对 CML 生长的抑制作用及其作用机制。结果表明,ND-09 对高表达 BCR-ABL 的 CML 细胞具有较高的抑制作用,并通过线粒体途径诱导 K562 细胞凋亡。值得注意的是,ND-09 与 siRNA 联合治疗可更好地抑制 K562 细胞的增殖并诱导其凋亡。此外,用 转染可完全挽救 siRNA 的这种生长效应。ND-09 与 BCR-ABL 具有良好的契合度,并占据其 ATP 结合口袋,从而改变 BCR-ABL 激酶活性。因此,ND-09 通过靶向 BCR-ABL 下调 BCR-ABL 和 ABL 的磷酸化,最终抑制 K562 细胞中的下游信号通路。这些发现表明,ND-09 通过靶向 BCR-ABL 诱导 CML 细胞生长停滞。

https://cdn.ncbi.nlm.nih.gov/pmc/blobs/d7fd/8144938/85f35e63842c/or-46-01-8087-g00.jpg

文献AI研究员

20分钟写一篇综述,助力文献阅读效率提升50倍。

立即体验

用中文搜PubMed

大模型驱动的PubMed中文搜索引擎

马上搜索

文档翻译

学术文献翻译模型,支持多种主流文档格式。

立即体验