Suppr超能文献

溴结构域蛋白 BRD4 在感染过程中指导和维持 CD8 T 细胞分化。

Bromodomain protein BRD4 directs and sustains CD8 T cell differentiation during infection.

机构信息

Division of Biological Sciences, University of California San Diego, La Jolla, CA.

Division of Developmental Biology, National Institute of Child Health and Human Development, National Institutes of Health, Bethesda, MD.

出版信息

J Exp Med. 2021 Aug 2;218(8). doi: 10.1084/jem.20202512. Epub 2021 May 26.

Abstract

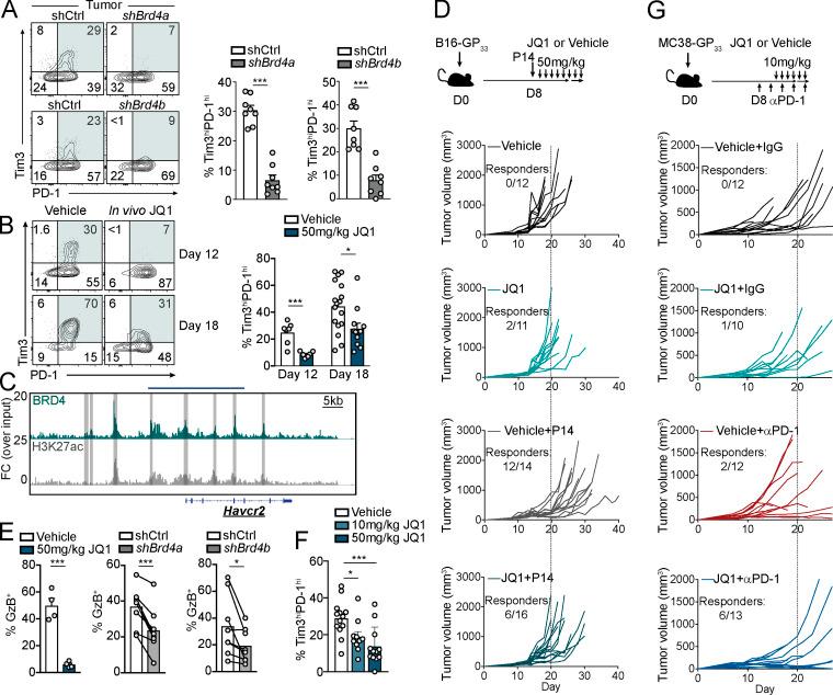
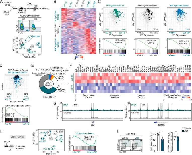
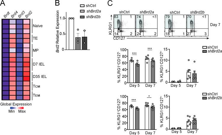
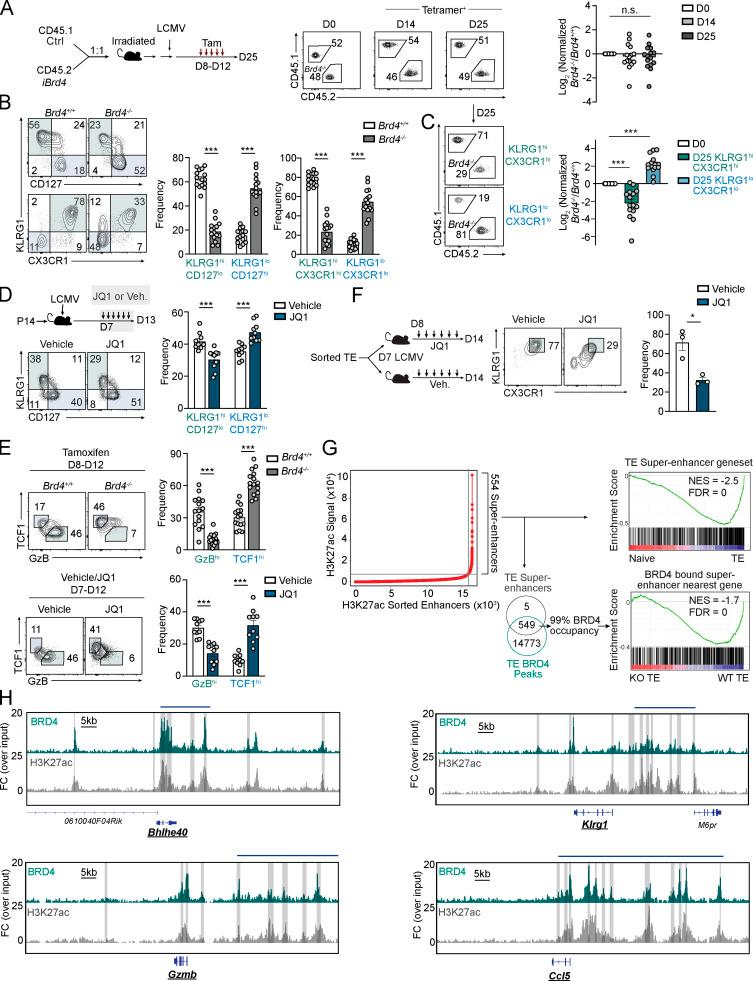
In response to infection, pathogen-specific CD8 T cells differentiate into functionally diverse effector and memory T cell populations critical for resolving disease and providing durable immunity. Through small-molecule inhibition, RNAi studies, and induced genetic deletion, we reveal an essential role for the chromatin modifier and BET family member BRD4 in supporting the differentiation and maintenance of terminally fated effector CD8 T cells during infection. BRD4 bound diverse regulatory regions critical to effector T cell differentiation and controlled transcriptional activity of terminal effector-specific super-enhancers in vivo. Consequentially, induced deletion of Brd4 or small molecule-mediated BET inhibition impaired maintenance of a terminal effector T cell phenotype. BRD4 was also required for terminal differentiation of CD8 T cells in the tumor microenvironment in murine models, which we show has implications for immunotherapies. Taken together, these data reveal an unappreciated requirement for BRD4 in coordinating activity of cis regulatory elements to control CD8 T cell fate and lineage stability.

摘要

针对感染,病原体特异性 CD8 T 细胞分化为功能多样的效应和记忆 T 细胞群体,对于解决疾病和提供持久免疫力至关重要。通过小分子抑制、RNAi 研究和诱导遗传缺失,我们揭示了染色质修饰剂和 BET 家族成员 BRD4 在支持感染过程中终末命运效应 CD8 T 细胞的分化和维持中的重要作用。BRD4 结合了对效应 T 细胞分化至关重要的多种调节区域,并控制体内终末效应特异性超级增强子的转录活性。因此,Brd4 的诱导缺失或小分子介导的 BET 抑制损害了终末效应 T 细胞表型的维持。BRD4 也需要在肿瘤微环境中的 CD8 T 细胞的终末分化,我们表明这对免疫疗法有影响。总之,这些数据揭示了 BRD4 在协调顺式调节元件活性以控制 CD8 T 细胞命运和谱系稳定性方面的未被认识到的需求。

https://cdn.ncbi.nlm.nih.gov/pmc/blobs/58ee/8160575/ca3e1885814e/JEM_20202512_Fig1.jpg

文献AI研究员

20分钟写一篇综述,助力文献阅读效率提升50倍。

立即体验

用中文搜PubMed

大模型驱动的PubMed中文搜索引擎

马上搜索

文档翻译

学术文献翻译模型,支持多种主流文档格式。

立即体验