Suppr超能文献

长链非编码 RNA DNM3OS 通过 miR-127-5p 调控 GREM2 抑制低氧条件下大鼠骨髓间充质干细胞的早期成软骨分化。

LncRNA DNM3OS regulates GREM2 via miR-127-5p to suppress early chondrogenic differentiation of rat mesenchymal stem cells under hypoxic conditions.

机构信息

The Spine Department, Orthopaedic Center, Guangdong Second Provincial General Hospital, No. 466, Xingangzhong Road, Haizhu District, Guangzhou, 510317, Guangdong, People's Republic of China.

The Second School of Clinical Medicine, Southern Medical University, Guangzhou, China.

出版信息

Cell Mol Biol Lett. 2021 May 28;26(1):22. doi: 10.1186/s11658-021-00269-6.

Abstract

BACKGROUND

Improved chondrogenic differentiation of mesenchymal stem cells (MSCs) by genetic regulation is a potential method for regenerating articular cartilage. MiR-127-5p has been reported to promote cartilage differentiation of rat bone marrow MSCs (rMSCs); however, the regulatory mechanisms underlying hypoxia-stimulated chondrogenic differentiation remain unknown.

METHODS

rMSCs were induced to undergo chondrogenic differentiation under normoxic or hypoxic conditions. Expression of lncRNA DNM3OS, miR-127-5p, and GREM2 was detected by quantitative real-time PCR. Proteoglycans were detected by Alcian blue staining. Western blot assays were performed to examine the relative levels of GREM2 and chondrogenic differentiation related proteins. Luciferase reporter assays were performed to assess the association among DNM3OS, miR-127-5p, and GREM2.

RESULTS

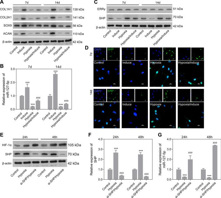
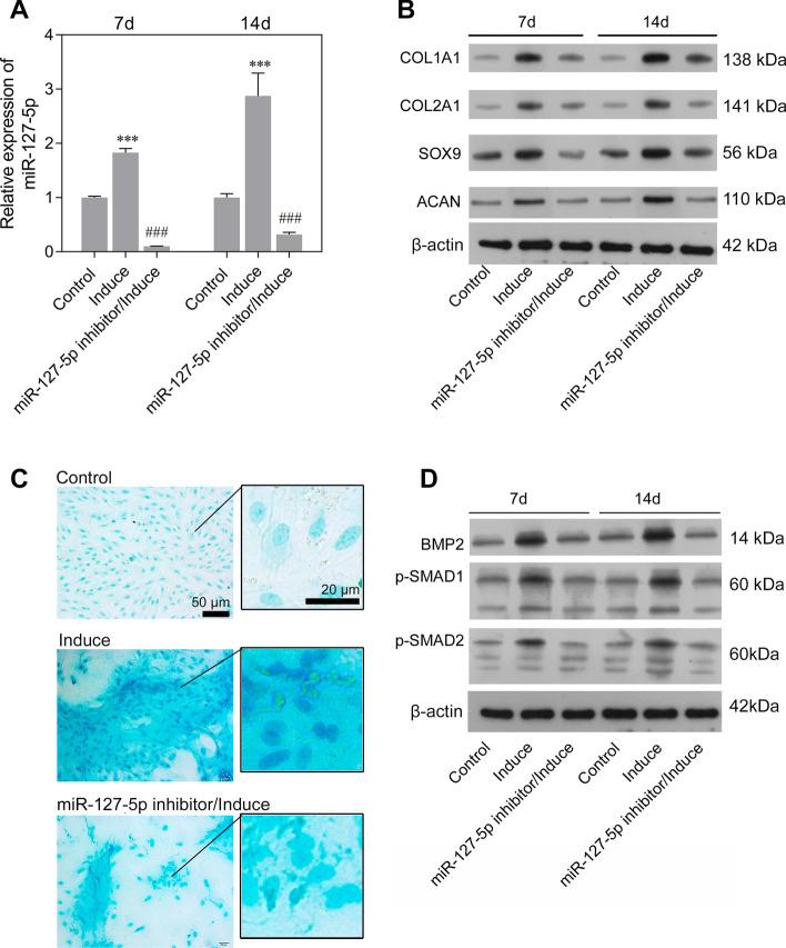
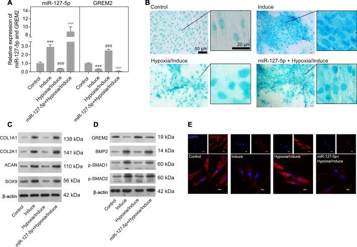
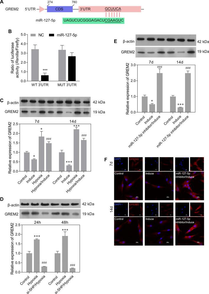
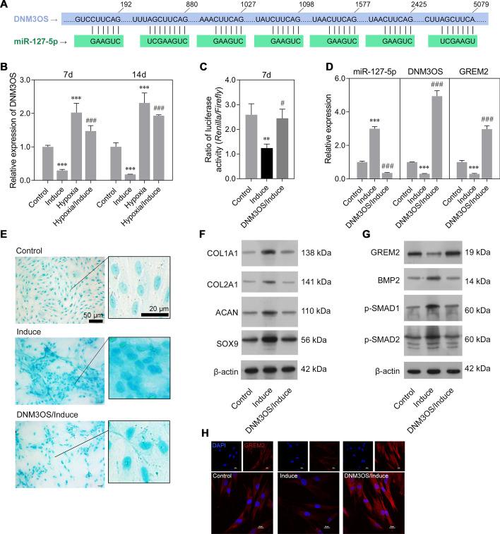
MiR-127-5p levels were upregulated, while DNM3OS and GREM2 levels were downregulated in rMSCs induced to undergo chondrogenic differentiation, and those changes were attenuated by hypoxic conditions (1% O). Further in vitro experiments revealed that downregulation of miR-127-5p reduced the production of proteoglycans and expression of chondrogenic differentiation markers (COL1A1, COL2A1, SOX9, and ACAN) and osteo/chondrogenic markers (BMP-2, p-SMAD1/2). MiR-127-5p overexpression produced the opposite results in rMSCs induced to undergo chondrogenic differentiation under hypoxic conditions. GREM2 was found to be a direct target of miR-127-5p, which was suppressed in rMSCs undergoing chondrogenic differentiation. Moreover, DNM3OS could directly bind to miR-127-5p and inhibit chondrogenic differentiation of rMSCs via regulating GREM2.

CONCLUSIONS

Our study revealed a novel molecular pathway (DNM3OS/miR-127-5p/GREM2) that may be involved in hypoxic chondrogenic differentiation.

摘要

背景

通过基因调控提高间充质干细胞(MSCs)的软骨分化能力是再生关节软骨的一种潜在方法。miR-127-5p 已被报道可促进大鼠骨髓 MSCs(rMSCs)的软骨分化;然而,缺氧刺激软骨分化的调控机制尚不清楚。

方法

rMSCs 在常氧或低氧条件下诱导进行软骨分化。通过实时定量 PCR 检测 lncRNA DNM3OS、miR-127-5p 和 GREM2 的表达。通过阿尔辛蓝染色检测糖胺聚糖。通过 Western blot 检测 GREM2 和软骨分化相关蛋白的相对水平。通过荧光素酶报告实验评估 DNM3OS、miR-127-5p 和 GREM2 之间的关联。

结果

rMSCs 诱导软骨分化时,miR-127-5p 水平上调,而 DNM3OS 和 GREM2 水平下调,低氧条件(1%O)可减弱这些变化。进一步的体外实验表明,下调 miR-127-5p 可减少糖胺聚糖的产生和软骨分化标志物(COL1A1、COL2A1、SOX9 和 ACAN)以及成骨/软骨标志物(BMP-2、p-SMAD1/2)的表达。在低氧条件下诱导 rMSCs 软骨分化时,miR-127-5p 的过表达产生了相反的结果。发现 GREM2 是 miR-127-5p 的直接靶标,在 rMSCs 软骨分化过程中受到抑制。此外,DNM3OS 可以直接结合 miR-127-5p,并通过调节 GREM2 抑制 rMSCs 的软骨分化。

结论

本研究揭示了一种可能参与低氧软骨分化的新的分子途径(DNM3OS/miR-127-5p/GREM2)。

https://cdn.ncbi.nlm.nih.gov/pmc/blobs/c185/8161583/9f324ff6077f/11658_2021_269_Fig1_HTML.jpg

文献AI研究员

20分钟写一篇综述,助力文献阅读效率提升50倍。

立即体验

用中文搜PubMed

大模型驱动的PubMed中文搜索引擎

马上搜索

文档翻译

学术文献翻译模型,支持多种主流文档格式。

立即体验