Suppr超能文献

在小鼠转移模型中,结直肠癌细胞定植于肝脏的过程中,肿瘤微环境中的 GeromiRs 下调。

GeromiRs Are Downregulated in the Tumor Microenvironment during Colon Cancer Colonization of the Liver in a Murine Metastasis Model.

机构信息

Computational Biology and Systems Biomedicine Group, Biodonostia Health Research Institute, C/Doctor Beguiristain s/n, 20014 San Sebastián, Spain.

Computational Biomedicine Data Analysis Platform, Biodonostia Health Research Institute, C/Doctor Beguiristain s/n, 20014 San Sebastián, Spain.

出版信息

Int J Mol Sci. 2021 May 1;22(9):4819. doi: 10.3390/ijms22094819.

Abstract

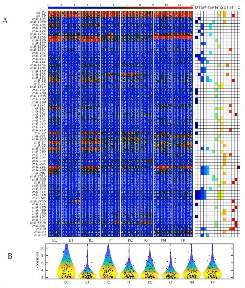
Cancer is a phenomenon broadly related to ageing in various ways such as cell cycle deregulation, metabolic defects or telomerases dysfunction as principal processes. Although the tumor cell is the main actor in cancer progression, it is not the only element of the disease. Cells and the matrix surrounding the tumor, called the tumor microenvironment (TME), play key roles in cancer progression. Phenotypic changes of the TME are indispensable for disease progression and a few of these transformations are produced by epigenetic changes including miRNA dysregulation. In this study, we found that a specific group of miRNAs in the liver TME produced by colon cancer called geromiRs, which are miRNAs related to the ageing process, are significantly downregulated. The three principal cell types involved in the liver TME, namely, liver sinusoidal endothelial cells, hepatic stellate (Ito) cells and Kupffer cells, were isolated from a murine hepatic metastasis model, and the miRNA and gene expression profiles were studied. From the 115 geromiRs and their associated hallmarks of aging, which we compiled from the literature, 75 were represented in the used microarrays, 26 out of them were downregulated in the TME cells during colon cancer colonization of the liver, and none of them were upregulated. The histone modification hallmark of the downregulated geromiRs is significantly enriched with the geromiRs , , , , and . We built a network of all of the geromiRs downregulated in the TME cells and their gene targets from the MirTarBase database, and we analyzed the expression of these geromiR gene targets in the TME. We found that and , identified as prognostic markers in a few cancer types, are associated with downregulated geromiRs and are upregulated in the TME cells.

摘要

癌症是一种与衰老在多个方面广泛相关的现象,如细胞周期失调、代谢缺陷或端粒酶功能障碍等主要过程。虽然肿瘤细胞是癌症进展的主要参与者,但它不是疾病的唯一元素。细胞和肿瘤周围的基质,称为肿瘤微环境(TME),在癌症进展中起着关键作用。TME 的表型变化对于疾病进展是必不可少的,其中一些转化是由包括 miRNA 失调在内的表观遗传变化产生的。在这项研究中,我们发现了结肠癌在肝脏 TME 中产生的一组特定的 miRNAs,称为 geromiRs,它们是与衰老过程相关的 miRNAs,这些 miRNAs 显著下调。从一个鼠类肝转移模型中分离出肝脏 TME 中涉及的三种主要细胞类型,即肝窦内皮细胞、肝星状(Ito)细胞和枯否细胞,并研究了它们的 miRNA 和基因表达谱。从我们从文献中汇编的与衰老相关的 115 个 geromiRs 和它们的特征中,有 75 个在使用的微阵列中得到了代表,其中 26 个在结肠癌定植肝脏时在 TME 细胞中下调,而没有一个上调。下调的 geromiRs 的组蛋白修饰特征明显富集了 geromiRs 、 、 、 、 。我们构建了一个下调的 geromiRs 及其来自 MirTarBase 数据库的 TME 细胞基因靶点的网络,并分析了这些 geromiR 基因靶点在 TME 中的表达。我们发现,在几种癌症类型中被鉴定为预后标志物的 和 与下调的 geromiRs 相关,并在 TME 细胞中上调。

https://cdn.ncbi.nlm.nih.gov/pmc/blobs/80cd/8124834/0ad6555343bd/ijms-22-04819-g001.jpg

文献AI研究员

20分钟写一篇综述,助力文献阅读效率提升50倍。

立即体验

用中文搜PubMed

大模型驱动的PubMed中文搜索引擎

马上搜索

文档翻译

学术文献翻译模型,支持多种主流文档格式。

立即体验