Suppr超能文献

通过 SWATH-MS 蛋白质组学方法鉴定干燥综合征细胞外囊泡的货物。

Characterization of Extracellular Vesicle Cargo in Sjögren's Syndrome through a SWATH-MS Proteomics Approach.

机构信息

Clinical Phisiology Institute-CNR, 56124 Pisa, Italy.

Department of Clinical and Experimental Medicine, Rheumatology Unit, University of Pisa, 56126 Pisa, Italy.

出版信息

Int J Mol Sci. 2021 May 4;22(9):4864. doi: 10.3390/ijms22094864.

Abstract

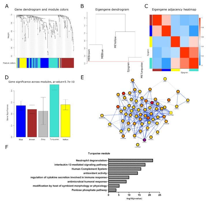
Primary Sjögren's syndrome (pSS) is a complex heterogeneous disease characterized by a wide spectrum of glandular and extra-glandular manifestations. In this pilot study, a SWATH-MS approach was used to monitor extracellular vesicles-enriched saliva (EVs) sub-proteome in pSS patients, to compare it with whole saliva (WS) proteome, and assess differential expressed proteins between pSS and healthy control EVs samples. Comparison between EVs and WS led to the characterization of compartment-specific proteins with a moderate degree of overlap. A total of 290 proteins were identified and quantified in EVs from healthy and pSS patients. Among those, 121 proteins were found to be differentially expressed in pSS, 82% were found to be upregulated, and 18% downregulated in pSS samples. The most representative functional pathways associated to the protein networks were related to immune-innate response, including several members of S100 protein family, annexin A2, resistin, serpin peptidase inhibitors, azurocidin, and CD14 monocyte differentiation antigen. Our results highlight the usefulness of EVs for the discovery of novel salivary-omic biomarkers and open novel perspectives in pSS for the identification of proteins of clinical relevance that could be used not only for the disease diagnosis but also to improve patients' stratification and treatment-monitoring. Data are available via ProteomeXchange with identifier PXD025649.

摘要

原发性干燥综合征(pSS)是一种复杂的异质性疾病,其特征为广泛的腺体和腺体外表现。在这项初步研究中,我们采用 SWATH-MS 方法监测 pSS 患者富含细胞外囊泡的唾液(EVs)亚蛋白组,将其与全唾液(WS)蛋白质组进行比较,并评估 pSS 和健康对照 EVs 样本之间差异表达的蛋白质。EVs 与 WS 之间的比较导致了具有中等重叠程度的特定隔室蛋白质的特征化。在健康和 pSS 患者的 EVs 中鉴定和定量了总共 290 种蛋白质。其中,在 pSS 中发现有 121 种蛋白质差异表达,上调 82%,下调 18%。与蛋白质网络相关的最具代表性的功能途径与免疫固有反应有关,包括 S100 蛋白家族的几个成员、膜联蛋白 A2、抵抗素、丝氨酸蛋白酶抑制剂、乌贼酸和 CD14 单核细胞分化抗原。我们的结果突出了 EVs 在发现新型唾液组学生物标志物方面的有用性,并为 pSS 中识别具有临床相关性的蛋白质开辟了新的视角,这些蛋白质不仅可用于疾病诊断,还可用于改善患者分层和治疗监测。数据可通过 ProteomeXchange 以标识符 PXD025649 获得。

https://cdn.ncbi.nlm.nih.gov/pmc/blobs/4c5f/8124455/29494c39fb47/ijms-22-04864-g001.jpg

文献AI研究员

20分钟写一篇综述,助力文献阅读效率提升50倍。

立即体验

用中文搜PubMed

大模型驱动的PubMed中文搜索引擎

马上搜索

文档翻译

学术文献翻译模型,支持多种主流文档格式。

立即体验