Suppr超能文献

LRRC8A 含氯通道对于高渗条件下细胞体积恢复和存活至关重要。

LRRC8A-containing chloride channel is crucial for cell volume recovery and survival under hypertonic conditions.

机构信息

Laboratory of Molecular Physiology, Department of Experimental and Health Sciences, Universitat Pompeu Fabra, 08003 Barcelona, Spain.

Department of Experimental and Health Sciences, Universitat Pompeu Fabra, 08003 Barcelona, Spain.

出版信息

Proc Natl Acad Sci U S A. 2021 Jun 8;118(23). doi: 10.1073/pnas.2025013118.

Abstract

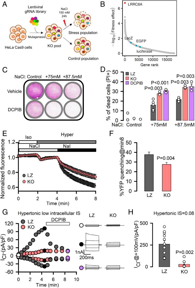
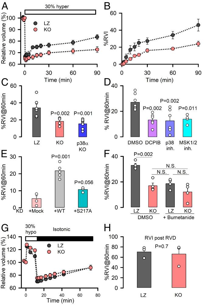
Regulation of cell volume is essential for tissue homeostasis and cell viability. In response to hypertonic stress, cells need rapid electrolyte influx to compensate water loss and to prevent cell death in a process known as regulatory volume increase (RVI). However, the molecular component able to trigger such a process was unknown to date. Using a genome-wide CRISPR/Cas9 screen, we identified , which encodes a chloride channel subunit, as the gene most associated with cell survival under hypertonic conditions. Hypertonicity activates the p38 stress-activated protein kinase pathway and its downstream MSK1 kinase, which phosphorylates and activates LRRC8A. LRRC8A-mediated Cl efflux facilitates activation of the with-no-lysine (WNK) kinase pathway, which in turn, promotes electrolyte influx via Na/K/2Cl cotransporter (NKCC) and RVI under hypertonic stress. LRRC8A-S217A mutation impairs channel activation by MSK1, resulting in reduced RVI and cell survival. In summary, LRRC8A is key to bidirectional osmotic stress responses and cell survival under hypertonic conditions.

摘要

细胞体积的调节对于组织稳态和细胞活力至关重要。在应对高渗应激时,细胞需要快速的电解质内流来补偿水分流失,并防止细胞死亡,这个过程被称为调节性体积增加(RVI)。然而,目前尚不清楚能够触发这一过程的分子成分是什么。通过全基因组 CRISPR/Cas9 筛选,我们发现 ,它编码氯离子通道亚基,是与高渗条件下细胞存活最相关的基因。高渗激活了 p38 应激激活蛋白激酶途径及其下游的 MSK1 激酶,后者磷酸化并激活 LRRC8A。LRRC8A 介导的 Cl 外流有助于无赖氨酸 (WNK) 激酶途径的激活,进而通过 Na/K/2Cl 共转运体 (NKCC) 促进电解质内流和高渗应激下的 RVI。LRRC8A-S217A 突变会损害 MSK1 对通道的激活,导致 RVI 和细胞存活减少。总之,LRRC8A 是双向渗透应激反应和高渗条件下细胞存活的关键。

https://cdn.ncbi.nlm.nih.gov/pmc/blobs/7958/8201826/16c98f8cdbd4/pnas.2025013118fig01.jpg

文献AI研究员

20分钟写一篇综述,助力文献阅读效率提升50倍。

立即体验

用中文搜PubMed

大模型驱动的PubMed中文搜索引擎

马上搜索

文档翻译

学术文献翻译模型,支持多种主流文档格式。

立即体验