Suppr超能文献

脂联素通过调节Cx43/PI3K/AKT通路减轻脂多糖诱导的细胞凋亡。

Adiponectin Attenuates Lipopolysaccharide-induced Apoptosis by Regulating the Cx43/PI3K/AKT Pathway.

作者信息

Liu Luqian, Yan Meijuan, Yang Rui, Qin Xuqing, Chen Ling, Li Li, Si Junqiang, Li Xinzhi, Ma Ketao

机构信息

Key Laboratory of Xinjiang Endemic and Ethnic Diseases, Ministry of Education, Shihezi University School of Medicine, Shihezi, China.

NHC Key Laboratory of Prevention and Treatment of Central Asia High Incidence Diseases, First Affiliated Hospital, Shihezi University School of Medicine, Shihezi, China.

出版信息

Front Pharmacol. 2021 May 18;12:644225. doi: 10.3389/fphar.2021.644225. eCollection 2021.

Abstract

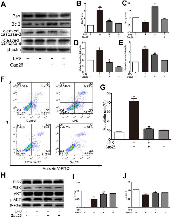
Cardiomyocyte apoptosis is a crucial factor leading to myocardial dysfunction. Adiponectin (APN) has a cardiomyocyte-protective impact. Studies have shown that the connexin43 (Cx43) and phosphatidylinositol-3-kinase (PI3K)/protein kinase B (AKT) signaling pathways play an important role in the heart, but whether APN plays a protective role by regulating these pathways is unclear. Our study aimed to confirm whether APN protects against lipopolysaccharide (LPS)-induced cardiomyocyte apoptosis and to explore whether it plays an important role through regulating the Cx43 and PI3K/AKT signaling pathways. In addition, our research aimed to explore the relationship between the Cx43 and PI3K/AKT signaling pathways. experiments: Before H9c2 cells were treated with LPS for 24 h, they were pre-treated with APN for 2 h. The cytotoxic effect of APN on H9c2 cells was evaluated by a CCK-8 assay. The protein levels of Bax, Bcl2, cleaved caspase-3, cleaved caspase-9, Cx43, PI3K, p-PI3K, AKT and p-AKT were evaluated by Western blot analysis, and the apoptosis rate was evaluated by flow cytometry. APN attenuated the cytotoxicity induced by LPS. LPS upregulated Bax, cleaved caspase-3 and cleaved caspase-9 and downregulated Bcl2 in H9c2 cells; however, these effects were attenuated by APN. In addition, LPS upregulated Cx43 expression, and APN downregulated Cx43 expression and activated the PI3K/AKT signaling pathway. LPS induced apoptosis and inhibited PI3K/AKT signaling pathway in H9c2 cells, and these effects were attenuated by Gap26 (a Cx43 inhibitor). Moreover, the preservation of APN expression was reversed by LY294002 (a PI3K/AKT signaling pathway inhibitor). experiments: In C57BL/6J mice, a sepsis model was established by intraperitoneal injection of LPS, and APN was injected into enterocoelia. The protein levels of Bax, Bcl2, cleaved caspase-3, and Cx43 were evaluated by Western blot analysis, and immunohistochemistry was used to detect Cx43 expression and localization in myocardial tissue. LPS upregulated Bax and cleaved caspase-3 and downregulated Bcl2 in sepsis; however, these effects were attenuated by APN. In addition, the expression of Cx43 was upregulated in septic myocardial tissue, and APN downregulated Cx43 expression in septic myocardial tissue. In conclusion, both and , the data demonstrated that APN can protect against LPS-induced apoptosis during sepsis by modifying the Cx43 and PI3K/AKT signaling pathways.

摘要

心肌细胞凋亡是导致心肌功能障碍的关键因素。脂联素(APN)具有心肌细胞保护作用。研究表明,连接蛋白43(Cx43)和磷脂酰肌醇-3-激酶(PI3K)/蛋白激酶B(AKT)信号通路在心脏中起重要作用,但APN是否通过调节这些通路发挥保护作用尚不清楚。我们的研究旨在证实APN是否能保护心肌细胞免受脂多糖(LPS)诱导的凋亡,并探讨其是否通过调节Cx43和PI3K/AKT信号通路发挥重要作用。此外,我们的研究旨在探索Cx43与PI3K/AKT信号通路之间的关系。实验:在H9c2细胞用LPS处理24小时之前,先用APN预处理2小时。通过CCK-8法评估APN对H9c2细胞的细胞毒性作用。通过蛋白质免疫印迹分析评估Bax、Bcl2、裂解的caspase-3、裂解的caspase-9、Cx43、PI3K、p-PI3K、AKT和p-AKT的蛋白水平,并通过流式细胞术评估凋亡率。APN减轻了LPS诱导的细胞毒性。LPS上调了H9c2细胞中的Bax、裂解的caspase-3和裂解的caspase-9,并下调了Bcl2;然而,这些作用被APN减弱。此外,LPS上调了Cx43表达,而APN下调了Cx43表达并激活了PI3K/AKT信号通路。LPS诱导H9c2细胞凋亡并抑制PI3K/AKT信号通路,而这些作用被Gap26(一种Cx43抑制剂)减弱。此外,LY294002(一种PI3K/AKT信号通路抑制剂)逆转了APN表达的保留。实验:在C57BL/6J小鼠中,通过腹腔注射LPS建立脓毒症模型,并将APN注入腹腔。通过蛋白质免疫印迹分析评估Bax、Bcl2、裂解的caspase-3和Cx43的蛋白水平,并使用免疫组织化学检测心肌组织中Cx43的表达和定位。LPS在脓毒症中上调了Bax和裂解的caspase-3并下调了Bcl2;然而,这些作用被APN减弱。此外,脓毒症心肌组织中Cx43的表达上调,而APN下调了脓毒症心肌组织中Cx43的表达。总之,体内和体外实验数据均表明,APN可通过调节Cx43和PI3K/AKT信号通路来保护机体免受脓毒症期间LPS诱导的凋亡。

https://cdn.ncbi.nlm.nih.gov/pmc/blobs/c2d5/8167433/cfe6af61de12/fphar-12-644225-g001.jpg

文献AI研究员

20分钟写一篇综述,助力文献阅读效率提升50倍。

立即体验

用中文搜PubMed

大模型驱动的PubMed中文搜索引擎

马上搜索

文档翻译

学术文献翻译模型,支持多种主流文档格式。

立即体验