Suppr超能文献

经典 NF-κB 信号通路通过视黄酸维持角膜上皮完整性并防止角膜衰老。

Canonical NF-κB signaling maintains corneal epithelial integrity and prevents corneal aging via retinoic acid.

机构信息

Bio-X Institutes, Key Laboratory for the Genetics of Developmental and Neuropsychiatric Disorders, Ministry of Education, Shanghai Jiao Tong University, Shanghai, China.

Department of Ophthalmology, Xinhua Hospital affiliated to Shanghai Jiao Tong University School of Medicine, Shanghai, China.

出版信息

Elife. 2021 Jun 4;10:e67315. doi: 10.7554/eLife.67315.

Abstract

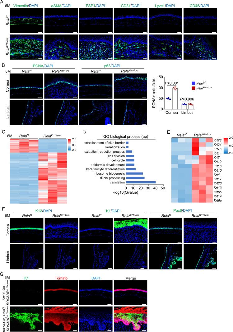
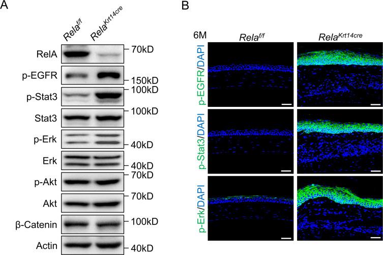
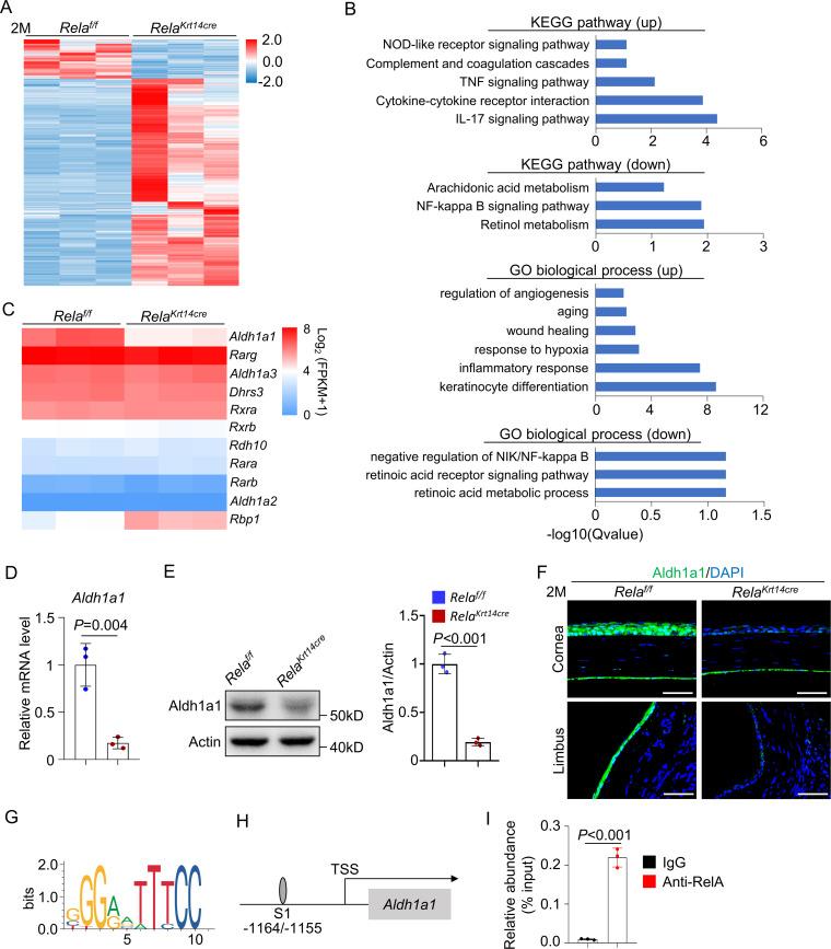
Disorders of the transparent cornea affect millions of people worldwide. However, how to maintain and/or regenerate this organ remains unclear. Here, we show that (encoding a canonical NF-κB subunit) ablation in K14 corneal epithelial stem cells not only disrupts corneal regeneration but also results in age-dependent epithelial deterioration, which triggers aberrant wound-healing processes including stromal remodeling, neovascularization, epithelial metaplasia, and plaque formation at the central cornea. These anomalies are largely recapitulated in normal mice that age naturally. Mechanistically, deletion suppresses expression of Aldh1a1, an enzyme required for retinoic acid synthesis from vitamin A. Retinoic acid administration blocks development of ocular anomalies in mice and naturally aged mice. Moreover, epithelial metaplasia and plaque formation are preventable by inhibition of angiogenesis. This study thus uncovers the major mechanisms governing corneal maintenance, regeneration, and aging and identifies the NF-κB-retinoic acid pathway as a therapeutic target for corneal disorders.

摘要

透明角膜疾病影响着全球数百万人。然而,如何维持和/或再生这种器官仍然不清楚。在这里,我们表明,在 K14 角膜上皮干细胞中缺失(编码一个典型的 NF-κB 亚基)不仅破坏了角膜再生,还导致了年龄依赖性的上皮恶化,从而引发了异常的伤口愈合过程,包括基质重塑、血管新生、上皮化生和中央角膜的斑块形成。这些异常在自然衰老的正常小鼠中得到了很大程度的重现。在机制上,缺失抑制了 Aldh1a1 的表达,Aldh1a1 是从维生素 A 合成视黄酸所必需的酶。视黄酸给药可阻止 小鼠和自然衰老小鼠眼部异常的发生。此外,通过抑制血管生成可以预防上皮化生和斑块形成。这项研究因此揭示了控制角膜维持、再生和衰老的主要机制,并确定了 NF-κB-视黄酸途径作为角膜疾病的治疗靶点。

https://cdn.ncbi.nlm.nih.gov/pmc/blobs/89f3/8192125/0ee30286a221/elife-67315-fig1.jpg

文献AI研究员

20分钟写一篇综述,助力文献阅读效率提升50倍。

立即体验

用中文搜PubMed

大模型驱动的PubMed中文搜索引擎

马上搜索

文档翻译

学术文献翻译模型,支持多种主流文档格式。

立即体验