Suppr超能文献

C19orf10通过调控PI3K/AKT和Wnt/β-连环蛋白信号通路促进人膀胱癌细胞的恶性行为。

C19orf10 promotes malignant behaviors of human bladder carcinoma cells via regulating the PI3K/AKT and Wnt/β-catenin pathways.

作者信息

Li Shi, Mao Longyi, Zhao Fangrong, Yan Juan, Song Guanbin, Luo Qing, Li Zesong

机构信息

College of Bioengineering, Chongqing University, Chongqing 400030, P. R. China.

Guangdong Key Laboratory of Systems Biology and Synthetic Biology for Urogenital Tumors, Shenzhen Second People's Hospital, First Affiliated Hospital of Shenzhen University, Shenzhen, Guangdong 518000, P.R. China.

出版信息

J Cancer. 2021 May 19;12(14):4341-4354. doi: 10.7150/jca.56993. eCollection 2021.

Abstract

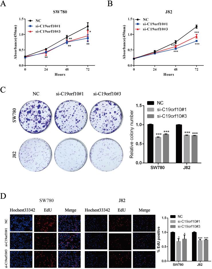
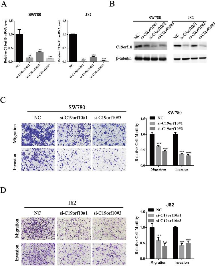
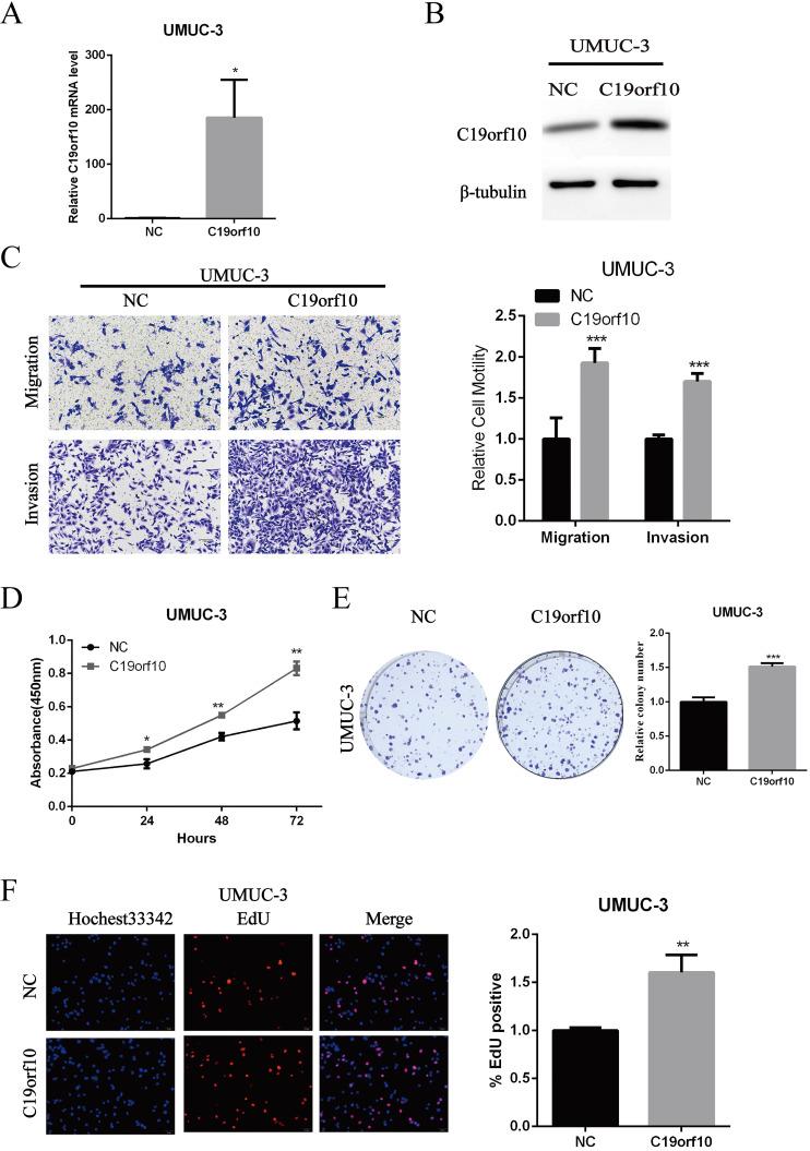
Chromosome 19 open reading frame 10 (C19orf10) is a myocardial repair mediator overexpressed in hepatocellular carcinoma. However, its function and clinical value in bladder cancer (BC) have not been reported. This study aimed to investigate the role of C19orf10 in BC progression and explore underlying mechanisms. C19orf10 expression in BC tissues and human BC cell lines was assessed by reverse transcription-quantitative polymerase chain reaction (RT-qPCR) and western blot analysis. The correlation between the C19orf10 protein levels determined by immunohistochemical staining and the clinicopathological characteristics of 192 BC patients was evaluated. BC cell lines SW780, J82 and UMUC-3 were transfected with small interfering RNA (siRNA) targeting C19orf10 or plasmids overexpressing C19orf10. Cell proliferation, migration and invasion were measured by Cell Counting Kit-8, Colony formation, EdU incorporation and Transwell assays. The effect of small hairpin RNA (shRNA)-mediated stable C19orf10 knockdown on tumor formation was assessed in a xenograft mouse model. The expressions of epithelial-mesenchymal transition (EMT) markers, PI3K/AKT and Wnt/β-catenin signaling pathways-related molecules were determined by western blot assay. C19orf10 was significantly upregulated in the BC tissues and a panel of human BC cell lines. High expression of C19orf10 was positively associated with malignant behaviors in BC. C19orf10 knockdown inhibited cell proliferation, migration, and invasion in SW780 and J82 cells, while C19orf10 overexpression in UMUC-3 cells resulted in opposite effects. In addition, C19orf10 silence in SW780 cells suppressed tumor growth in xenograft mice. Moreover, C19orf10 promotes the malignant behaviors and EMT of human bladder carcinoma cells via regulating the PI3K/AKT and Wnt/β-catenin pathways. C19orf10 is overexpressed in BC and functions as an oncogenic driver that promotes cell proliferation and metastasis, and induces EMT of BC cells via mechanisms involving activation of the PI3K/AKT and Wnt/β-catenin pathways. This study provides valuable insight on targeting C19orf10 for BC treatment.

摘要

19号染色体开放阅读框10(C19orf10)是一种在肝细胞癌中过表达的心肌修复介质。然而,其在膀胱癌(BC)中的功能和临床价值尚未见报道。本研究旨在探讨C19orf10在BC进展中的作用并探索潜在机制。通过逆转录定量聚合酶链反应(RT-qPCR)和蛋白质免疫印迹分析评估C19orf10在BC组织和人BC细胞系中的表达。通过免疫组织化学染色测定C19orf10蛋白水平,并评估其与192例BC患者临床病理特征之间的相关性。用靶向C19orf10的小干扰RNA(siRNA)或过表达C19orf10的质粒转染BC细胞系SW780、J82和UMUC-3。通过细胞计数试剂盒-8、集落形成、EdU掺入和Transwell实验检测细胞增殖、迁移和侵袭能力。在异种移植小鼠模型中评估小发夹RNA(shRNA)介导的稳定敲低C19orf10对肿瘤形成的影响。通过蛋白质免疫印迹分析确定上皮-间质转化(EMT)标志物、PI3K/AKT和Wnt/β-连环蛋白信号通路相关分子的表达。C19orf10在BC组织和一组人BC细胞系中显著上调。C19orf10的高表达与BC中的恶性行为呈正相关。敲低C19orf10可抑制SW780和J82细胞的增殖、迁移和侵袭,而在UMUC-3细胞中过表达C19orf10则产生相反的效果。此外,SW780细胞中C19orf10沉默可抑制异种移植小鼠的肿瘤生长。此外,C19orf10通过调节PI3K/AKT和Wnt/β-连环蛋白通路促进人膀胱癌细胞的恶性行为和EMT。C19orf10在BC中过表达,作为致癌驱动因子促进细胞增殖和转移,并通过涉及激活PI3K/AKT和Wnt/β-连环蛋白通路的机制诱导BC细胞发生EMT。本研究为靶向C19orf10治疗BC提供了有价值的见解。

https://cdn.ncbi.nlm.nih.gov/pmc/blobs/f1a8/8176426/27e8bd4c72cb/jcav12p4341g001.jpg

文献AI研究员

20分钟写一篇综述,助力文献阅读效率提升50倍。

立即体验

用中文搜PubMed

大模型驱动的PubMed中文搜索引擎

马上搜索

文档翻译

学术文献翻译模型,支持多种主流文档格式。

立即体验