Suppr超能文献

载有球体的生物医学支架在各种组织工程应用中的效用。

The utility of biomedical scaffolds laden with spheroids in various tissue engineering applications.

机构信息

Department of Biomechatronic Engineering, College of Biotechnology and Bioengineering, Sungkyunkwan University (SKKU), Suwon 16419, Republic of Korea.

Biomedical Institute for Convergence at SKKU (BICS), Sungkyunkwan University, Suwon 16419, Republic of Korea.

出版信息

Theranostics. 2021 May 3;11(14):6818-6832. doi: 10.7150/thno.58421. eCollection 2021.

Abstract

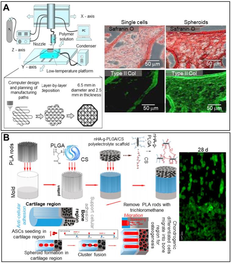
A spheroid is a complex, spherical cellular aggregate supporting cell-cell and cell-matrix interactions in an environment that mimics the real-world situation. In terms of tissue engineering, spheroids are important building blocks that replace two-dimensional cell cultures. Spheroids replicate tissue physiological activities. The use of spheroids with/without scaffolds yields structures that engage in desired activities and replicate the complicated geometry of three-dimensional tissues. In this mini-review, we describe conventional and novel methods by which scaffold-free and scaffolded spheroids may be fabricated and discuss their applications in tissue regeneration and future perspectives.

摘要

球体是一种复杂的球形细胞聚集体,在模拟真实环境的情况下支持细胞-细胞和细胞-基质相互作用。在组织工程中,球体是重要的构建块,可替代二维细胞培养物。球体复制组织生理活动。使用有/无支架的球体可产生参与所需活动并复制三维组织复杂几何形状的结构。在这篇迷你综述中,我们描述了制造无支架和有支架球体的常规和新颖方法,并讨论了它们在组织再生中的应用和未来展望。

https://cdn.ncbi.nlm.nih.gov/pmc/blobs/63f1/8171099/558ad5a3e889/thnov11p6818g001.jpg

文献AI研究员

20分钟写一篇综述,助力文献阅读效率提升50倍。

立即体验

用中文搜PubMed

大模型驱动的PubMed中文搜索引擎

马上搜索

文档翻译

学术文献翻译模型,支持多种主流文档格式。

立即体验