Suppr超能文献

结构优化的膜活性铱络合寡聚精氨酸克服癌细胞耐药性并在小鼠中引发免疫反应。

Structure-tuned membrane active Ir-complexed oligoarginine overcomes cancer cell drug resistance and triggers immune responses in mice.

作者信息

Ji Shuangshuang, Yang Xiuzhu, Chen Xiaolong, Li Ang, Yan Doudou, Xu Haiyan, Fei Hao

机构信息

School of Nano-Tech and Nano-Bionics, University of Science and Technology of China Hefei 230026 PR China

CAS Key Laboratory of Nano-Bio Interface, Division of Nanobiomedicine, Suzhou Institute of Nano-Tech and Nano-Bionics, Chinese Academy of Sciences Suzhou 215123 PR China.

出版信息

Chem Sci. 2020 Aug 10;11(34):9126-9133. doi: 10.1039/d0sc03975f.

Abstract

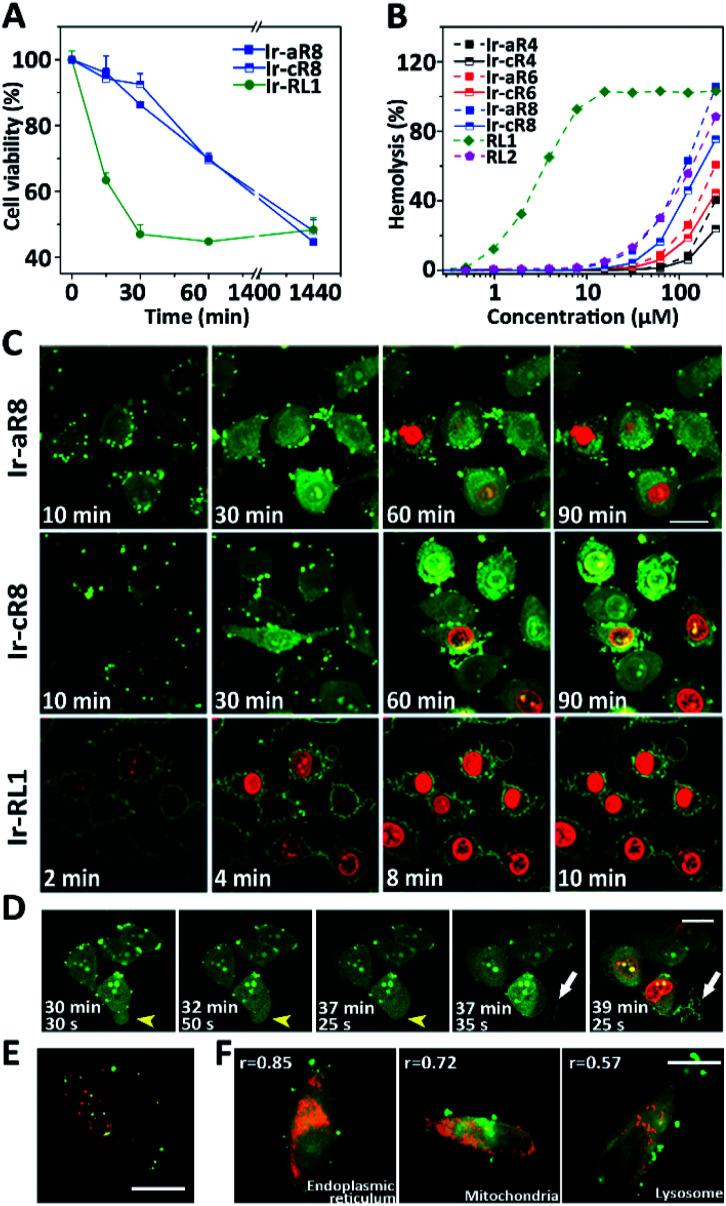
The development of chemotherapy, an important cancer treatment modality, is hindered by the frequently found drug-resistance phenomenon. Meanwhile, researchers have been enthused lately by the synergistic use of chemotherapy with emerging immunotherapeutic treatments. In an effort to address both of the two unmet needs, reported herein is a study on a series of membrane active iridium(iii) complexed oligoarginine peptides with a new cell death mechanism capable of overcoming drug resistance as well as stimulating immunological responses. A systematic structure-activity relationship study elucidated the interdependent effects of three structural factors, , hydrophobicity, topology and cationicity, on the regulation of the cytotoxicity of the Ir(iii)-oligoarginine peptides. With the most prominent toxicities, Ir-complexed octaarginines (R8) were found to display a progressive oncotic cell death featuring cell membrane-penetration and eruptive cytoplasmic content release. Consequently, this membrane-centric death mechanism showed promising potential in overcoming multiple chemical drug-resistance of cancer cells. More interestingly, the eruptive mode of cell death proved to be immunogenic by stimulating the dendritic cell maturation and inflammatory factor accumulation in mice tumours. Taking these mechanisms together, this work demonstrates that membrane active compounds may become the next generation chemotherapeutics because of their combined advantages.

摘要

化疗作为一种重要的癌症治疗方式,其发展受到频繁出现的耐药现象的阻碍。与此同时,研究人员最近对化疗与新兴免疫治疗联合使用的协同作用很感兴趣。为了满足这两个未得到满足的需求,本文报道了一项关于一系列具有膜活性的铱(III)配合物寡聚精氨酸肽的研究,该肽具有一种新的细胞死亡机制,能够克服耐药性并刺激免疫反应。一项系统的构效关系研究阐明了疏水性、拓扑结构和阳离子性这三个结构因素对铱(III)-寡聚精氨酸肽细胞毒性调节的相互依赖作用。具有最显著毒性的铱配合八聚精氨酸(R8)被发现表现出一种渐进性的胀亡性细胞死亡,其特征是细胞膜穿透和细胞质内容物爆发性释放。因此,这种以膜为中心的死亡机制在克服癌细胞的多种化学耐药性方面显示出有前景的潜力。更有趣的是,细胞死亡的爆发模式通过刺激小鼠肿瘤中的树突状细胞成熟和炎症因子积累被证明具有免疫原性。综合这些机制,这项工作表明,膜活性化合物因其综合优势可能成为下一代化疗药物。

https://cdn.ncbi.nlm.nih.gov/pmc/blobs/5219/8161536/e80aaf0e2922/d0sc03975f-f1.jpg

文献AI研究员

20分钟写一篇综述,助力文献阅读效率提升50倍。

立即体验

用中文搜PubMed

大模型驱动的PubMed中文搜索引擎

马上搜索

文档翻译

学术文献翻译模型,支持多种主流文档格式。

立即体验