Suppr超能文献

保守的性调节因子 DMRT1 在性细胞命运重编程中募集 SOX9。

The conserved sex regulator DMRT1 recruits SOX9 in sexual cell fate reprogramming.

机构信息

Developmental Biology Center and Department of Genetics, Cell Biology, and Development, University of Minnesota, Minneapolis, MN 55455 USA.

University of Minnesota Masonic Cancer Center, Minneapolis, MN 55455, USA.

出版信息

Nucleic Acids Res. 2021 Jun 21;49(11):6144-6164. doi: 10.1093/nar/gkab448.

Abstract

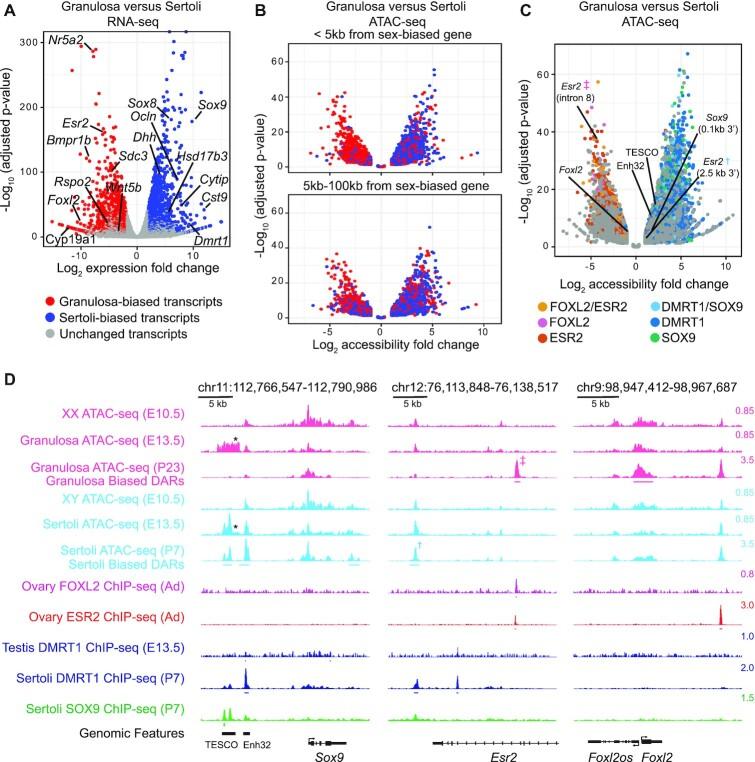
Mammalian sexual development commences when fetal bipotential progenitor cells adopt male Sertoli (in XY) or female granulosa (in XX) gonadal cell fates. Differentiation of these cells involves extensive divergence in chromatin state and gene expression, reflecting distinct roles in sexual differentiation and gametogenesis. Surprisingly, differentiated gonadal cell fates require active maintenance through postnatal life to prevent sexual transdifferentiation and female cell fate can be reprogrammed by ectopic expression of the sex regulator DMRT1. Here we examine how DMRT1 reprograms granulosa cells to Sertoli-like cells in vivo and in culture. We define postnatal sex-biased gene expression programs and identify three-dimensional chromatin contacts and differentially accessible chromatin regions (DARs) associated with differentially expressed genes. Using a conditional transgene we find DMRT1 only partially reprograms the ovarian transcriptome in the absence of SOX9 and its paralog SOX8, indicating that these factors functionally cooperate with DMRT1. ATAC-seq and ChIP-seq show that DMRT1 induces formation of many DARs that it binds with SOX9, and DMRT1 is required for binding of SOX9 at most of these. We suggest that DMRT1 can act as a pioneer factor to open chromatin and allow binding of SOX9, which then cooperates with DMRT1 to reprogram sexual cell fate.

摘要

哺乳动物的性发育始于胎儿双潜能祖细胞采用雄性支持细胞(在 XY 中)或雌性颗粒细胞(在 XX 中)性腺细胞命运。这些细胞的分化涉及染色质状态和基因表达的广泛分歧,反映了在性分化和配子发生中的不同作用。令人惊讶的是,分化的性腺细胞命运需要通过出生后生命的积极维持来防止性转分化,并且雌性细胞命运可以通过异位表达性别调节剂 DMRT1 来重新编程。在这里,我们研究了 DMRT1 如何在体内和体外将颗粒细胞重新编程为支持细胞样细胞。我们定义了出生后性别偏向的基因表达程序,并确定了与差异表达基因相关的三维染色质接触和可及染色质区域(DAR)。使用条件性转基因,我们发现 DMRT1 在没有 SOX9 和其同源物 SOX8 的情况下仅部分重新编程卵巢转录组,表明这些因子在功能上与 DMRT1 合作。ATAC-seq 和 ChIP-seq 表明,DMRT1 诱导形成了许多 DAR,它与 SOX9 结合,并且 DMRT1 是 SOX9 在大多数这些 DAR 上结合所必需的。我们认为,DMRT1 可以作为一种先驱因子来打开染色质,允许 SOX9 结合,然后与 DMRT1 合作重新编程性细胞命运。

https://cdn.ncbi.nlm.nih.gov/pmc/blobs/0f15/8216462/217845b272bc/gkab448fig1.jpg

文献AI研究员

20分钟写一篇综述,助力文献阅读效率提升50倍。

立即体验

用中文搜PubMed

大模型驱动的PubMed中文搜索引擎

马上搜索

文档翻译

学术文献翻译模型,支持多种主流文档格式。

立即体验