Suppr超能文献

源自肿瘤浸润淋巴细胞衍生 iPS 细胞的多克隆杀瘤 T 细胞的治疗潜力。

The therapeutic potential of multiclonal tumoricidal T cells derived from tumor infiltrating lymphocyte-1derived iPS cells.

机构信息

Shin Kaneko Laboratory, Department of Cell Growth and Differentiation, Center for iPS Cell Research and Application (CiRA), Kyoto University, Shogoin-Kawahara-cho, Sakyo-ku, Kyoto, Japan.

Department of Surgery, Graduate School of Medicine, Kyoto University, Shogoin-Kawahara-cho, Sakyo-ku, Kyoto, Japan.

出版信息

Commun Biol. 2021 Jun 7;4(1):694. doi: 10.1038/s42003-021-02195-x.

Abstract

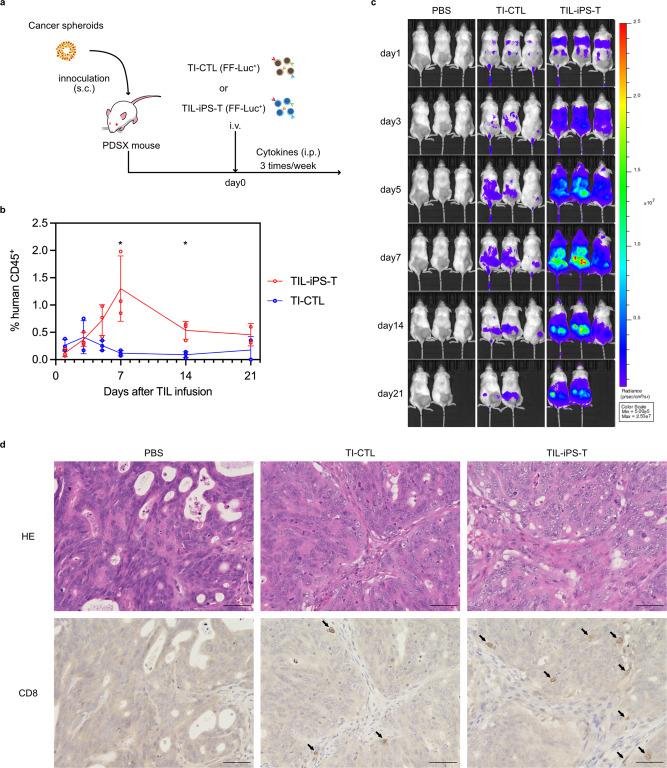
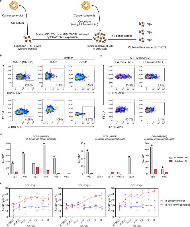
Tumor-infiltrating lymphocytes (TIL), which include tumor-specific T lymphocytes with frequency, are used for adoptive cell transfer therapy (ACT) in clinical practice. The optimization of TIL preparation has been investigated to reduce the senescence and increase the abundance of TIL, as both the quality and quantity of the transferred cells have great influence on the outcome of TIL-based ACT (TIL-ACT). Considering the effects of cell reprogramming on senescence, we expected that the anti-tumor effect could be enhanced by TIL regeneration. To confirm this hypothesis, we established tumor-specific TIL-derived iPS cells (TIL-iPSC) with human colorectal cancer specimens. T cells differentiated from TIL-iPSC (TIL-iPS-T) retained not only intrinsic T cell functions and tumor specificity, but also exhibited improved proliferation capacity and additional killing activity. Moreover, less differentiated profiles and prolonged persistency were seen in TIL-iPS-T compared with primary cells. Our findings imply that iPSC technology has great potential for TIL-ACT.

摘要

肿瘤浸润淋巴细胞(TIL),包括具有频率的肿瘤特异性 T 淋巴细胞,用于临床实践中的过继细胞转移治疗(ACT)。已经研究了 TIL 制备的优化,以减少衰老并增加 TIL 的丰度,因为转移细胞的质量和数量对基于 TIL 的 ACT(TIL-ACT)的结果有很大影响。考虑到细胞重编程对衰老的影响,我们期望通过 TIL 再生来增强抗肿瘤作用。为了证实这一假设,我们用人结直肠癌标本建立了肿瘤特异性 TIL 衍生的 iPS 细胞(TIL-iPSC)。从 TIL-iPSC 分化而来的 T 细胞(TIL-iPS-T)不仅保留了内在的 T 细胞功能和肿瘤特异性,而且表现出改善的增殖能力和额外的杀伤活性。此外,与原代细胞相比,TIL-iPS-T 表现出较少的分化特征和更长的持久性。我们的研究结果表明,iPSC 技术在 TIL-ACT 中有很大的潜力。

https://cdn.ncbi.nlm.nih.gov/pmc/blobs/4eb6/8184746/6778d7e5181d/42003_2021_2195_Fig1_HTML.jpg

文献AI研究员

20分钟写一篇综述,助力文献阅读效率提升50倍。

立即体验

用中文搜PubMed

大模型驱动的PubMed中文搜索引擎

马上搜索

文档翻译

学术文献翻译模型,支持多种主流文档格式。

立即体验