Suppr超能文献

联体共生揭示了正常和缺血性肾损伤中外周来源免疫细胞的命运和寿命。

Separated parabiont reveals the fate and lifespan of peripheral-derived immune cells in normal and ischaemia-induced injured kidneys.

机构信息

Division of Nephrology, Huazhong University of Science and Technology, 1095 Jiefang Ave, Wuhan, Hubei 430030, People's Republic of China.

Geriatrics, Tongji Hospital, Tongji Medical College, Huazhong University of Science and Technology, 1095 Jiefang Ave, Wuhan, Hubei 430030, People's Republic of China.

出版信息

Open Biol. 2021 Jun;11(6):200340. doi: 10.1098/rsob.200340. Epub 2021 Jun 9.

Abstract

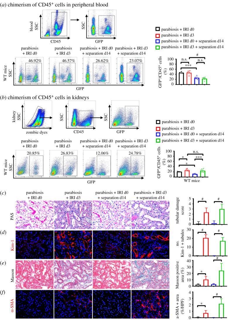
Immune cell infiltration plays a key role in acute kidney injury (AKI) to chronic kidney disease (CKD) progression. T lymphocytes, neutrophils, monocytes/macrophages and other immune cells regulate inflammation, tissue remodelling and repair. To determine the kinetics of accumulation of various immune cell populations, we established an animal model combining parabiosis and separation surgery to explore the fate and lifespan of peripheral leucocytes that migrate to the kidney. We found that peripheral T lymphocytes could survive for a long time (more than 14 days), whereas peripheral neutrophils survived for a short time in both healthy and ischaemia-induced damaged kidneys. Nearly half of the peripheral-derived macrophages disappeared after 14 days in normal kidneys, while their existing time in the inflammatory kidneys was prolonged. A fraction of F4/80 macrophages were renewed from the circulating monocyte pool. In addition, we found that after renal ischaemia reperfusion, neutrophils increased significantly in the early phase, and T lymphocytes mainly accumulated in the late stage, whereas macrophages infiltrated throughout AKI-CKD progression and were sustained longer in injured as opposed to normal kidneys. In conclusion, peripheral-derived macrophages, T lymphocytes and neutrophils exhibit different lifespans in the kidney, which may play different roles during AKI-CKD progression.

摘要

免疫细胞浸润在急性肾损伤 (AKI) 向慢性肾脏病 (CKD) 进展中起着关键作用。T 淋巴细胞、中性粒细胞、单核细胞/巨噬细胞和其他免疫细胞调节炎症、组织重塑和修复。为了确定各种免疫细胞群的积累动力学,我们建立了一个结合并体和分离手术的动物模型,以探索迁移到肾脏的外周白细胞的命运和寿命。我们发现外周 T 淋巴细胞可以长期存活(超过 14 天),而外周中性粒细胞在健康和缺血性损伤肾脏中存活时间都很短。在正常肾脏中,近一半的外周衍生的巨噬细胞在 14 天后消失,而在炎症性肾脏中它们的存在时间延长。一部分 F4/80 巨噬细胞从循环单核细胞池中更新。此外,我们发现肾缺血再灌注后,中性粒细胞在早期显著增加,T 淋巴细胞主要在晚期积聚,而巨噬细胞在 AKI-CKD 进展过程中浸润,并在损伤肾脏中持续时间更长。总之,外周衍生的巨噬细胞、T 淋巴细胞和中性粒细胞在肾脏中的寿命不同,它们在 AKI-CKD 进展过程中可能发挥不同的作用。

https://cdn.ncbi.nlm.nih.gov/pmc/blobs/d0e9/8187026/690b67bc38fa/rsob200340f01.jpg

文献AI研究员

20分钟写一篇综述,助力文献阅读效率提升50倍。

立即体验

用中文搜PubMed

大模型驱动的PubMed中文搜索引擎

马上搜索

文档翻译

学术文献翻译模型,支持多种主流文档格式。

立即体验