Suppr超能文献

一种用于抗癌药物多参数筛选和血脑屏障转运特性的微流控多尺寸球体阵列。

A Microfluidic Multisize Spheroid Array for Multiparametric Screening of Anticancer Drugs and Blood-Brain Barrier Transport Properties.

机构信息

Faculty of Technical Chemistry, Vienna University of Technology, Getreidemarkt 9, Vienna, 1060, Austria.

Karl Chiari Lab for Orthopaedic Biology, Department of Orthopedics and Trauma Surgery, Medical University of Vienna, Währinger Gürtel 18-20, Vienna, 1090, Austria.

出版信息

Adv Sci (Weinh). 2021 Jun;8(11):e2004856. doi: 10.1002/advs.202004856. Epub 2021 Mar 24.

Abstract

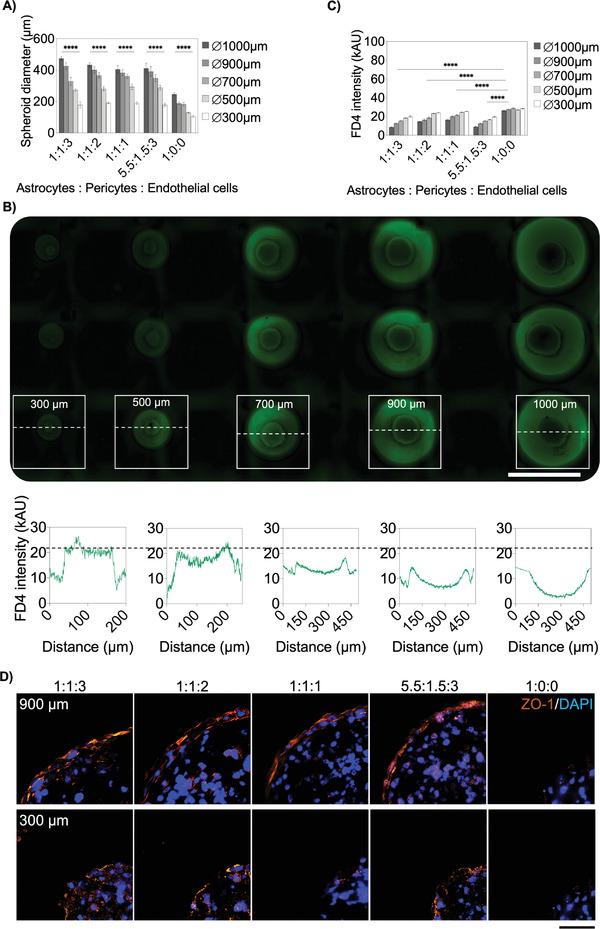
Physiological-relevant in vitro tissue models with their promise of better predictability have the potential to improve drug screening outcomes in preclinical studies. Despite the advances of spheroid models in pharmaceutical screening applications, variations in spheroid size and consequential altered cell responses often lead to nonreproducible and unpredictable results. Here, a microfluidic multisize spheroid array is established and characterized using liver, lung, colon, and skin cells as well as a triple-culture model of the blood-brain barrier (BBB) to assess the effects of spheroid size on (a) anticancer drug toxicity and (b) compound penetration across an advanced BBB model. The reproducible on-chip generation of 360 spheroids of five dimensions on a well-plate format using an integrated microlens technology is demonstrated. While spheroid size-related IC values vary up to 160% using the anticancer drugs cisplatin (CIS) or doxorubicin (DOX), reduced CIS:DOX drug dose combinations eliminate all lung microtumors independent of their sizes. A further application includes optimizing cell seeding ratios and size-dependent compound uptake studies in a perfused BBB model. Generally, smaller BBB-spheroids reveal an 80% higher compound penetration than larger spheroids while verifying the BBB opening effect of mannitol and a spheroid size-related modulation on paracellular transport properties.

摘要

具有更好预测性的生理相关的体外组织模型有可能改善临床前研究中的药物筛选结果。尽管球体模型在药物筛选应用方面取得了进展,但球体大小的变化和随之而来的细胞反应改变往往导致不可重复和不可预测的结果。在这里,建立并表征了一种微流控多尺寸球体阵列,使用肝、肺、结肠和皮肤细胞以及血脑屏障 (BBB) 的三重培养模型来评估球体大小对 (a) 抗癌药物毒性和 (b) 化合物穿透先进的 BBB 模型的影响。使用集成微透镜技术,在微孔板格式上可重复地生成 360 个五个维度的球体,尺寸为 5 个维度。虽然使用抗癌药物顺铂 (CIS) 或阿霉素 (DOX),球体大小相关的 IC 值变化高达 160%,但减少的 CIS:DOX 药物剂量组合可消除所有肺微肿瘤,而与它们的大小无关。进一步的应用包括优化灌注 BBB 模型中的细胞接种比例和尺寸依赖性化合物摄取研究。一般来说,较小的 BBB 球体比较大的球体显示出 80%更高的化合物渗透率,同时验证甘露醇的 BBB 开放作用以及球体大小对细胞旁转运特性的调节作用。

https://cdn.ncbi.nlm.nih.gov/pmc/blobs/c96e/8188192/9706eee13758/ADVS-8-2004856-g009.jpg

文献AI研究员

20分钟写一篇综述,助力文献阅读效率提升50倍。

立即体验

用中文搜PubMed

大模型驱动的PubMed中文搜索引擎

马上搜索

文档翻译

学术文献翻译模型,支持多种主流文档格式。

立即体验