Suppr超能文献

肌源性寡脱氧核苷酸(myoDN)可恢复因糖尿病而受损的骨骼肌成肌细胞的分化。

Myogenetic Oligodeoxynucleotide (myoDN) Recovers the Differentiation of Skeletal Muscle Myoblasts Deteriorated by Diabetes Mellitus.

作者信息

Nakamura Shunichi, Yonekura Shinichi, Shimosato Takeshi, Takaya Tomohide

机构信息

Department of Agriculture, Graduate School of Science and Technology, Shinshu University, Nagano, Japan.

Department of Agricultural and Life Sciences, Faculty of Agriculture, Shinshu University, Nagano, Japan.

出版信息

Front Physiol. 2021 May 24;12:679152. doi: 10.3389/fphys.2021.679152. eCollection 2021.

Abstract

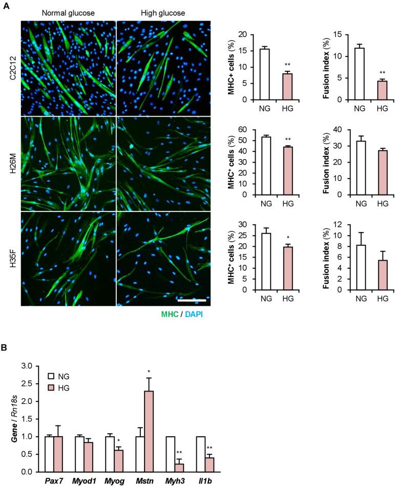
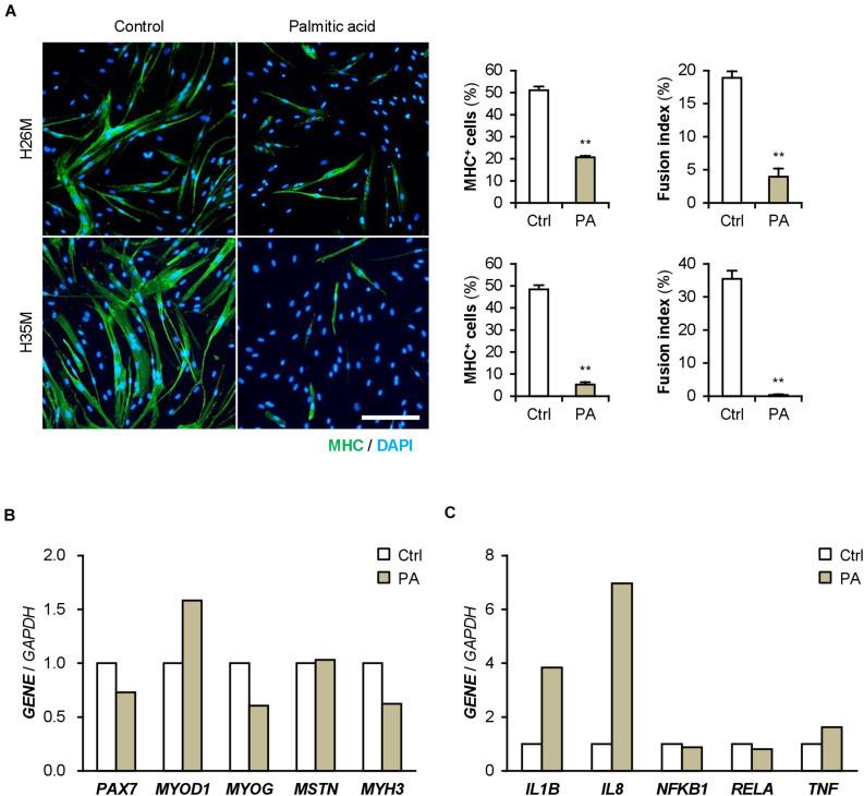
Skeletal muscle wasting in patients with diabetes mellitus (DM) is a complication of decreased muscle mass and strength, and is a serious risk factor that may result in mortality. Deteriorated differentiation of muscle precursor cells, called myoblasts, in DM patients is considered to be one of the causes of muscle wasting. We recently developed myogenetic oligodeoxynucleotides (myoDNs), which are 18-base single-strand DNAs that promote myoblast differentiation by targeting nucleolin. Herein, we report the applicability of a myoDN, iSN04, to myoblasts isolated from patients with type 1 and type 2 DM. Myogenesis of DM myoblasts was exacerbated concordantly with a delayed shift of myogenic transcription and induction of interleukins. Analogous phenotypes were reproduced in healthy myoblasts cultured with excessive glucose or palmitic acid, mimicking hyperglycemia or hyperlipidemia. iSN04 treatment recovered the deteriorated differentiation of plural DM myoblasts by downregulating myostatin and interleukin-8 (IL-8). iSN04 also ameliorated the impaired myogenic differentiation induced by glucose or palmitic acid. These results demonstrate that myoDNs can directly facilitate myoblast differentiation in DM patients, making them novel candidates for nucleic acid drugs to treat muscle wasting in patients with DM.

摘要

糖尿病(DM)患者的骨骼肌萎缩是肌肉质量和力量下降的一种并发症,并且是一个可能导致死亡的严重风险因素。糖尿病患者中被称为成肌细胞的肌肉前体细胞分化恶化被认为是肌肉萎缩的原因之一。我们最近开发了成肌寡脱氧核苷酸(myoDNs),它们是18个碱基的单链DNA,通过靶向核仁素促进成肌细胞分化。在此,我们报告了一种myoDN,即iSN04,对从1型和2型糖尿病患者分离出的成肌细胞的适用性。糖尿病成肌细胞的肌生成与肌源性转录的延迟转变和白细胞介素的诱导一致加剧。在用过量葡萄糖或棕榈酸培养的健康成肌细胞中再现了类似的表型,模拟高血糖或高血脂。iSN04治疗通过下调肌肉生长抑制素和白细胞介素-8(IL-8)恢复了多种糖尿病成肌细胞恶化的分化。iSN04还改善了由葡萄糖或棕榈酸诱导的受损肌源性分化。这些结果表明,myoDNs可以直接促进糖尿病患者成肌细胞的分化,使其成为治疗糖尿病患者肌肉萎缩的新型核酸药物候选物。

https://cdn.ncbi.nlm.nih.gov/pmc/blobs/2a5c/8181739/8bba40f40e96/fphys-12-679152-g001.jpg

文献AI研究员

20分钟写一篇综述,助力文献阅读效率提升50倍。

立即体验

用中文搜PubMed

大模型驱动的PubMed中文搜索引擎

马上搜索

文档翻译

学术文献翻译模型,支持多种主流文档格式。

立即体验