Suppr超能文献

卫星细胞耗竭破坏转录协调和肌肉对运动的适应。

Satellite Cell Depletion Disrupts Transcriptional Coordination and Muscle Adaptation to Exercise.

机构信息

Department of Physical Therapy, College of Health Sciences, University of Kentucky, Lexington, KY, USA.

Center for Muscle Biology, University of Kentucky, Lexington, KY, USA.

出版信息

Function (Oxf). 2020 Nov 23;2(1):zqaa033. doi: 10.1093/function/zqaa033. eCollection 2021.

Abstract

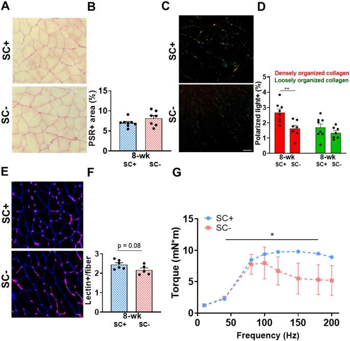
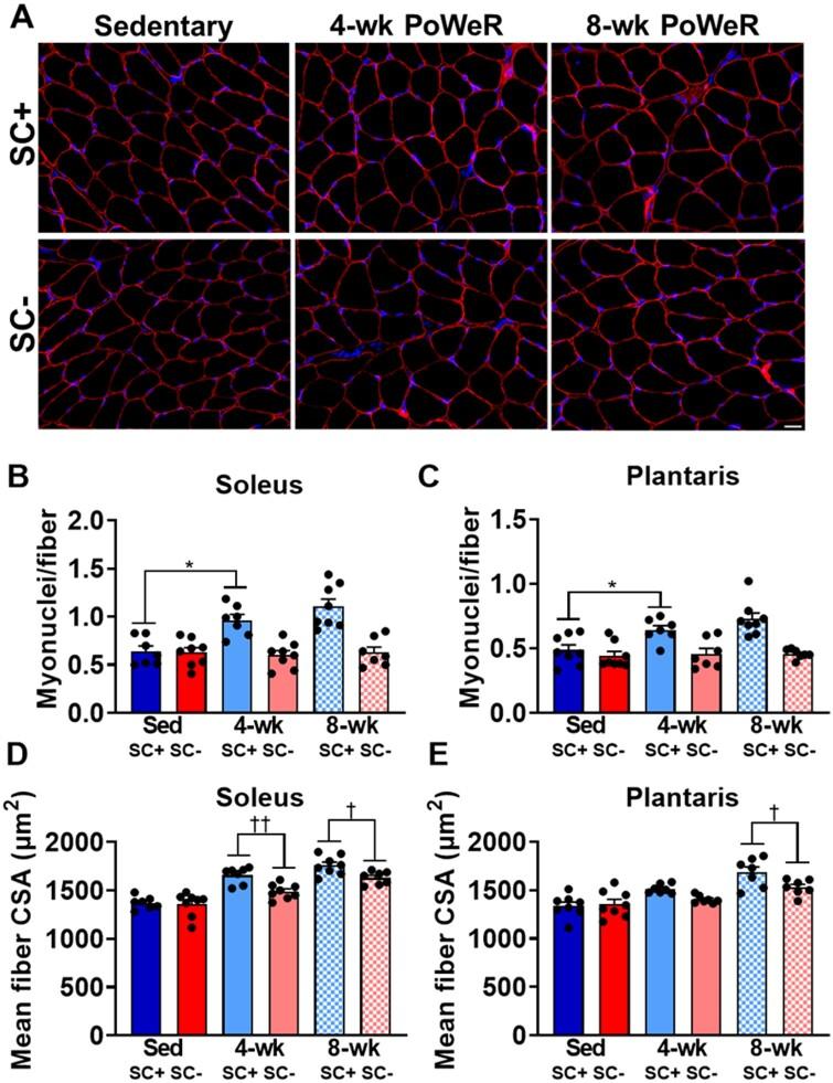
Satellite cells are required for postnatal development, skeletal muscle regeneration across the lifespan, and skeletal muscle hypertrophy prior to maturity. Our group has aimed to address whether satellite cells are required for hypertrophic growth in mature skeletal muscle. Here, we generated a comprehensive characterization and transcriptome-wide profiling of skeletal muscle during adaptation to exercise in the presence or absence of satellite cells in order to identify distinct phenotypes and gene networks influenced by satellite cell content. We administered vehicle or tamoxifen to adult Pax7-DTA mice and subjected them to progressive weighted wheel running (PoWeR). We then performed immunohistochemical analysis and whole-muscle RNA-seq of vehicle (SC+) and tamoxifen-treated (SC-) mice. Further, we performed single myonuclear RNA-seq to provide detailed information on how satellite cell fusion affects myonuclear transcription. We show that while skeletal muscle can mount a robust hypertrophic response to PoWeR in the absence of satellite cells, growth, and adaptation are ultimately blunted. Transcriptional profiling reveals several gene networks key to muscle adaptation are altered in the absence of satellite cells.

摘要

卫星细胞对于出生后的发育、整个生命周期中的骨骼肌再生以及成熟前的骨骼肌肥大都是必需的。我们的研究小组旨在研究卫星细胞是否对成熟骨骼肌的肥大生长起作用。在这里,我们在存在或不存在卫星细胞的情况下,对运动适应过程中的骨骼肌进行了全面的特征描述和转录组谱分析,以鉴定受卫星细胞含量影响的不同表型和基因网络。我们给 Pax7-DTA 成年小鼠注射载体或他莫昔芬,并让它们进行渐进式负重轮跑(PoWeR)。然后,我们对载体(SC+)和他莫昔芬处理(SC-)的小鼠进行免疫组织化学分析和全肌肉 RNA-seq。此外,我们还进行了单个肌细胞核 RNA-seq,以提供有关卫星细胞融合如何影响肌核转录的详细信息。结果表明,虽然在没有卫星细胞的情况下,骨骼肌可以对 PoWeR 产生强烈的肥大反应,但生长和适应最终会受到阻碍。转录谱分析揭示了在没有卫星细胞的情况下,几个关键的肌肉适应基因网络发生了改变。

https://cdn.ncbi.nlm.nih.gov/pmc/blobs/abc4/8788862/f7f53e1d4ef5/zqaa033f11.jpg

文献AI研究员

20分钟写一篇综述,助力文献阅读效率提升50倍。

立即体验

用中文搜PubMed

大模型驱动的PubMed中文搜索引擎

马上搜索

文档翻译

学术文献翻译模型,支持多种主流文档格式。

立即体验