Suppr超能文献

奥替溴铵治疗可预防大鼠 IBS 模型远端结肠中慢性应激引起的氮能功能性和形态学改变。

Otilonium Bromide treatment prevents nitrergic functional and morphological changes caused by chronic stress in the distal colon of a rat IBS model.

机构信息

Research Unit of Histology and Embryology, Department of Experimental and Clinical Medicine, University of Florence, Florence, Italy.

Section of Physiological Sciences, Department of Experimental and Clinical Medicine, University of Florence, Florence, Italy.

出版信息

J Cell Mol Med. 2021 Jul;25(14):6988-7000. doi: 10.1111/jcmm.16710. Epub 2021 Jun 9.

Abstract

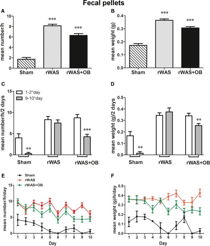
Irritable bowel syndrome (IBS) is a highly prevalent gastrointestinal disorder characterized by periods of remission and exacerbation. Among the risk factors to develop IBS, psychosocial stress is widely acknowledged. The water avoidance stress repeatedly applied (rWAS) is considered effective to study IBS etio-pathogenesis. Otilonium bromide (OB), a drug with multiple mechanisms of action, is largely used to treat IBS patients. Orally administered, it concentrates in the large bowel and significantly ameliorates the IBS symptomatology. Presently, we tested whether rWAS rats developed neuro-muscular abnormalities in the distal colon and whether OB treatment prevented them. The investigation was focussed on the nitrergic neurotransmission by combining functional and morphological methodologies. The results confirm rWAS as reliable animal model to investigate the cellular mechanisms responsible for IBS: exposure to one-hour psychosocial stress for 10 days depressed muscle contractility and increased iNOS expression in myenteric neurons. OB treatment counteracted these effects. We hypothesize that these effects are due to the corticotropin-releasing factor (CRF) release, the main mediator of the psychosocial stress, followed by a CRF1receptor activation. OB, that was shown to prevent CRF1r activation, reasonably interrupted the cascade events that bring to the mechanical and immunohistochemical changes affecting rWAS rat colon.

摘要

肠易激综合征(IBS)是一种高发的胃肠道疾病,其特征为缓解期和加重期交替出现。在导致 IBS 的众多风险因素中,心理社会压力是被广泛承认的因素之一。反复应用水回避应激(rWAS)被认为是研究 IBS 发病机制的有效方法。奥替溴铵(OB)是一种具有多种作用机制的药物,被广泛用于治疗 IBS 患者。口服 OB 后,它在大肠中浓缩,并显著改善 IBS 症状。目前,我们测试了 rWAS 大鼠的远端结肠是否存在神经肌肉异常,以及 OB 治疗是否可以预防这些异常。该研究主要集中在通过结合功能和形态学方法研究 nitrergic 神经递质传递。结果证实 rWAS 是研究 IBS 细胞机制的可靠动物模型:10 天的 1 小时心理社会应激暴露会降低肌肉收缩力并增加肌间神经元中 iNOS 的表达。OB 治疗可逆转这些作用。我们假设这些作用是由于促肾上腺皮质释放因子(CRF)释放引起的,CRF 是心理社会应激的主要介质,随后激活 CRF1 受体。OB 可预防 CRF1r 的激活,合理地中断了导致机械和免疫组织化学变化的级联事件,这些变化会影响 rWAS 大鼠的结肠。

https://cdn.ncbi.nlm.nih.gov/pmc/blobs/b468/8278105/b39774afdab2/JCMM-25-6988-g003.jpg

文献AI研究员

20分钟写一篇综述,助力文献阅读效率提升50倍。

立即体验

用中文搜PubMed

大模型驱动的PubMed中文搜索引擎

马上搜索

文档翻译

学术文献翻译模型,支持多种主流文档格式。

立即体验