Suppr超能文献

六种人类TAU异构体的不同作用:2N-TAU的体细胞保留和4R-TAU诱导的微管数量增加。

Differential Effects of the Six Human TAU Isoforms: Somatic Retention of 2N-TAU and Increased Microtubule Number Induced by 4R-TAU.

作者信息

Bachmann Sarah, Bell Michael, Klimek Jennifer, Zempel Hans

机构信息

Institute of Human Genetics, Faculty of Medicine and University Hospital Cologne, University of Cologne, Cologne, Germany.

Center for Molecular Medicine Cologne (CMMC), Faculty of Medicine and University Hospital Cologne, University of Cologne, Cologne, Germany.

出版信息

Front Neurosci. 2021 May 25;15:643115. doi: 10.3389/fnins.2021.643115. eCollection 2021.

Abstract

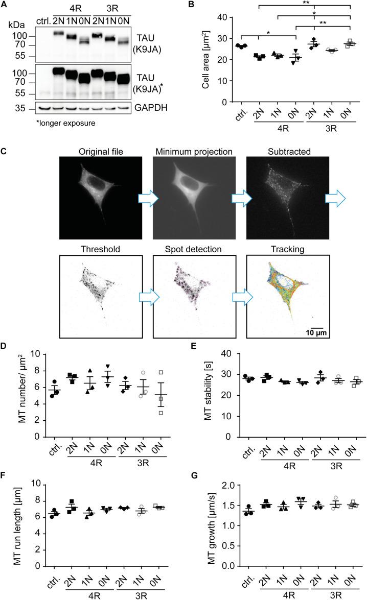
In the adult human brain, six isoforms of the microtubule-associated protein TAU are expressed, which result from alternative splicing of exons 2, 3, and 10 of the gene. These isoforms differ in the number of N-terminal inserts (0N, 1N, 2N) and C-terminal repeat domains (3R or 4R) and are differentially expressed depending on the brain region and developmental stage. Although all TAU isoforms can aggregate and form neurofibrillary tangles, some tauopathies, such as Pick's disease and progressive supranuclear palsy, are characterized by the accumulation of specific TAU isoforms. The influence of the individual TAU isoforms in a cellular context, however, is understudied. In this report, we investigated the subcellular localization of the human-specific TAU isoforms in primary mouse neurons and analyzed TAU isoform-specific effects on cell area and microtubule dynamics in human SH-SY5Y neuroblastoma cells. Our results show that 2N-TAU isoforms are particularly retained from axonal sorting and that axonal enrichment is independent of the number of repeat domains, but that the additional repeat domain of 4R-TAU isoforms results in a general reduction of cell size and an increase of microtubule counts in cells expressing these specific isoforms. Our study points out that individual TAU isoforms may influence microtubule dynamics differentially both by different sorting patterns and by direct effects on microtubule dynamics.

摘要

在成人大脑中,微管相关蛋白TAU有六种异构体表达,这是由该基因外显子2、3和10的可变剪接产生的。这些异构体在N端插入片段数量(0N、1N、2N)和C端重复结构域(3R或4R)上存在差异,并根据脑区和发育阶段进行差异表达。尽管所有TAU异构体都能聚集并形成神经原纤维缠结,但一些tau蛋白病,如Pick病和进行性核上性麻痹,其特征是特定TAU异构体的积累。然而,单个TAU异构体在细胞环境中的影响尚未得到充分研究。在本报告中,我们研究了人类特异性TAU异构体在原代小鼠神经元中的亚细胞定位,并分析了TAU异构体对人SH-SY5Y神经母细胞瘤细胞的细胞面积和微管动力学的特异性影响。我们的结果表明,2N-TAU异构体特别保留在轴突分选过程中,轴突富集与重复结构域的数量无关,但4R-TAU异构体的额外重复结构域导致表达这些特定异构体的细胞总体积减小和微管数量增加。我们的研究指出,单个TAU异构体可能通过不同的分选模式和对微管动力学的直接影响,对微管动力学产生不同的影响。

https://cdn.ncbi.nlm.nih.gov/pmc/blobs/b980/8185039/8edf6fc13f49/fnins-15-643115-g001.jpg

文献AI研究员

20分钟写一篇综述,助力文献阅读效率提升50倍。

立即体验

用中文搜PubMed

大模型驱动的PubMed中文搜索引擎

马上搜索

文档翻译

学术文献翻译模型,支持多种主流文档格式。

立即体验