Suppr超能文献

用于在变形菌门中进行可控基因表达的质粒工具箱。

A plasmid toolbox for controlled gene expression across the Proteobacteria.

作者信息

Schuster Layla A, Reisch Christopher R

机构信息

Dept. of Microbiology and Cell Science, Institute of Food and Agricultural Sciences, University of Florida, Gainesville, FL 32603, USA.

出版信息

Nucleic Acids Res. 2021 Jul 9;49(12):7189-7202. doi: 10.1093/nar/gkab496.

Abstract

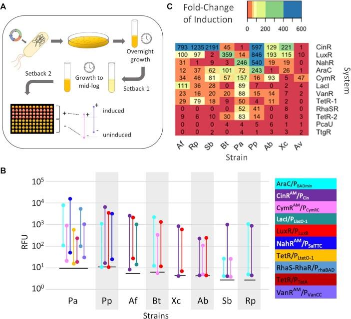
Controlled gene expression is fundamental for the study of gene function and our ability to engineer bacteria. However, there is currently no easy-to-use genetics toolbox that enables controlled gene expression in a wide range of diverse species. To facilitate the development of genetics systems in a fast, easy, and standardized manner, we constructed and tested a plasmid assembly toolbox that will enable the identification of well-regulated promoters in many Proteobacteria and potentially beyond. Each plasmid is composed of four categories of genetic parts (i) the origin of replication, (ii) resistance marker, (iii) promoter-regulator and (iv) reporter. The plasmids can be efficiently assembled using ligation-independent cloning, and any gene of interest can be easily inserted in place of the reporter. We tested this toolbox in nine different Proteobacteria and identified regulated promoters with over fifty-fold induction range in eight of these bacteria. We also constructed variant libraries that enabled the identification of promoter-regulators with varied expression levels and increased inducible fold change relative to the original promoter. A selection of over 50 plasmids, which contain all of the toolbox's genetic parts, are available for community use and will enable easy construction and testing of genetics systems in both model and non-model bacteria.

摘要

可控基因表达对于基因功能研究以及我们改造细菌的能力而言至关重要。然而,目前尚无一种易于使用的遗传学工具箱能够在广泛多样的物种中实现可控基因表达。为了以快速、简便且标准化的方式推动遗传学系统的发展,我们构建并测试了一个质粒组装工具箱,该工具箱能够在许多变形菌门细菌以及可能更广泛的范围中鉴定出调控良好的启动子。每个质粒由四类遗传元件组成:(i)复制起点,(ii)抗性标记,(iii)启动子 - 调控子,以及(iv)报告基因。这些质粒可通过不依赖连接的克隆方法高效组装,并且任何感兴趣的基因都能够轻松地插入到报告基因的位置。我们在九种不同的变形菌门细菌中测试了这个工具箱,并在其中八种细菌中鉴定出了诱导范围超过五十倍的调控启动子。我们还构建了变体文库,能够鉴定出具有不同表达水平且相对于原始启动子诱导倍数增加的启动子 - 调控子。超过50种包含该工具箱所有遗传元件的质粒可供学界使用,这将便于在模式细菌和非模式细菌中构建和测试遗传学系统。

https://cdn.ncbi.nlm.nih.gov/pmc/blobs/18f4/8266580/ce930ce5ba7a/gkab496fig1.jpg

文献AI研究员

20分钟写一篇综述,助力文献阅读效率提升50倍。

立即体验

用中文搜PubMed

大模型驱动的PubMed中文搜索引擎

马上搜索

文档翻译

学术文献翻译模型,支持多种主流文档格式。

立即体验