Suppr超能文献

MYH9 依赖性 ATG9B 的极化通过加速焦点黏附组装促进结直肠癌转移。

MYH9-dependent polarization of ATG9B promotes colorectal cancer metastasis by accelerating focal adhesion assembly.

机构信息

Department of Pathology, Shenzhen Hospital, Southern Medical University, Shenzhen, Guangdong, China.

Department of Pathology, School of Basic Medical Sciences, Southern Medical University, Guangzhou, Guangdong, China.

出版信息

Cell Death Differ. 2021 Dec;28(12):3251-3269. doi: 10.1038/s41418-021-00813-z. Epub 2021 Jun 15.

Abstract

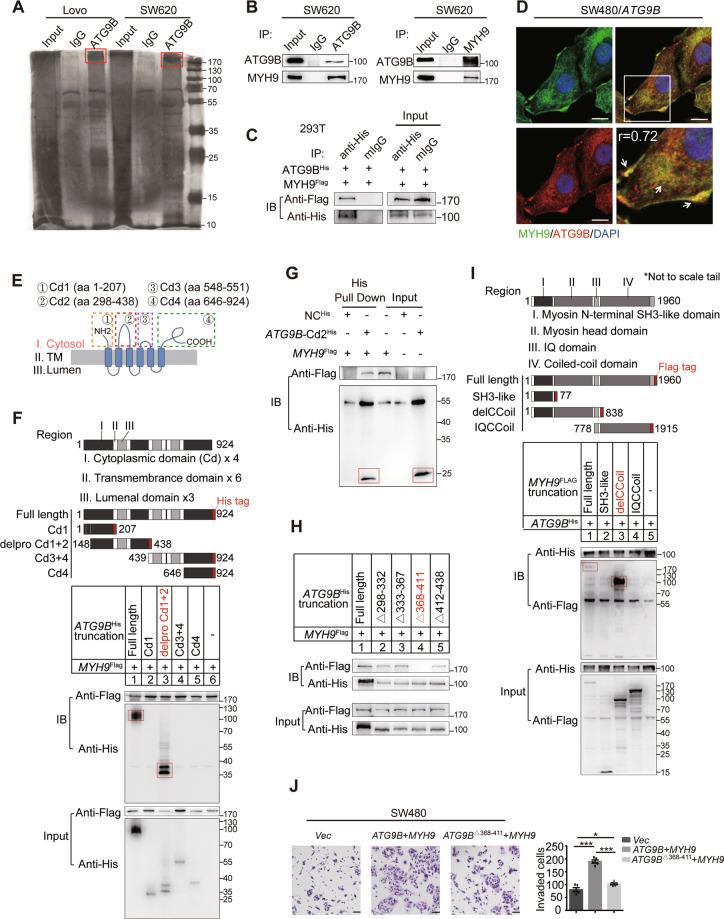
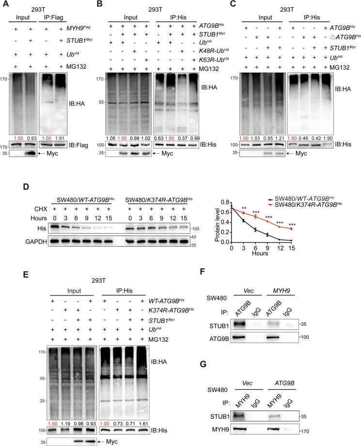
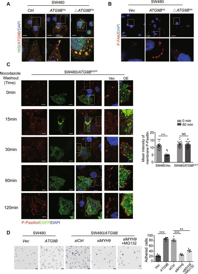
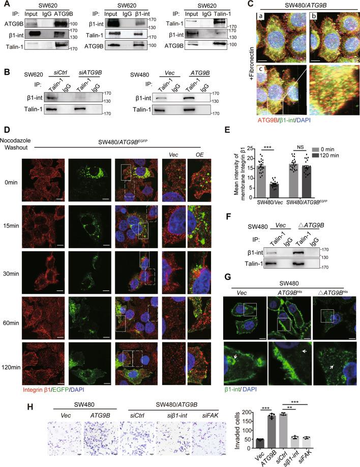
Tumour metastasis is a major reason accounting for the poor prognosis of colorectal cancer (CRC), and the discovery of targets in the primary tumours that can predict the risk of CRC metastasis is now urgently needed. In this study, we identified autophagy-related protein 9B (ATG9B) as a key potential target gene for CRC metastasis. High expression of ATG9B in tumour significantly increased the risk of metastasis and poor prognosis of CRC. Mechanistically, we further find that ATG9B promoted CRC invasion mainly through autophagy-independent manner. MYH9 is the pivotal interacting protein for ATG9B functioning, which directly binds to cytoplasmic peptide segments aa368-411 of ATG9B by its head domain. Furthermore, the combination of ATG9B and MYH9 enhance the stability of each other by decreasing their binding to E3 ubiquitin ligase STUB1, therefore preventing them from ubiquitin-mediated degradation, which further amplified the effect of ATG9B and MYH9 in CRC cells. During CRC cell invasion, ATG9B is transported to the cell edge with the assistance of MYH9 and accelerates focal adhesion (FA) assembly through mediating the interaction of endocytosed integrin β1 and Talin-1, which facilitated to integrin β1 activation. Clinically, upregulated expression of ATG9B in human CRC tissue is always accompanied with highly elevated expression of MYH9 and associated with advanced CRC stage and poor prognosis. Taken together, this study highlighted the important role of ATG9B in CRC metastasis by promoting focal adhesion assembly, and ATG9B together with MYH9 can provide a pair of potential therapeutic targets for preventing CRC progression.

摘要

肿瘤转移是导致结直肠癌(CRC)预后不良的主要原因,因此迫切需要发现原发性肿瘤中的靶点,以预测 CRC 转移的风险。在本研究中,我们鉴定了自噬相关蛋白 9B(ATG9B)作为 CRC 转移的关键潜在靶基因。肿瘤中 ATG9B 的高表达显著增加了 CRC 转移和不良预后的风险。从机制上讲,我们进一步发现 ATG9B 主要通过非自噬依赖性方式促进 CRC 侵袭。MYH9 是 ATG9B 发挥作用的关键相互作用蛋白,其通过头部结构域直接与 ATG9B 的细胞质肽段 aa368-411 结合。此外,ATG9B 和 MYH9 的结合通过降低它们与 E3 泛素连接酶 STUB1 的结合,增强了彼此的稳定性,从而防止它们被泛素介导的降解,进一步放大了 ATG9B 和 MYH9 在 CRC 细胞中的作用。在 CRC 细胞侵袭过程中,ATG9B 在 MYH9 的协助下被转运到细胞膜边缘,并通过介导内吞的整合素β1和 Talin-1 的相互作用加速焦点黏附(FA)组装,从而促进整合素β1的激活。临床上,人 CRC 组织中 ATG9B 的上调表达总是伴随着 MYH9 的高度上调表达,并与 CRC 晚期和不良预后相关。总之,这项研究强调了 ATG9B 通过促进焦点黏附组装在 CRC 转移中的重要作用,并且 ATG9B 与 MYH9 一起可以为预防 CRC 进展提供一对潜在的治疗靶点。

https://cdn.ncbi.nlm.nih.gov/pmc/blobs/2049/8629984/3e50196b5263/41418_2021_813_Fig1_HTML.jpg

文献AI研究员

20分钟写一篇综述,助力文献阅读效率提升50倍。

立即体验

用中文搜PubMed

大模型驱动的PubMed中文搜索引擎

马上搜索

文档翻译

学术文献翻译模型,支持多种主流文档格式。

立即体验