Suppr超能文献

PU.1 抑制通过减少 TGF-β1/Smads 通路的激活,减弱血管紧张素-II 诱导的心房纤维化和心房颤动易损性。

PU.1 inhibition attenuates atrial fibrosis and atrial fibrillation vulnerability induced by angiotensin-II by reducing TGF-β1/Smads pathway activation.

机构信息

Heart Center of Henan Provincial People's Hospital, Central China Fuwai Hospital, Central China Fuwai Hospital of Zhengzhou University, Zhengzhou, China.

Department of Cardiology, Renmin Hospital of Wuhan University, Hubei, China.

出版信息

J Cell Mol Med. 2021 Jul;25(14):6746-6759. doi: 10.1111/jcmm.16678. Epub 2021 Jun 15.

Abstract

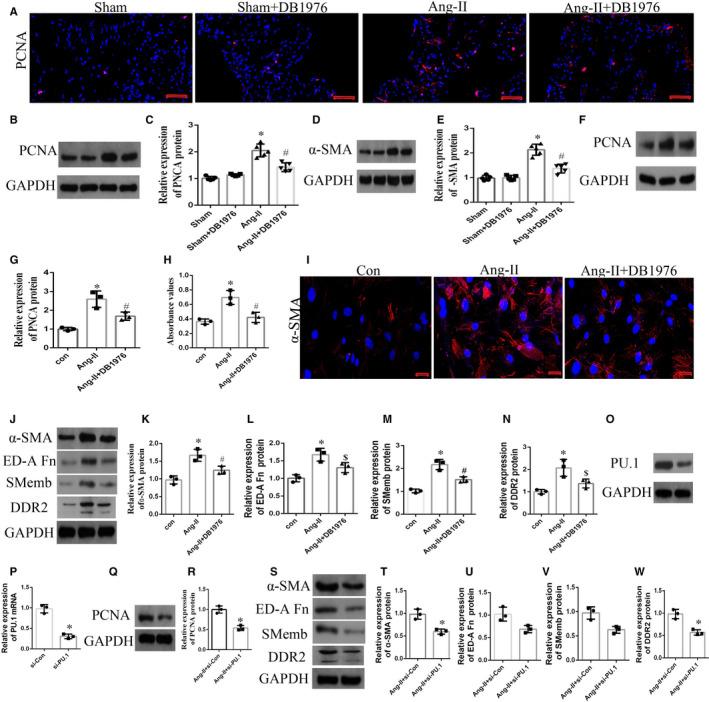
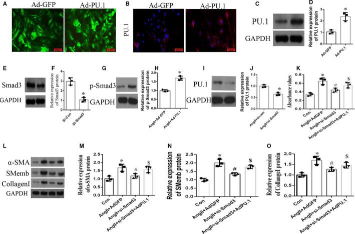
Fibrosis serves a critical role in driving atrial remodelling-mediated atrial fibrillation (AF). Abnormal levels of the transcription factor PU.1, a key regulator of fibrosis, are associated with cardiac injury and dysfunction following acute viral myocarditis. However, the role of PU.1 in atrial fibrosis and vulnerability to AF remain unclear. Here, an in vivo atrial fibrosis model was developed by the continuous infusion of C57 mice with subcutaneous Ang-II, while the in vitro model comprised atrial fibroblasts that were isolated and cultured. The expression of PU.1 was significantly up-regulated in the Ang-II-induced group compared with the sham/control group in vivo and in vitro. Moreover, protein expression along the TGF-β1/Smads pathway and the proliferation and differentiation of atrial fibroblasts induced by Ang-II were significantly higher in the Ang-II-induced group than in the sham/control group. These effects were attenuated by exposure to DB1976, a PU.1 inhibitor, both in vivo and in vitro. Importantly, in vitro treatment with small interfering RNA against Smad3 (key protein of TGF-β1/Smads signalling pathway) diminished these Ang-II-mediated effects, and the si-Smad3-mediated effects were, in turn, antagonized by the addition of a PU.1-overexpression adenoviral vector. Finally, PU.1 inhibition reduced the atrial fibrosis induced by Ang-II and attenuated vulnerability to AF, at least in part through the TGF-β1/Smads pathway. Overall, the study implicates PU.1 as a potential therapeutic target to inhibit Ang-II-induced atrial fibrosis and vulnerability to AF.

摘要

纤维化在驱动心房重构介导的心房颤动(AF)中起着关键作用。转录因子 PU.1 水平异常,作为纤维化的关键调节因子,与急性病毒性心肌炎后心脏损伤和功能障碍有关。然而,PU.1 在心房纤维化和易发生 AF 中的作用仍不清楚。本研究通过连续皮下注射 Ang-II 建立了一种体内心房纤维化模型,同时建立了分离培养的心房成纤维细胞体外模型。与体内和体外假手术/对照组相比,Ang-II 诱导组中 PU.1 的表达明显上调。此外,Ang-II 诱导组中 TGF-β1/Smads 通路的蛋白表达以及心房成纤维细胞的增殖和分化明显高于假手术/对照组。在体内和体外,用 PU.1 抑制剂 DB1976 处理均可减弱这些 Ang-II 诱导的作用。重要的是,体外用 Smad3 的小干扰 RNA(TGF-β1/Smads 信号通路的关键蛋白)处理可减弱这些 Ang-II 介导的作用,而添加过表达 PU.1 的腺病毒载体可拮抗 si-Smad3 介导的作用。最后,PU.1 抑制减少了 Ang-II 诱导的心房纤维化,并减轻了对 AF 的易感性,至少部分通过 TGF-β1/Smads 通路。总之,该研究表明,PU.1 可能是抑制 Ang-II 诱导的心房纤维化和易发生 AF 的潜在治疗靶点。

https://cdn.ncbi.nlm.nih.gov/pmc/blobs/32b3/8278085/ca93b2afde9e/JCMM-25-6746-g002.jpg

文献AI研究员

20分钟写一篇综述,助力文献阅读效率提升50倍。

立即体验

用中文搜PubMed

大模型驱动的PubMed中文搜索引擎

马上搜索

文档翻译

学术文献翻译模型,支持多种主流文档格式。

立即体验