Suppr超能文献

长链非编码RNA NEAT1通过调控miR-148b-3p/细胞间黏附分子-1轴促进冠状动脉慢血流中的炎症反应。

LncRNA NEAT1 Promote Inflammatory Responses in Coronary Slow Flow Through Regulating miR-148b-3p/ICAM-1 Axis.

作者信息

Zhu Qing, Zhao Cuiting, Wang Yonghuai, Li Xinxin, Xue Yixue, Ma Chunyan

机构信息

Department of Cardiovascular Ultrasound, The First Hospital of China Medical University, Shenyang, People's Republic of China.

Department of Neurobiology, School of Life Sciences, China Medical University, Shenyang, People's Republic of China.

出版信息

J Inflamm Res. 2021 Jun 9;14:2445-2463. doi: 10.2147/JIR.S312583. eCollection 2021.

Abstract

BACKGROUND

Coronary slow flow (CSF) is an angiographic phenomenon characterized by delayed coronary opacification with normal or near-normal epicardial coronary arteries. The pathogenesis of CSF is closely related to inflammatory response. Accumulating evidence shows that long non-coding RNAs (lncRNAs) play an important role in cardiovascular disease. However, the mechanism underlying the influence of the lncRNA nuclear enriched abundant transcripts 1 (NEAT1) on CSF is still unknown.

PATIENTS AND METHODS

Forty CSF patients and forty control subjects were included in the study and underwent coronary angiography, Seattle angina questionnaire (SAQ) and echocardiography. The plasma levels of the inflammatory factors soluble intercellular adhesion molecule-1 (sICAM-1), interleukin-6 (IL-6) and tumor necrosis factor alpha (TNF-α) were determined by ELISA. The expression levels of NEAT1, miR-148b-3p and ICAM-1 in cells were measured by qRT-PCR or Western blotting. Cell proliferation was measured by 5-Ethynyl-2'-deoxyuridine (EdU) and Cell Counting Kit-8 (CCK-8) assay. Cell apoptosis was detected by apoptosis assay. The relationship between NEAT1 and miR-148b-3p was verified by luciferase reporter gene assay, RNA immunoprecipitation (RIP) assay and avidin-biotin pull-down assay. The relationship between ICAM-1 and miR-148b-3p was verified by luciferase reporter gene assay and avidin-biotin pull-down assay.

RESULTS

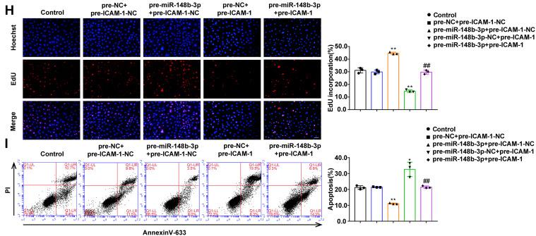
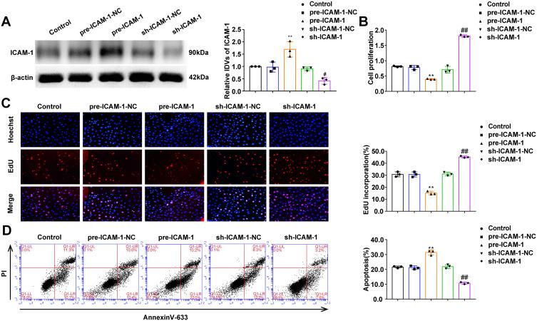
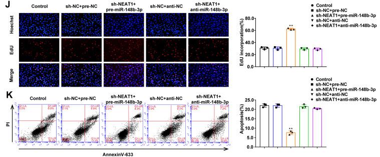
This study showed that plasma sICAM-1, miR-148b-3p, and NEAT1 as independent predictors of a CSF diagnosis. Furthermore, plasma NEAT1 level showed superior diagnostic ability for CSF compared with sICAM-1 and miR-148b-3p. It was also shown that high expression of NEAT1 in oxygen-glucose deprivation (OGD)-treated human umbilical vein endothelial cells (HUVECs) functions as a competing endogenous RNA (ceRNA). By specifically binding miR-148b-3p, it weakened the negative regulatory effects of miR-148b-3p on the ICAM-1 target gene leading to upregulated expression of ICAM-1. This interaction was also shown to inhibit HUVEC proliferation and enhance apoptosis.

CONCLUSION

This study demonstrated for the first time the important mechanism of action of the NEAT1/miR-148b-3p/ICAM-1 axis in the progression of CSF disease, and indicated the potential of NEAT1, miR-148b-3p, and ICAM-1 as a new target for the diagnosis and treatment of CSF.

摘要

背景

冠状动脉慢血流(CSF)是一种血管造影现象,其特征为心外膜冠状动脉正常或接近正常,但冠状动脉显影延迟。CSF的发病机制与炎症反应密切相关。越来越多的证据表明,长链非编码RNA(lncRNA)在心血管疾病中起重要作用。然而,lncRNA核富集丰富转录本1(NEAT1)对CSF影响的潜在机制仍不清楚。

患者和方法

本研究纳入40例CSF患者和40例对照受试者,均接受冠状动脉造影、西雅图心绞痛问卷(SAQ)和超声心动图检查。采用酶联免疫吸附测定(ELISA)法测定血浆中炎症因子可溶性细胞间黏附分子-1(sICAM-1)、白细胞介素-6(IL-6)和肿瘤坏死因子-α(TNF-α)的水平。采用实时定量逆转录-聚合酶链反应(qRT-PCR)或蛋白质免疫印迹法检测细胞中NEAT1、miR-148b-3p和细胞间黏附分子-1(ICAM-1)的表达水平。采用5-乙炔基-2'-脱氧尿苷(EdU)和细胞计数试剂盒-8(CCK-8)法检测细胞增殖。采用凋亡检测法检测细胞凋亡。通过荧光素酶报告基因检测、RNA免疫沉淀(RIP)检测和抗生物素蛋白-生物素拉下检测验证NEAT1与miR-148b-3p之间的关系。通过荧光素酶报告基因检测和抗生物素蛋白-生物素拉下检测验证ICAM-1与miR-148b-3p之间的关系。

结果

本研究表明,血浆sICAM-1、miR-148b-3p和NEAT1可作为CSF诊断的独立预测指标。此外,与sICAM-1和miR-148b-3p相比,血浆NEAT1水平对CSF具有更高的诊断能力。研究还表明,在氧糖剥夺(OGD)处理的人脐静脉内皮细胞(HUVECs)中,NEAT1的高表达发挥竞争性内源RNA(ceRNA)的作用。通过特异性结合miR-148b-3p,它减弱了miR-148b-3p对ICAM-1靶基因的负调控作用,导致ICAM-1表达上调。这种相互作用还显示出抑制HUVEC增殖并增强细胞凋亡。

结论

本研究首次证明了NEAT1/miR-148b-3p/ICAM-1轴在CSF疾病进展中的重要作用机制,并表明NEAT1、miR-148b-3p和ICAM-1作为CSF诊断和治疗新靶点的潜力。

https://cdn.ncbi.nlm.nih.gov/pmc/blobs/170e/8200141/fbafe907ec5f/JIR-14-2445-g0001.jpg

文献AI研究员

20分钟写一篇综述,助力文献阅读效率提升50倍。

立即体验

用中文搜PubMed

大模型驱动的PubMed中文搜索引擎

马上搜索

文档翻译

学术文献翻译模型,支持多种主流文档格式。

立即体验