Suppr超能文献

DNA甲基化与转录组的综合分析鉴定出与胶质瘤免疫浸润相关的预测性表观遗传特征。

Integrative Analysis of DNA Methylation and Transcriptome Identifies a Predictive Epigenetic Signature Associated With Immune Infiltration in Gliomas.

作者信息

Zhang Jianlei, Yin Jiang, Luo Liyun, Huang Danqing, Zhai Dongfeng, Wang Ge, Xu Ning, Yang Mingqiang, Song Ying, Zheng Guopei, Zhang Qiong

机构信息

Affiliated Cancer Hospital & Institute of Guangzhou Medical University, Guangzhou Municipal and Guangdong Provincial Key Laboratory of Protein Modification and Degradation, Guangzhou Key Laboratory of "Translational Medicine on Malignant Tumor Treatment", Guangzhou, China.

出版信息

Front Cell Dev Biol. 2021 May 31;9:670854. doi: 10.3389/fcell.2021.670854. eCollection 2021.

Abstract

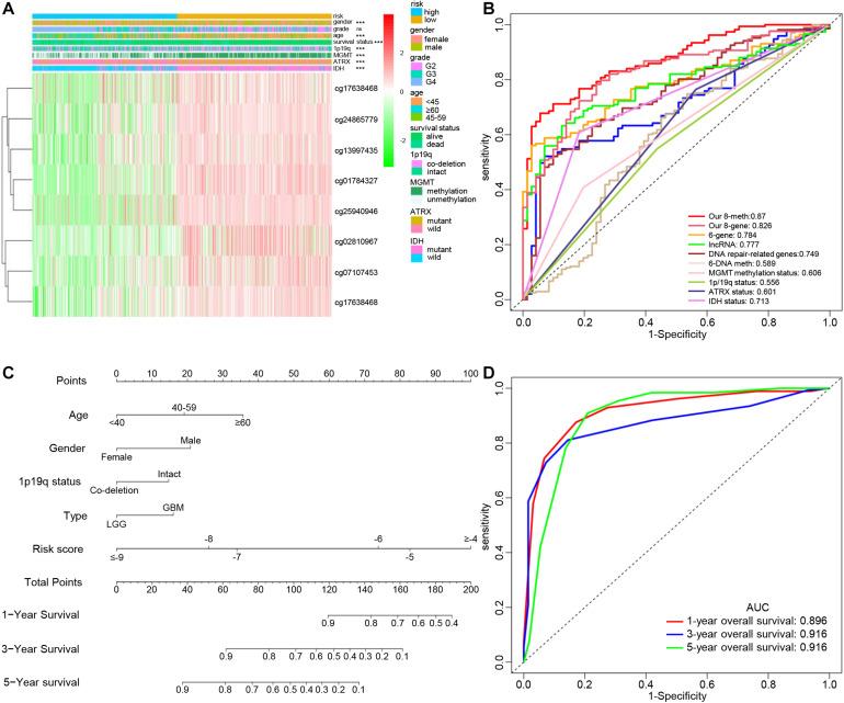
Glioma is the most common primary brain tumor with poor prognosis and high mortality. The purpose of this study was to use the epigenetic signature to predict prognosis and evaluate the degree of immune infiltration in gliomas. We integrated gene expression profiles and DNA methylation data of lower-grade glioma and glioblastoma to explore epigenetic differences and associated differences in biological function. Cox regression and lasso analysis were used to develop an epigenetic signature based on eight DNA methylation sites to predict prognosis of glioma patients. Kaplan-Meier analysis showed that the overall survival time of high- and low-risk groups was significantly separated, and ROC analysis verified that the model had great predictive ability. In addition, we constructed a nomogram based on age, sex, 1p/19q status, glioma type, and risk score. The epigenetic signature was obviously associated with tumor purity, immune checkpoints, and tumor-immune infiltrating cells (CD8+ T cells, gamma delta T cells, M0 macrophages, M1 macrophages, M2 macrophages, activated NK cells, monocytes, and activated mast cells) and thus, it may find application as a guide for the evaluation of immune infiltration or in treatment decisions in immunotherapy.

摘要

胶质瘤是最常见的原发性脑肿瘤,预后差且死亡率高。本研究的目的是利用表观遗传特征预测预后并评估胶质瘤中的免疫浸润程度。我们整合了低级别胶质瘤和胶质母细胞瘤的基因表达谱和DNA甲基化数据,以探索表观遗传差异及相关的生物学功能差异。采用Cox回归和套索分析,基于八个DNA甲基化位点开发了一种表观遗传特征,用于预测胶质瘤患者的预后。Kaplan-Meier分析表明,高风险组和低风险组的总生存时间有显著差异,ROC分析证实该模型具有很强的预测能力。此外,我们基于年龄、性别、1p/19q状态、胶质瘤类型和风险评分构建了列线图。该表观遗传特征与肿瘤纯度、免疫检查点以及肿瘤免疫浸润细胞(CD8+T细胞、γδT细胞、M0巨噬细胞、M1巨噬细胞、M2巨噬细胞、活化的NK细胞、单核细胞和活化的肥大细胞)明显相关,因此,它可能作为评估免疫浸润的指南或用于免疫治疗的治疗决策。

https://cdn.ncbi.nlm.nih.gov/pmc/blobs/96f0/8203203/0173ef95062f/fcell-09-670854-g001.jpg

文献AI研究员

20分钟写一篇综述,助力文献阅读效率提升50倍。

立即体验

用中文搜PubMed

大模型驱动的PubMed中文搜索引擎

马上搜索

文档翻译

学术文献翻译模型,支持多种主流文档格式。

立即体验