Suppr超能文献

氧化苦参碱通过调节ROS介导的SREBP2信号通路减弱破骨细胞生成,并对抗去卵巢诱导的骨质疏松症。

Oxymatrine Attenuates Osteoclastogenesis via Modulation of ROS-Mediated SREBP2 Signaling and Counteracts Ovariectomy-Induced Osteoporosis.

作者信息

Jiang Chao, Ma Qingliang, Wang Shiyu, Shen Yang, Qin An, Fan Shunwu, Jie Zhiwei

机构信息

Department of Orthopaedics, Sir Run Run Shaw Hospital, Zhejiang University School of Medicine, Hangzhou, China.

Key Laboratory of Musculoskeletal System Degeneration and Regeneration Translational Research of Zhejiang Province, Hangzhou, China.

出版信息

Front Cell Dev Biol. 2021 May 31;9:684007. doi: 10.3389/fcell.2021.684007. eCollection 2021.

Abstract

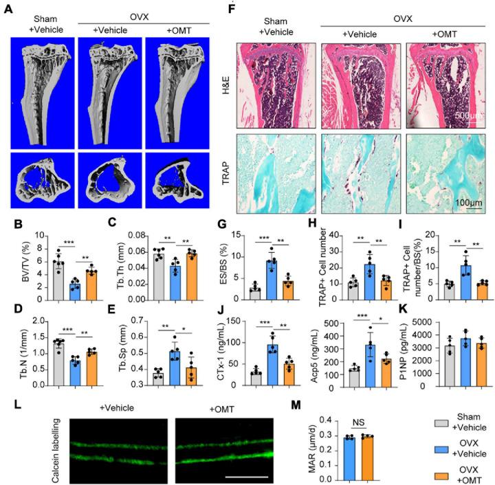
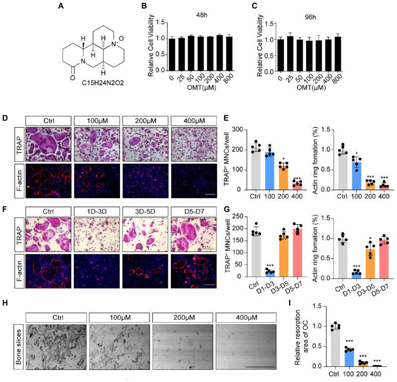
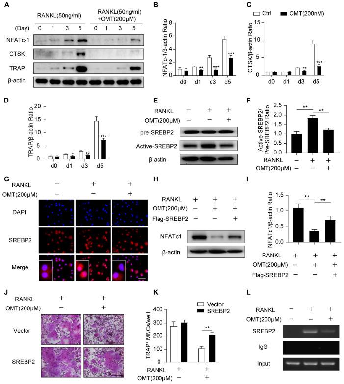
Osteoporosis, mainly caused by osteoclast-induced bone resorption, has become a major health problem in post-menopausal women and the elderly. Growing evidence indicates that inhibiting osteoclastogenesis is an efficient approach to develop alternative therapeutic agents for treating osteoporosis. In this study, we identified the potential regulating role of Oxymatrine (OMT), a quinazine alkaloid extracted from with various therapeutic effects in many diseases, on osteoclastogenesis for the first time. We found that OMT attenuated RANKL-induced osteoclast formation in both time- and dose-dependent manners. Further, OMT significantly suppressed RANKL-induced sterol regulatory element-binding protein 2 (SREBP2) activation and the expression of the nuclear factor of activated T cells 1 (NFATc1). Moreover, OMT inhibited the generation of RANKL-induced reactive oxygen species (ROS), and the upregulation of ROS could rescue the inhibition of SREBP2 by OMT. More importantly, ovariectomy (OVX) mouse model showed that OMT could effectively improve ovariectomy (OVX)-induced osteopenia by inhibiting osteoclastogenesis . In conclusion, our data demonstrated that OMT impaired ROS mediated SREBP2 activity and downstream NFATc1 expression during osteoclastogenesis, suppressed OVX-induced osteopenia , which suggested that OMT could be a promising compound for medical treatment against osteoporosis.

摘要

骨质疏松症主要由破骨细胞诱导的骨吸收引起,已成为绝经后女性和老年人的主要健康问题。越来越多的证据表明,抑制破骨细胞生成是开发治疗骨质疏松症替代治疗药物的有效方法。在本研究中,我们首次确定了氧化苦参碱(OMT)(一种从多种疾病中具有多种治疗作用的喹嗪生物碱)在破骨细胞生成中的潜在调节作用。我们发现OMT以时间和剂量依赖性方式减弱RANKL诱导的破骨细胞形成。此外,OMT显著抑制RANKL诱导的固醇调节元件结合蛋白2(SREBP2)激活和活化T细胞核因子1(NFATc1)的表达。此外,OMT抑制RANKL诱导的活性氧(ROS)生成,并且ROS的上调可以挽救OMT对SREBP2的抑制作用。更重要的是,卵巢切除(OVX)小鼠模型表明,OMT可以通过抑制破骨细胞生成有效改善卵巢切除(OVX)诱导的骨质减少。总之,我们的数据表明,OMT在破骨细胞生成过程中损害了ROS介导的SREBP2活性和下游NFATc1表达,抑制了OVX诱导的骨质减少,这表明OMT可能是一种有前途的抗骨质疏松症治疗化合物。

https://cdn.ncbi.nlm.nih.gov/pmc/blobs/38ac/8202524/0ed4ab3c0735/fcell-09-684007-g001.jpg

文献AI研究员

20分钟写一篇综述,助力文献阅读效率提升50倍。

立即体验

用中文搜PubMed

大模型驱动的PubMed中文搜索引擎

马上搜索

文档翻译

学术文献翻译模型,支持多种主流文档格式。

立即体验