Suppr超能文献

发现羟基酪醇作为硫氧还蛋白还原酶1抑制剂,通过产生活性氧诱导人结肠癌细胞凋亡和G/S期细胞周期阻滞。

Discovery of hydroxytyrosol as thioredoxin reductase 1 inhibitor to induce apoptosis and G/S cell cycle arrest in human colorectal cancer cells via ROS generation.

作者信息

Zhang Sheng-Peng, Zhou Ji, Fan Qing-Zhu, Lv Xiao-Mei, Wang Tian, Wang Fan, Chen Yang, Hong Sen-Yan, Liu Xiao-Ping, Xu Bing-Song, Hu Lei, Zhang Chao, Zhang Ye-Ming

机构信息

Center of Drug Screening and Evaluation, Wannan Medical College, Wuhu, Anhui 241000, P.R. China.

Center for Reproductive Medicine, The First Affiliated Hospital, Wannan Medical College, Wuhu, Anhui 241000, P.R. China.

出版信息

Exp Ther Med. 2021 Aug;22(2):829. doi: 10.3892/etm.2021.10261. Epub 2021 Jun 3.

Abstract

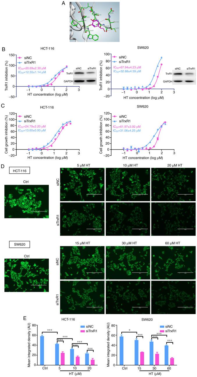
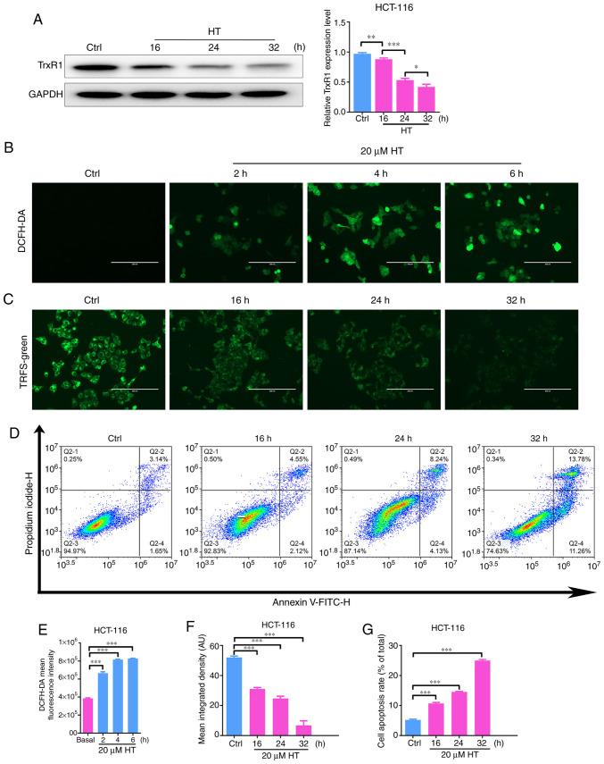
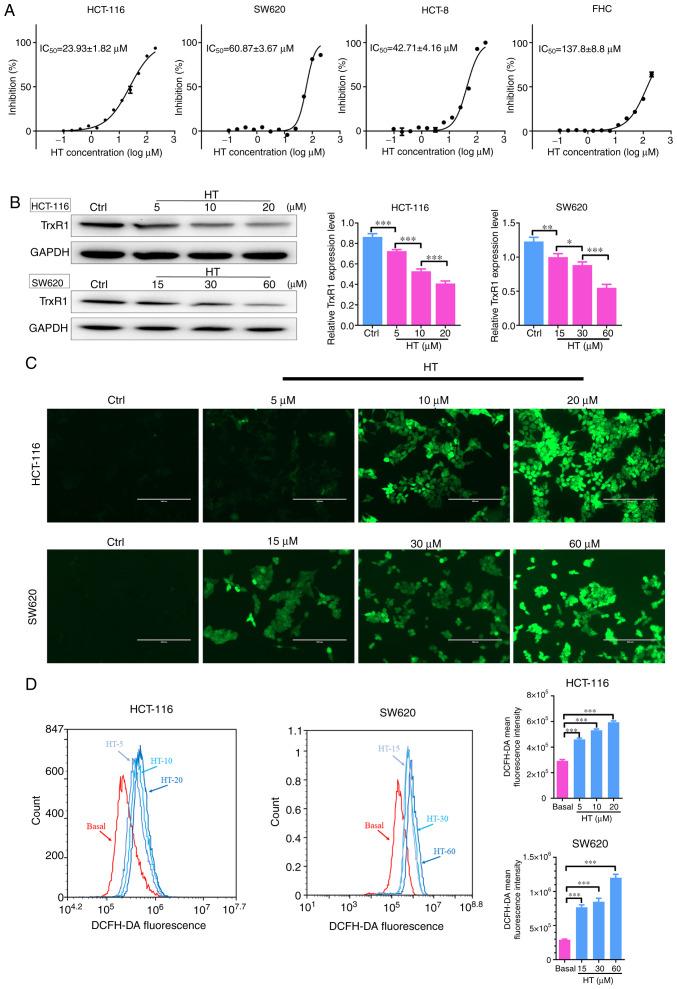
Colorectal cancer (CRC) is one of the most common cancer types and a leading cause of cancer-associated mortality in China. Increased thioredoxin reductase 1 (TrxR1) levels have been previously identified as possible target for CRC. The present study revealed that the natural product hydroxytyrosol (HT), which exhibits a polyphenol scaffold, is a potent inhibitor of TrxR1. Inhibition of TrxR1 was indicated to result in accumulation of reactive oxygen species, inhibit proliferation and induce apoptosis and G/S cell cycle arrest of CRC cells. Using a C-terminal mutant TrxR1 enzyme activity assay, TrxR1 RNA interference assay and HT binding model assay, the present study demonstrated the core character of the selenocysteine residue in the interaction between HT and TrxR1. HT can serve as polyphenol scaffold to develop novel TrxR1 inhibitors for CRC treatment in the future.

摘要

结直肠癌(CRC)是中国最常见的癌症类型之一,也是癌症相关死亡的主要原因。先前已确定硫氧还蛋白还原酶1(TrxR1)水平升高可能是CRC的治疗靶点。本研究表明,具有多酚骨架的天然产物羟基酪醇(HT)是TrxR1的有效抑制剂。抑制TrxR1会导致活性氧的积累,抑制CRC细胞的增殖,诱导细胞凋亡以及使CRC细胞发生G/S期细胞周期阻滞。通过C端突变型TrxR1酶活性测定、TrxR1 RNA干扰测定和HT结合模型测定,本研究证明了HT与TrxR1相互作用中硒代半胱氨酸残基的核心特征。未来,HT可作为多酚骨架来开发用于CRC治疗的新型TrxR1抑制剂。

https://cdn.ncbi.nlm.nih.gov/pmc/blobs/f7e3/8200807/d2f2d97e927b/etm-22-02-10261-g00.jpg

文献AI研究员

20分钟写一篇综述,助力文献阅读效率提升50倍。

立即体验

用中文搜PubMed

大模型驱动的PubMed中文搜索引擎

马上搜索

文档翻译

学术文献翻译模型,支持多种主流文档格式。

立即体验