Suppr超能文献

靶向 Polycomb 抑制复合物 1 RING 结构域的小分子抑制剂。

Small-molecule inhibitors targeting Polycomb repressive complex 1 RING domain.

机构信息

Department of Pathology, University of Michigan, Ann Arbor, MI, USA.

MedImmune, LLC, Gaithersburg, MD, USA.

出版信息

Nat Chem Biol. 2021 Jul;17(7):784-793. doi: 10.1038/s41589-021-00815-5. Epub 2021 Jun 21.

Abstract

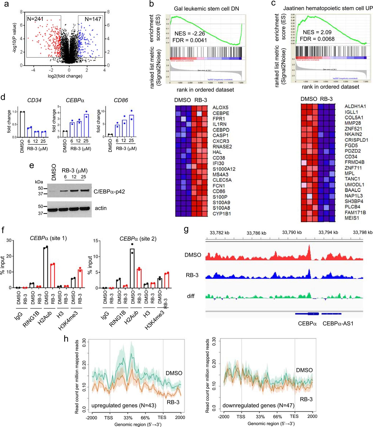
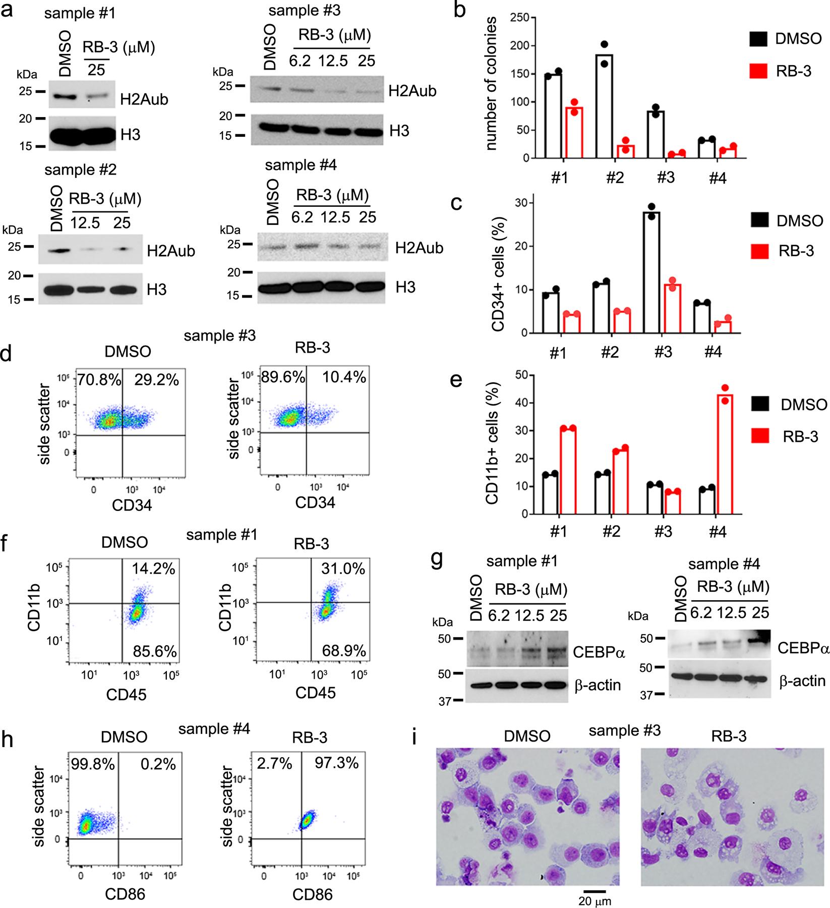
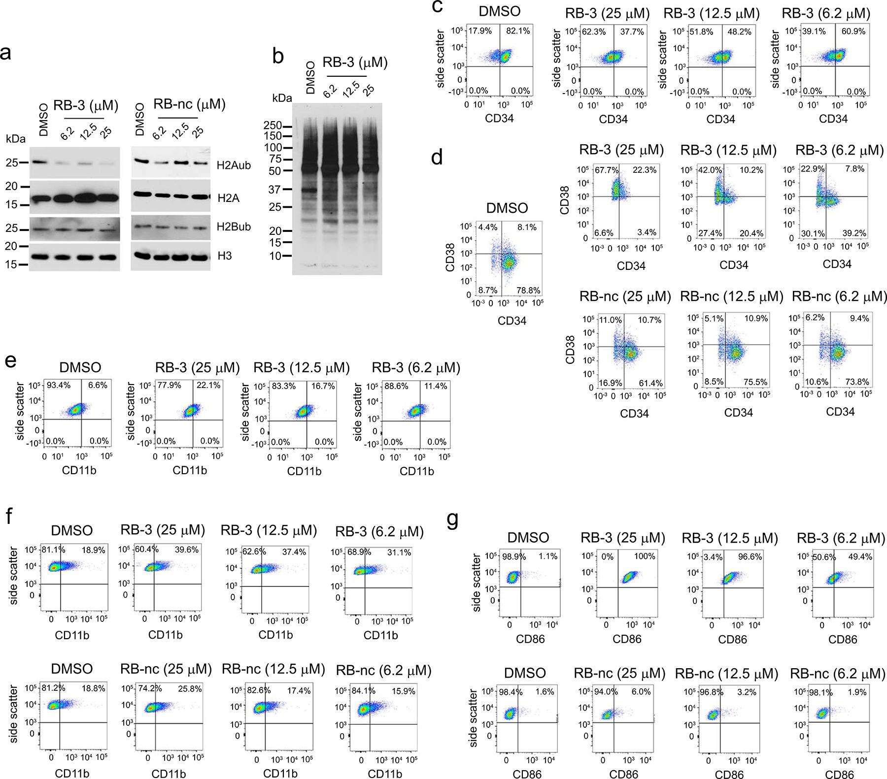
Polycomb repressive complex 1 (PRC1) is an essential chromatin-modifying complex that monoubiquitinates histone H2A and is involved in maintaining the repressed chromatin state. Emerging evidence suggests PRC1 activity in various cancers, rationalizing the need for small-molecule inhibitors with well-defined mechanisms of action. Here, we describe the development of compounds that directly bind to RING1B-BMI1, the heterodimeric complex constituting the E3 ligase activity of PRC1. These compounds block the association of RING1B-BMI1 with chromatin and inhibit H2A ubiquitination. Structural studies demonstrate that these inhibitors bind to RING1B by inducing the formation of a hydrophobic pocket in the RING domain. Our PRC1 inhibitor, RB-3, decreases the global level of H2A ubiquitination and induces differentiation in leukemia cell lines and primary acute myeloid leukemia (AML) samples. In summary, we demonstrate that targeting the PRC1 RING domain with small molecules is feasible, and RB-3 represents a valuable chemical tool to study PRC1 biology.

摘要

多梳抑制复合物 1(PRC1)是一种必需的染色质修饰复合物,它单泛素化组蛋白 H2A,并参与维持抑制性染色质状态。新出现的证据表明 PRC1 在各种癌症中的活性,这使得需要具有明确作用机制的小分子抑制剂变得合理。在这里,我们描述了直接结合到构成 PRC1 E3 连接酶活性的 RING1B-BMI1 异二聚体复合物的化合物的开发。这些化合物阻止了 RING1B-BMI1 与染色质的结合,并抑制了 H2A 的泛素化。结构研究表明,这些抑制剂通过诱导环结构域中形成一个疏水性口袋来结合 RING1B。我们的 PRC1 抑制剂 RB-3 降低了组蛋白 H2A 泛素化的整体水平,并诱导白血病细胞系和原发性急性髓系白血病(AML)样本的分化。总之,我们证明了用小分子靶向 PRC1 的环结构域是可行的,RB-3 代表了研究 PRC1 生物学的有价值的化学工具。

https://cdn.ncbi.nlm.nih.gov/pmc/blobs/9716/8238916/ee7a12b9a170/nihms-1703007-f0007.jpg

文献AI研究员

20分钟写一篇综述,助力文献阅读效率提升50倍。

立即体验

用中文搜PubMed

大模型驱动的PubMed中文搜索引擎

马上搜索

文档翻译

学术文献翻译模型,支持多种主流文档格式。

立即体验