Suppr超能文献

5-OP-RU 处理食蟹猴后肺 MAIT 细胞功能失活。

Functional inactivation of pulmonary MAIT cells following 5-OP-RU treatment of non-human primates.

机构信息

T Lymphocyte Biology Section, Laboratory of Parasitic Diseases, National Institute of Allergy and Infectious Diseases, Bethesda, MD, USA.

Tuberculosis Research Section, Laboratory of Clinical Immunology and Microbiology, National Institute of Allergy and Infectious Diseases, Bethesda, MD, USA.

出版信息

Mucosal Immunol. 2021 Sep;14(5):1055-1066. doi: 10.1038/s41385-021-00425-3. Epub 2021 Jun 22.

Abstract

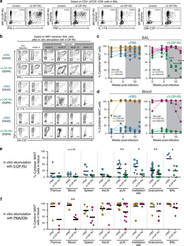
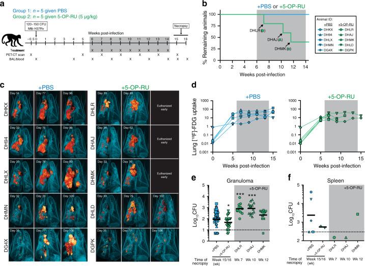
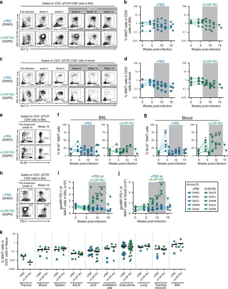
Targeting MAIT cells holds promise for the treatment of different diseases and infections. We previously showed that treatment of Mycobacterium tuberculosis infected mice with 5-OP-RU, a major antigen for MAIT cells, expands MAIT cells and enhances bacterial control. Here we treated M. tuberculosis infected rhesus macaques with 5-OP-RU intratracheally but found no clinical or microbiological benefit. In fact, after 5-OP-RU treatment MAIT cells did not expand, but rather upregulated PD-1 and lost the ability to produce multiple cytokines, a phenotype resembling T cell exhaustion. Furthermore, we show that vaccination of uninfected macaques with 5-OP-RU+CpG instillation into the lungs also drives MAIT cell dysfunction, and PD-1 blockade during vaccination partly prevents the loss of MAIT cell function without facilitating their expansion. Thus, in rhesus macaques MAIT cells are prone to the loss of effector functions rather than expansion after TCR stimulation in vivo, representing a significant barrier to therapeutically targeting these cells.

摘要

靶向 MAIT 细胞有望用于治疗各种疾病和感染。我们之前的研究表明,用 MAIT 细胞的主要抗原 5-OP-RU 治疗结核分枝杆菌感染的小鼠可扩增 MAIT 细胞并增强细菌控制。在这里,我们通过气管内给予 5-OP-RU 来治疗结核分枝杆菌感染的恒河猴,但未发现临床或微生物学方面的益处。事实上,在 5-OP-RU 治疗后,MAIT 细胞并未扩增,反而上调了 PD-1 并丧失了产生多种细胞因子的能力,表现出类似于 T 细胞耗竭的表型。此外,我们还表明,用 5-OP-RU+CpG 滴鼻接种肺部对未感染的恒河猴进行疫苗接种也会导致 MAIT 细胞功能障碍,而在疫苗接种期间阻断 PD-1 可部分防止 MAIT 细胞功能丧失,而不会促进其扩增。因此,在恒河猴中,MAIT 细胞在体内 TCR 刺激后容易失去效应功能,而不是扩增,这是治疗性靶向这些细胞的一个重大障碍。

https://cdn.ncbi.nlm.nih.gov/pmc/blobs/46b6/8379079/a4f8885a617a/41385_2021_425_Fig1_HTML.jpg

文献AI研究员

20分钟写一篇综述,助力文献阅读效率提升50倍。

立即体验

用中文搜PubMed

大模型驱动的PubMed中文搜索引擎

马上搜索

文档翻译

学术文献翻译模型,支持多种主流文档格式。

立即体验