Suppr超能文献

**译文**:耳念珠菌细胞壁甘露糖基化有助于通过与白念珠菌和光滑念珠菌不同的途径逃避中性粒细胞。

Candida auris Cell Wall Mannosylation Contributes to Neutrophil Evasion through Pathways Divergent from Candida albicans and Candida glabrata.

机构信息

Department of Medicine, University of Wisconsin, Madison, Wisconsin, USA.

Department of Medical Microbiology and Immunology, University of Wisconsin, Madison, Wisconsin, USA.

出版信息

mSphere. 2021 Jun 30;6(3):e0040621. doi: 10.1128/mSphere.00406-21. Epub 2021 Jun 23.

Abstract

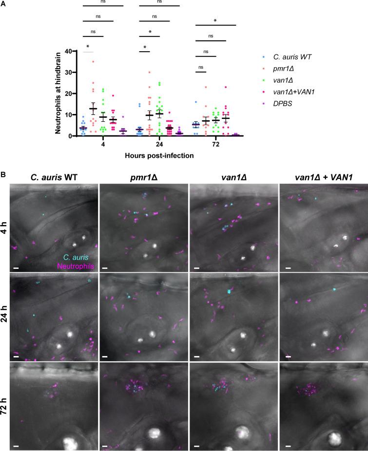
Candida auris, a recently emergent fungal pathogen, has caused invasive infections in health care settings worldwide. Mortality rates approach 60% and hospital spread poses a public health threat. Compared to other spp., C. auris avoids triggering the antifungal activity of neutrophils, innate immune cells that are critical for responding to many invasive fungal infections, including candidiasis. However, the mechanism underpinning this immune evasion has been largely unknown. Here, we show that C. auris cell wall mannosylation contributes to the evasion of neutrophils and in a zebrafish infection model. Genetic disruption of mannosylation pathways ( and ) diminishes the outer cell wall mannan, unmasks immunostimulatory components, and promotes neutrophil engagement, phagocytosis, and killing. Upon examination of these pathways in other spp. (Candida albicans and Candida glabrata), we did not find an impact on neutrophil interactions. These studies show how C. auris mannosylation contributes to neutrophil evasion though pathways distinct from other common spp. The findings shed light on innate immune evasion for this emerging pathogen. The emerging fungal pathogen Candida auris presents a global public health threat. Therapeutic options are often limited for this frequently drug-resistant pathogen, and mortality rates for invasive disease are high. Previous study has demonstrated that neutrophils, leukocytes critical for the antifungal host defense, do not efficiently recognize and kill C. auris. Here, we show how the outer cell wall of C. auris promotes immune evasion. Disruption of this mannan polysaccharide layer renders C. auris susceptible to neutrophil killing and in a zebrafish model of invasive candidiasis. The role of these mannosylation pathways for neutrophil evasion appears divergent from other common species.

摘要

耳念珠菌是一种新近出现的真菌病原体,已在全球医疗环境中引发侵袭性感染。其死亡率接近 60%,且医院内传播对公共卫生构成威胁。与其他 种念珠菌相比,耳念珠菌能逃避中性粒细胞的抗真菌活性,而中性粒细胞是应对包括念珠菌病在内的许多侵袭性真菌感染的重要先天免疫细胞。然而,这种免疫逃避的机制在很大程度上尚不清楚。在这里,我们发现耳念珠菌细胞壁甘露糖化有助于其逃避中性粒细胞的识别,并且在斑马鱼感染模型中也是如此。甘露糖化途径( 和 )的遗传破坏会减少外细胞壁甘露聚糖,暴露出免疫刺激性成分,并促进中性粒细胞的结合、吞噬和杀伤。在对其他 种念珠菌(白色念珠菌和光滑念珠菌)的这些途径进行研究时,我们并未发现其对中性粒细胞相互作用有影响。这些研究表明,耳念珠菌甘露糖化通过与其他常见 种不同的途径来促进中性粒细胞的逃避。这些发现揭示了这种新兴病原体的先天免疫逃避机制。 新兴真菌病原体耳念珠菌对全球公共卫生构成威胁。由于这种经常耐药的病原体,治疗选择往往有限,且侵袭性疾病的死亡率很高。先前的研究已经表明,中性粒细胞是抗真菌宿主防御的关键白细胞,不能有效地识别和杀死耳念珠菌。在这里,我们展示了耳念珠菌的外细胞壁如何促进免疫逃避。破坏这种甘露聚糖多糖层使耳念珠菌易受中性粒细胞杀伤 ,并在侵袭性念珠菌病的斑马鱼模型中也是如此。这些甘露糖化途径在中性粒细胞逃避中的作用似乎与其他常见的 种不同。

https://cdn.ncbi.nlm.nih.gov/pmc/blobs/16c8/8265655/9907d3714e79/msphere.00406-21-f001.jpg

文献AI研究员

20分钟写一篇综述,助力文献阅读效率提升50倍。

立即体验

用中文搜PubMed

大模型驱动的PubMed中文搜索引擎

马上搜索

文档翻译

学术文献翻译模型,支持多种主流文档格式。

立即体验