Suppr超能文献

活体成像鉴定白念珠菌中转录因子缺失突变株的差异和菌丝形成表型。

Intravital Imaging of Candida albicans Identifies Differential and Filamentation Phenotypes for Transcription Factor Deletion Mutants.

机构信息

Department of Pediatrics, Carver College of Medicine, University of Iowagrid.412584.egrid.214572.7, Iowa City, Iowa, USA.

Department of Biological Sciences, grid.147455.6Carnegie Mellon University, Pittsburgh, Pennsylvania, USA.

出版信息

mSphere. 2021 Jun 30;6(3):e0043621. doi: 10.1128/mSphere.00436-21. Epub 2021 Jun 23.

Abstract

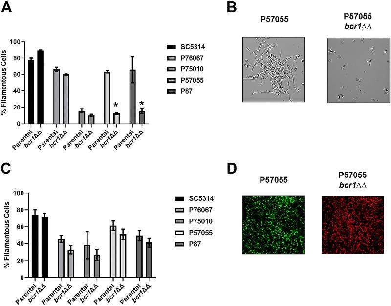
Candida albicans is an important cause of human fungal infections. A widely studied virulence trait of C. albicans is its ability to undergo filamentation to hyphae and pseudohyphae. Although yeast, pseudohyphae, and hyphae are present in pathological samples of infected mammalian tissue, it has been challenging to characterize the role of regulatory networks and specific genes during filamentation. In addition, the phenotypic heterogeneity of C. albicans clinical isolates is becoming increasingly recognized, while correlating this heterogeneity with pathogenesis remains an important goal. Here, we describe the use of an intravital imaging approach to characterize C. albicans filamentation in a mammalian model of infection by taking advantage of the translucence of mouse pinna (ears). Using this model, we have found that the and filamentation phenotypes of different C. albicans isolates can vary significantly, particularly when filamentation is compared to solid agar-based assays. We also show that the well-characterized transcriptional regulators Efg1 and Brg1 appear to play important roles both and . In contrast, Ume6 is much more important than . Finally, strains that are dependent on Bcr1 for filamentation are able to form filaments in its absence. This intravital imaging approach provides a new approach to the systematic characterization of this important virulence trait during mammalian infection. Our initial studies provide support for the notion that the regulation and initiation of C. albicans filamentation is distinct from induction. Candida albicans is one of the most common causes of fungal infections in humans. C. albicans undergoes a transition from a round yeast form to a filamentous form during infection, which is critical for its ability to cause disease. Although this transition has been studied in the laboratory for years, methods to do so in an animal model of infection have been limited. We have developed a microscopy method to visualize fluorescently labeled C. albicans undergoing this transition in the subcutaneous tissue of mice. Our studies indicate that the regulation of C. albicans filamentation during infection is distinct from that observed in laboratory conditions.

摘要

白色念珠菌是人类真菌感染的重要原因。白色念珠菌的一个广泛研究的毒力特征是其从酵母细胞转变为菌丝和假菌丝的能力。虽然酵母细胞、假菌丝和菌丝都存在于感染哺乳动物组织的病理样本中,但描述调控网络和特定基因在丝状形成过程中的作用一直具有挑战性。此外,白色念珠菌临床分离株的表型异质性正逐渐得到认可,而将这种异质性与发病机制相关联仍然是一个重要的目标。在这里,我们描述了利用活体成像方法在哺乳动物感染模型中描述白色念珠菌丝状形成的方法,该方法利用了小鼠耳廓(耳朵)的透明性。使用这种模型,我们发现不同白色念珠菌分离株的 和 丝状形成表型可以有很大的差异,特别是当与基于固体琼脂的测定相比时。我们还表明,Efg1 和 Brg1 等特征良好的转录调节因子似乎在 和 中都起着重要作用。相比之下,Ume6 在 中比 在 中更为重要。最后,依赖 Bcr1 进行 丝状形成的菌株在其缺失时仍能够形成菌丝。这种活体成像方法为在哺乳动物感染期间系统地描述这一重要毒力特征提供了一种新方法。我们的初步研究支持这样一种观点,即白色念珠菌丝状形成的调控和启动与 诱导不同。白色念珠菌是人类最常见的真菌感染原因之一。白色念珠菌在感染过程中从圆形酵母形式转变为丝状形式,这对于其引起疾病的能力至关重要。尽管多年来一直在实验室中研究这种转变,但在感染动物模型中进行研究的方法一直受到限制。我们已经开发了一种显微镜方法来可视化荧光标记的白色念珠菌在小鼠皮下组织中经历这种转变。我们的研究表明,感染期间白色念珠菌丝状形成的调控与在实验室条件下观察到的调控不同。

https://cdn.ncbi.nlm.nih.gov/pmc/blobs/eb09/8265662/7e0d9e3dd4bb/msphere.00436-21-f001.jpg

文献AI研究员

20分钟写一篇综述,助力文献阅读效率提升50倍。

立即体验

用中文搜PubMed

大模型驱动的PubMed中文搜索引擎

马上搜索

文档翻译

学术文献翻译模型,支持多种主流文档格式。

立即体验