Suppr超能文献

TYROBP 表达升高预示低级别胶质瘤患者预后不良和肿瘤免疫浸润程度高。

Elevated TYROBP expression predicts poor prognosis and high tumor immune infiltration in patients with low-grade glioma.

机构信息

Department of Neurosurgery, Institute of Neuroscience, the Second Affiliated Hospital of Guangzhou Medical University, Guangzhou, 510260, People's Republic of China.

出版信息

BMC Cancer. 2021 Jun 23;21(1):723. doi: 10.1186/s12885-021-08456-6.

Abstract

BACKGROUND

Tyrosine protein tyrosine kinase binding protein (TYROBP) binds non-covalently to activated receptors on the surface of various immune cells, and mediates signal transduction and cellular activation. It is dysregulated in various malignancies, although little is known regarding its role in low-grade glioma. The aim of this study is to explore the clinicopathological significance, prognostic value and immune signature of TYROBP expression in low-grade glioma (LGG).

METHODS

The differentially expressed genes (DEGs) between glioma samples and normal tissues were identified from two GEO microarray datasets using the limma package. The DEGs overlapping across both datasets were functionally annotated by Gene Ontology (GO) and Kyoto Encyclopedia of Genes and Genomes (KEGG) analyses. STRING database was used to establish the protein-protein interaction (PPI) of the DEGs. The PPI network was visualized by Cytoscape and cytoHubba, and the core module and hub genes were identified. The expression profile of TYROBP and patient survival were validated in the Oncomine, GEPIA2 and CGGA databases. The correlation between TYROBP expression and the clinicopathologic characteristics were evaluated. Gene Set Enrichment Analysis (GSEA) and single-sample GSEA (ssGSEA) were performed by R based on the LGG data from TCGA. The TIMER2.0 database was used to determine the correlation between TYROBP expression and tumor immune infiltrating cells in the LGG patients. Univariate and multivariate Cox regression analyses were performed to determine the prognostic impact of clinicopathological factors via TCGA database.

RESULTS

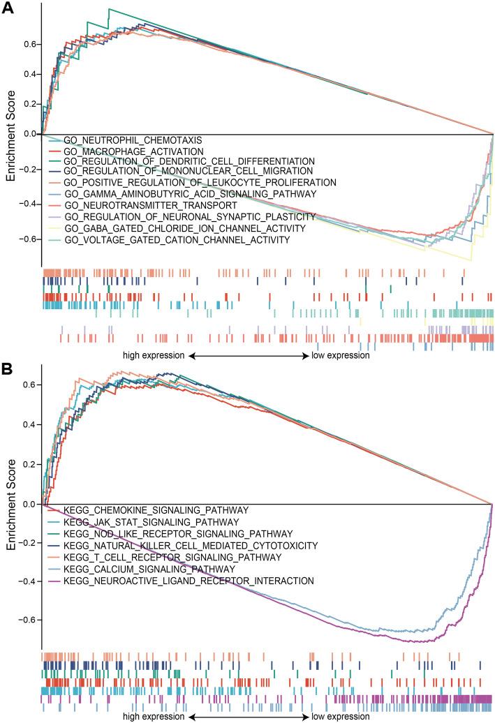
Sixty-two overlapping DEGs were identified in the 2 datasets, and were mainly enriched in the response to wounding, focal adhesion, GTPase activity and Parkinson disease pathways. TYROBP was identified through the PPI network and cytoHubba. TYROBP expression levels were significantly higher in the LGG tissues compared to the normal tissues, and was associated with worse prognosis and poor clinicopathological parameters. In addition, GSEA showed that TYROBP was positively correlated to neutrophil chemotaxis, macrophage activation, chemokine signaling pathway, JAK-STAT signaling pathway, and negatively associated with gamma aminobutyric acid signaling pathway, neurotransmitter transport, neuroactive ligand receptor intersection etc. TIMER2.0 and ssGSEA showed that TYROBP expression was significantly associated with the infiltration of neutrophils, macrophages, myeloid dendritic cells and monocytes. The infiltration of the M2 phenotype macrophages, cancer-associated fibroblasts and myeloid dendritic cells correlated to worse prognosis in LGG patients. Finally, multivariate analysis showed that elevated TYROBP expression is an independent risk factor for LGG.

CONCLUSION

TYROBP is dysregulated in LGG and correlates with immune infiltration. It is a potential therapeutic target and prognostic marker for LGG.

摘要

背景

酪氨酸蛋白酪氨酸激酶结合蛋白 (TYROBP) 非共价结合到各种免疫细胞表面的激活受体上,并介导信号转导和细胞激活。尽管人们对其在低级别胶质瘤中的作用知之甚少,但它在各种恶性肿瘤中失调。本研究旨在探讨 TYROBP 在低级别胶质瘤 (LGG) 中的表达的临床病理意义、预后价值和免疫特征。

方法

使用 limma 软件包从两个 GEO 微阵列数据集鉴定胶质瘤样本与正常组织之间的差异表达基因 (DEGs)。通过基因本体论 (GO) 和京都基因与基因组百科全书 (KEGG) 分析对重叠的 DEGs 进行功能注释。STRING 数据库用于构建 DEGs 的蛋白质-蛋白质相互作用 (PPI)。使用 Cytoscape 和 cytoHubba 可视化 PPI 网络,并确定核心模块和枢纽基因。在 Oncomine、GEPIA2 和 CGGA 数据库中验证 TYROBP 的表达谱和患者生存情况。评估 TYROBP 表达与临床病理特征的相关性。基于 TCGA 的 LGG 数据,通过 R 进行基因集富集分析 (GSEA) 和单样本 GSEA (ssGSEA)。使用 TIMER2.0 数据库确定 LGG 患者中 TYROBP 表达与肿瘤免疫浸润细胞的相关性。通过 TCGA 数据库进行单变量和多变量 Cox 回归分析,以确定临床病理因素的预后影响。

结果

在这两个数据集中共鉴定出 62 个重叠的 DEGs,它们主要富集在对创伤的反应、粘着斑、GTPase 活性和帕金森病途径中。通过 PPI 网络和 cytoHubba 鉴定出 TYROBP。与正常组织相比,LGG 组织中 TYROBP 的表达水平明显升高,且与预后不良和临床病理参数差相关。此外,GSEA 表明 TYROBP 与中性粒细胞趋化作用、巨噬细胞激活、趋化因子信号通路、JAK-STAT 信号通路呈正相关,与γ-氨基丁酸信号通路、神经递质转运、神经活性配体受体交叉等呈负相关。TIMER2.0 和 ssGSEA 表明 TYROBP 表达与中性粒细胞、巨噬细胞、髓样树突状细胞和单核细胞的浸润显著相关。LGG 患者中 M2 表型巨噬细胞、癌相关成纤维细胞和髓样树突状细胞的浸润与预后不良相关。最后,多变量分析表明,升高的 TYROBP 表达是 LGG 的独立危险因素。

结论

TYROBP 在 LGG 中失调,并与免疫浸润相关。它是 LGG 的潜在治疗靶点和预后标志物。

https://cdn.ncbi.nlm.nih.gov/pmc/blobs/9b35/8220692/3863d4f91b4a/12885_2021_8456_Fig1_HTML.jpg

文献AI研究员

20分钟写一篇综述,助力文献阅读效率提升50倍。

立即体验

用中文搜PubMed

大模型驱动的PubMed中文搜索引擎

马上搜索

文档翻译

学术文献翻译模型,支持多种主流文档格式。

立即体验