Suppr超能文献

不可逆电穿孔增强前列腺癌的检查点免疫治疗,并促进肿瘤抗原特异性组织驻留记忆 CD8+T 细胞。

Irreversible electroporation augments checkpoint immunotherapy in prostate cancer and promotes tumor antigen-specific tissue-resident memory CD8+ T cells.

机构信息

Department of Laboratory Medicine and Pathology, University of Minnesota, Minneapolis, MN, USA.

Center for Immunology, University of Minnesota, Minneapolis, USA.

出版信息

Nat Commun. 2021 Jun 23;12(1):3862. doi: 10.1038/s41467-021-24132-6.

Abstract

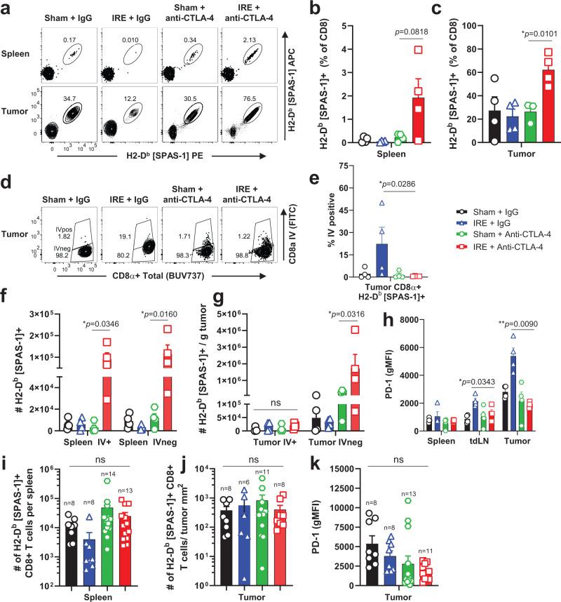
Memory CD8+ T cells populate non-lymphoid tissues (NLTs) following pathogen infection, but little is known about the establishment of endogenous tumor-specific tissue-resident memory T cells (T) during cancer immunotherapy. Using a transplantable mouse model of prostate carcinoma, here we report that tumor challenge leads to expansion of naïve neoantigen-specific CD8+ T cells and formation of a small population of non-recirculating T in several NLTs. Primary tumor destruction by irreversible electroporation (IRE), followed by anti-CTLA-4 immune checkpoint inhibitor (ICI), promotes robust expansion of tumor-specific CD8+ T cells in blood, tumor, and NLTs. Parabiosis studies confirm that T establishment following dual therapy is associated with tumor remission in a subset of cases and protection from subsequent tumor challenge. Addition of anti-PD-1 following dual IRE + anti-CTLA-4 treatment blocks tumor growth in non-responsive cases. This work indicates that focal tumor destruction using IRE combined with ICI is a potent in situ tumor vaccination strategy that generates protective tumor-specific T.

摘要

记忆性 CD8+T 细胞会在病原体感染后定植于非淋巴组织(NLT),但在癌症免疫治疗期间内源性肿瘤特异性组织驻留记忆 T 细胞(T)的建立情况还知之甚少。在这里,我们使用一种可移植的前列腺癌小鼠模型报告称,肿瘤挑战会导致幼稚的新抗原特异性 CD8+T 细胞的扩增,并在多个 NLT 中形成一小部分非再循环 T。不可逆电穿孔(IRE)破坏原发性肿瘤,然后使用抗 CTLA-4 免疫检查点抑制剂(ICI),可促进肿瘤特异性 CD8+T 细胞在血液、肿瘤和 NLT 中的大量扩增。联体动物研究证实,双重治疗后 T 的建立与某些情况下的肿瘤缓解以及随后对肿瘤挑战的保护有关。在双重 IRE+抗 CTLA-4 治疗后添加抗 PD-1 会阻止无反应病例的肿瘤生长。这项工作表明,使用 IRE 联合 ICI 进行局部肿瘤破坏是一种有效的原位肿瘤疫苗策略,可产生保护性的肿瘤特异性 T。

https://cdn.ncbi.nlm.nih.gov/pmc/blobs/9242/8222297/5d042120fe42/41467_2021_24132_Fig1_HTML.jpg

文献AI研究员

20分钟写一篇综述,助力文献阅读效率提升50倍。

立即体验

用中文搜PubMed

大模型驱动的PubMed中文搜索引擎

马上搜索

文档翻译

学术文献翻译模型,支持多种主流文档格式。

立即体验