Suppr超能文献

COVID-19 肺移植患者的临床特征、管理实践和结局。

Clinical characteristics, management practices, and outcomes among lung transplant patients with COVID-19.

机构信息

Divisions of Pulmonary and Critical Care Medicine, University of Texas Southwestern Medical Center, Dallas, Texas.

Infectious Disease and Geographic Medicine, University of Texas Southwestern Medical Center, Dallas, Texas.

出版信息

J Heart Lung Transplant. 2021 Sep;40(9):936-947. doi: 10.1016/j.healun.2021.05.003. Epub 2021 May 18.

Abstract

BACKGROUND

There are limited data on management strategies and outcomes among lung transplant (LT) patients with Coronavirus disease 2019 (COVID-19). We implemented management protocols based on the best available evidence and consensus among multidisciplinary teams. The current study reports our experience and outcomes using this protocol-based management strategy.

METHODS

We included single or bilateral LT patients who tested positive for SARS-CoV-2 on nasopharyngeal swab between March 1, 2020, to December 15, 2020 (n = 25; median age: 60, range 20-73 years; M: F 17:8). A group of patients with Respiratory Syncytial Virus (RSV) infection during 2016-18 were included to serve as a comparator group (n = 36).

RESULTS

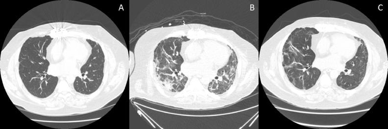
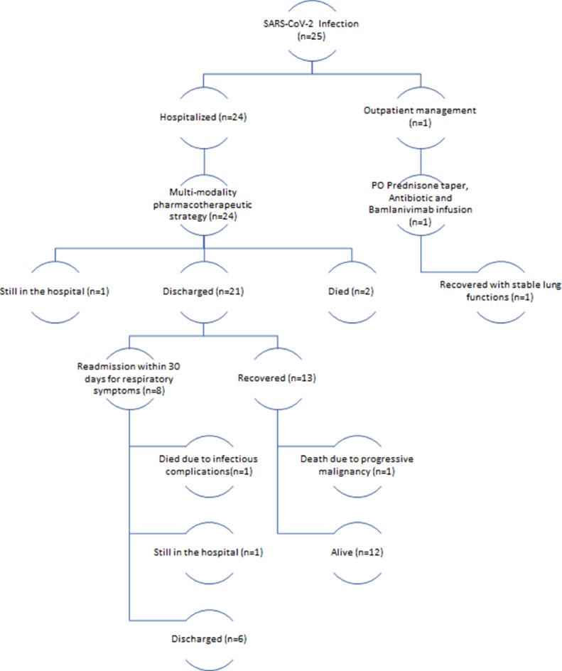
As compared to RSV, patients with COVID-19 were more likely to present with constitutional symptoms, spirometric decline, pulmonary opacities, new or worsening respiratory failure, and need for ventilator support. Patients with SARS-CoV-2 infection were less likely to receive a multimodality treatment strategy, and they experienced worse post-infection lung function loss, functional decline, and three-month survival. A significant proportion of patients with COVID-19 needed readmission for worsening allograft function (36.4%), and chronic kidney disease at initial presentation was associated with this complication. Lower pre-morbid FEV appeared to increase the risk of new or worsening respiratory failure, which was associated with worse outcomes. Overall hospital survival was 88% (n = 22). Follow-up data was available for all discharged patients (median: 43.5 days, range 15-287 days). A majority had persistent radiological opacities (19/22, 86.4%), with nearly half of the patients with available post-COVID-19 spirometry showing > 10% loss in lung function (6/13, median loss: 14.5%, range 10%-31%).

CONCLUSIONS

Despite similar demographic characteristics and predispositions, LT patients with COVID-19 are sicker and experience worse outcomes as compared to RSV. Despite the availability of newer therapeutic agents, COVID-19 continues to be associated with significant morbidity and mortality.

摘要

背景

关于 COVID-19 肺炎肺移植(LT)患者的管理策略和结果的数据有限。我们根据多学科团队的最佳可用证据和共识制定了管理方案。本研究报告了我们使用该基于方案的管理策略的经验和结果。

方法

我们纳入了 2020 年 3 月 1 日至 2020 年 12 月 15 日期间鼻咽拭子检测 SARS-CoV-2 阳性的单肺或双肺 LT 患者(n=25;中位年龄 60 岁,范围 20-73 岁;男:女 17:8)。纳入了一组 2016-18 年期间患有呼吸道合胞病毒(RSV)感染的患者作为对照组(n=36)。

结果

与 RSV 相比,COVID-19 患者更有可能出现全身症状、肺功能下降、肺部阴影、新发或加重呼吸衰竭以及需要呼吸机支持。SARS-CoV-2 感染患者不太可能接受多模式治疗策略,并且感染后肺功能下降、功能下降和三个月生存率更差。相当一部分 COVID-19 患者需要因移植物功能恶化而再次入院(36.4%),初始表现时慢性肾脏病与这种并发症有关。较低的术前 FEV 似乎增加了新发或加重呼吸衰竭的风险,而这与更差的结果相关。总体医院生存率为 88%(n=22)。所有出院患者均有随访数据(中位随访时间:43.5 天,范围 15-287 天)。大多数患者存在持续的影像学阴影(19/22,86.4%),在可获得 COVID-19 后肺功能检查的患者中,近一半患者的肺功能丧失超过 10%(6/13,中位丧失:14.5%,范围 10%-31%)。

结论

尽管具有相似的人口统计学特征和易感性,但 COVID-19 肺移植患者比 RSV 患者病情更严重,结果更差。尽管有新的治疗药物,但 COVID-19 仍与显著的发病率和死亡率相关。

https://cdn.ncbi.nlm.nih.gov/pmc/blobs/e59d/8130587/027acf7fb6ac/gr1_lrg.jpg

文献AI研究员

20分钟写一篇综述,助力文献阅读效率提升50倍。

立即体验

用中文搜PubMed

大模型驱动的PubMed中文搜索引擎

马上搜索

文档翻译

学术文献翻译模型,支持多种主流文档格式。

立即体验