Suppr超能文献

溶瘤副流感病毒与 NK 细胞结合,介导三维球体中受感染和未受感染的肺癌细胞的杀伤:I 型和 III 型干扰素信号的作用。

Oncolytic parainfluenza virus combines with NK cells to mediate killing of infected and non-infected lung cancer cells within 3D spheroids: role of type I and type III interferon signaling.

机构信息

Burnett School of Biomedical Sciences, College of Medicine, University of Central Florida, Orlando, Florida, USA.

Burnett School of Biomedical Sciences, College of Medicine, University of Central Florida, Orlando, Florida, USA

出版信息

J Immunother Cancer. 2021 Jun;9(6). doi: 10.1136/jitc-2021-002373.

Abstract

BACKGROUND

There is intense interest in developing novel oncolytic viruses, which can be used in cancer therapies along with immune cells such as natural killer (NK) cells. We have previously developed a particle-based method for in vitro expansion of highly cytotoxic human NK cells (PM21-NK cells). Here, we have tested the hypothesis that oncolytic parainfluenza virus 5 (P/V virus) can combine with PM21-NK cells for targeted killing of lung cancer cells.

METHODS

PM21-NK cells were assayed for killing of P/V virus-infected A549, H1299 and Calu-1 lung cancer cells in two-dimensional (2D) and three-dimensional (3D) cultures using flow cytometry, luminescence and kinetic imaging-based methods. Blocking antibodies were used to evaluate NK cell activating receptors involved in PM21-NK cell killing of infected target cells. Media transfer experiments tested soluble factors that increase PM21-NK cell killing of both P/V virus-infected and uninfected tumor cells.

RESULTS

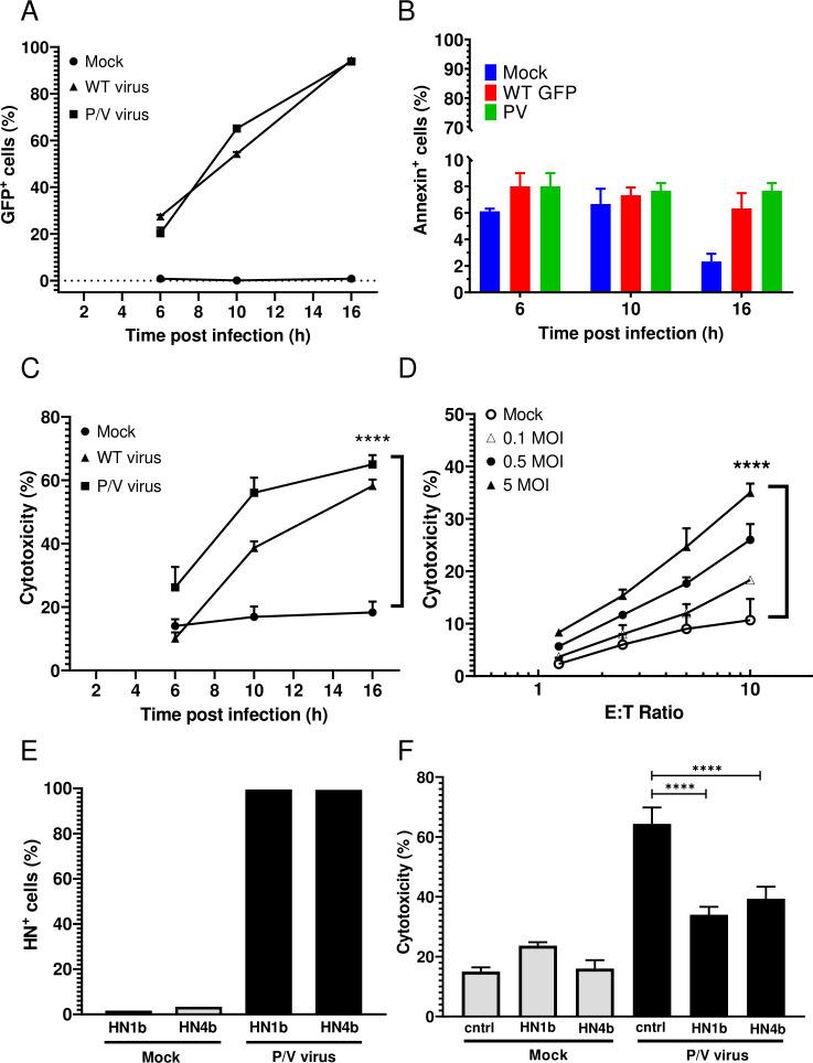
In 2D cultures, PM21-NK cells efficiently killed P/V virus-infected cancer cells compared with non-infected cells, through involvement of the viral glycoprotein and NK cell receptors NKp30, NKp46 and NKG2D. In 3D spheroid cultures, P/V virus infection was restricted to the outer layer of the spheroid. However, PM21-NK cells were able to more efficiently kill both the outer layer of infected cells in the spheroid and progressing further to kill the uninfected interior cells. Media transfer experiments demonstrated that P/V virus infection produced both type I and type III interferons, which decreased cell growth, which contributed to a reduction in the overall number of uninfected tumor cells in conjunction with PM21-NK cells. Across five cancer cell lines, the contribution of P/V virus infection on PM21-NK cell killing of target cells correlated with interferon induction.

CONCLUSION

Our data support the potential of combining oncolytic parainfluenza virus with PM21-NK cell adoptive therapy against lung cancer.

摘要

背景

人们对开发新型溶瘤病毒产生了浓厚的兴趣,这些病毒可以与自然杀伤 (NK) 细胞等免疫细胞一起用于癌症治疗。我们之前开发了一种基于颗粒的体外扩增高细胞毒性人 NK 细胞(PM21-NK 细胞)的方法。在这里,我们检验了这样一个假设,即副流感病毒 5 (P/V 病毒) 可以与 PM21-NK 细胞结合,用于靶向杀伤肺癌细胞。

方法

使用流式细胞术、发光和基于动力学成像的方法,在二维 (2D) 和三维 (3D) 培养物中检测 PM21-NK 细胞对 P/V 病毒感染的 A549、H1299 和 Calu-1 肺癌细胞的杀伤作用。阻断抗体用于评估参与 PM21-NK 细胞杀伤感染靶细胞的 NK 细胞激活受体。转移实验测试了增加 PM21-NK 细胞杀伤感染和未感染肿瘤细胞的可溶性因子。

结果

在 2D 培养物中,与未感染的细胞相比,PM21-NK 细胞通过病毒糖蛋白和 NK 细胞受体 NKp30、NKp46 和 NKG2D 的参与,有效地杀伤 P/V 病毒感染的癌细胞。在 3D 球体培养物中,P/V 病毒感染仅限于球体的外层。然而,PM21-NK 细胞能够更有效地杀伤球体中外层感染的细胞,并进一步杀伤未感染的内部细胞。转移实验表明,P/V 病毒感染产生了 I 型和 III 型干扰素,这降低了细胞生长,从而导致与 PM21-NK 细胞一起,未感染肿瘤细胞的总体数量减少。在五种癌细胞系中,P/V 病毒感染对 PM21-NK 细胞杀伤靶细胞的贡献与干扰素诱导相关。

结论

我们的数据支持将溶瘤副流感病毒与 PM21-NK 细胞过继疗法相结合用于治疗肺癌的潜力。

https://cdn.ncbi.nlm.nih.gov/pmc/blobs/a5a6/8237729/360cc0f1153e/jitc-2021-002373f01.jpg

文献AI研究员

20分钟写一篇综述,助力文献阅读效率提升50倍。

立即体验

用中文搜PubMed

大模型驱动的PubMed中文搜索引擎

马上搜索

文档翻译

学术文献翻译模型,支持多种主流文档格式。

立即体验