Suppr超能文献

菠菜霜霉病 16 号小种抗性的高分辨率图谱绘制和候选基因鉴定。

High resolution mapping and candidate gene identification of downy mildew race 16 resistance in spinach.

机构信息

Department of Horticulture, University of Arkansas, Fayetteville, AR, 72701, USA.

Department of Entomology and Plant Pathology, University of Arkansas, Fayetteville, AR, 72701, USA.

出版信息

BMC Genomics. 2021 Jun 26;22(1):478. doi: 10.1186/s12864-021-07788-8.

Abstract

BACKGROUND

Downy mildew, the most devastating disease of spinach (Spinacia oleracea L.), is caused by the oomycete Peronospora effusa [=P. farinosa f. sp. spinaciae]. The P. effusa shows race specificities to the resistant host and comprises 19 reported races and many novel isolates. Sixteen new P. effusa races were identified during the past three decades, and the new pathogen races are continually overcoming the genetic resistances used in commercial cultivars. A spinach breeding population derived from the cross between cultivars Whale and Lazio was inoculated with P. effusa race 16 in an environment-controlled facility; disease response was recorded and genotyped using genotyping by sequencing (GBS). The main objective of this study was to identify resistance-associated single nucleotide polymorphism (SNP) markers from the cultivar Whale against the P. effusa race 16.

RESULTS

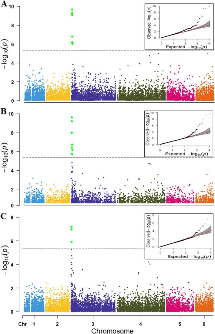
Association analysis conducted using GBS markers identified six significant SNPs (S3_658,306, S3_692697, S3_1050601, S3_1227787, S3_1227802, S3_1231197). The downy mildew resistance locus from cultivar Whale was mapped to a 0.57 Mb region on chromosome 3, including four disease resistance candidate genes (Spo12736, Spo12784, Spo12908, and Spo12821) within 2.69-11.28 Kb of the peak SNP.

CONCLUSIONS

Genomewide association analysis approach was used to map the P. effusa race 16 resistance loci and identify associated SNP markers and the candidate genes. The results from this study could be valuable in understanding the genetic basis of downy mildew resistance, and the SNP marker will be useful in spinach breeding to select resistant lines.

摘要

背景

霜霉病是菠菜(Spinacia oleracea L.)最具破坏性的病害,由卵菌 Peronospora effusa [=P. farinosa f. sp. spinaciae]引起。P. effusa 对抗性宿主具有种特异性,包含 19 个已报道的种和许多新的分离株。在过去的三十年中,鉴定出了 16 个新的 P. effusa 种,新的病原体种不断克服商业品种中使用的遗传抗性。从品种 Whale 和 Lazio 杂交衍生的菠菜育种群在环境控制设施中用 P. effusa 种 16 接种;在记录疾病反应的同时,使用基因分型测序(GBS)对其进行基因型分析。本研究的主要目的是从品种 Whale 中鉴定出与 P. effusa 种 16 相关的抗性单核苷酸多态性(SNP)标记。

结果

使用 GBS 标记进行的关联分析鉴定出 6 个显著的 SNP(S3_658,306、S3_692697、S3_1050601、S3_1227787、S3_1227802、S3_1231197)。来自品种 Whale 的霜霉病抗性位点被映射到染色体 3 上的 0.57 Mb 区域,包括四个疾病抗性候选基因(Spo12736、Spo12784、Spo12908 和 Spo12821),位于峰值 SNP 的 2.69-11.28 Kb 内。

结论

使用全基因组关联分析方法对 P. effusa 种 16 抗性位点进行定位,并鉴定出相关的 SNP 标记和候选基因。本研究的结果有助于深入了解霜霉病抗性的遗传基础,SNP 标记将有助于菠菜的抗性选育。

https://cdn.ncbi.nlm.nih.gov/pmc/blobs/ca88/8234665/3191b6cd2a92/12864_2021_7788_Fig1_HTML.jpg

文献AI研究员

20分钟写一篇综述,助力文献阅读效率提升50倍。

立即体验

用中文搜PubMed

大模型驱动的PubMed中文搜索引擎

马上搜索

文档翻译

学术文献翻译模型,支持多种主流文档格式。

立即体验