Suppr超能文献

绿原酸改善芴-9-双酚对猪支持细胞造成的损伤。

Chlorogenic Acid Ameliorates Damage Induced by Fluorene-9-Bisphenol in Porcine Sertoli Cells.

作者信息

Zhang Shaoxuan, Sun Boxing, Wang Dali, Liu Ying, Li Jing, Qi Jiajia, Zhang Yonghong, Bai Chunyan, Liang Shuang

机构信息

Department of Animals Sciences, College of Animal Sciences, Jilin University, Changchun, China.

出版信息

Front Pharmacol. 2021 Jun 9;12:678772. doi: 10.3389/fphar.2021.678772. eCollection 2021.

Abstract

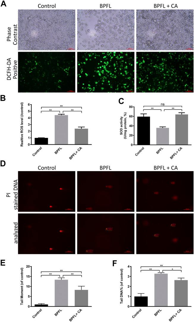
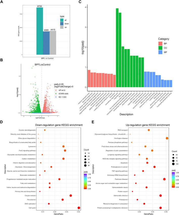
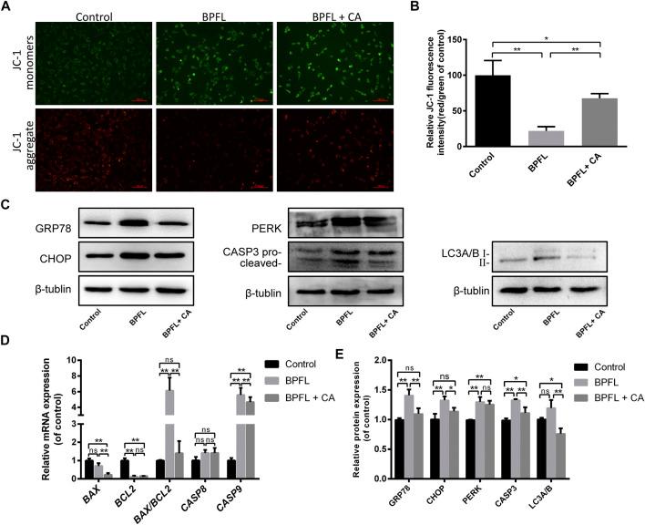
4,4'-(9-Fluorenylidene) diphenol (BPFL, also known as BHPF and fluorene-9-bisphenol) is a novel bisphenol A substitute that is used in the plastics industry as an organic synthesis intermediate and is a potential endocrine disruptor. However, the deleterious effects of BPFL on porcine Sertoli cells (SCs) and the possible underlying mechanisms are still unclear. Chlorogenic acid (CA) is a free radical scavenger in the cellular antioxidant system that prevents oxidative damage and apoptosis. In the present research, we found that BPFL induced impairments in porcine SCs in a dose-dependent manner and that CA protected porcine SCs against BPFL exposure-induced impairments. Cell viability, proliferation and apoptosis assay results revealed that BPFL exposure could inhibit porcine SC proliferation and induce apoptosis, while CA supplementation ameliorated the effects of BPFL. Further analysis revealed that BPFL exposure induced oxidative stress, mitochondrial membrane potential dysfunction and DNA damage accumulation. Transcriptome analysis and further real-time quantitative PCR and Western blot results showed that BPFL exposure induced endoplasmic reticulum stress and apoptosis. Supplementation with CA dramatically ameliorated these phenotypes in BPFL-exposed porcine SCs. Overall, the present research reveals the possible underlying mechanisms by which BPFL exposure induced impairments and CA supplementation protected against these impairments in porcine SCs.

摘要

4,4'-(9-芴亚基)二酚(BPFL,也称为BHPF和芴-9-双酚)是一种新型双酚A替代品,在塑料工业中用作有机合成中间体,是一种潜在的内分泌干扰物。然而,BPFL对猪支持细胞(SCs)的有害影响及其潜在机制仍不清楚。绿原酸(CA)是细胞抗氧化系统中的自由基清除剂,可防止氧化损伤和细胞凋亡。在本研究中,我们发现BPFL以剂量依赖性方式诱导猪SCs损伤,而CA可保护猪SCs免受BPFL暴露诱导的损伤。细胞活力、增殖和凋亡检测结果显示,BPFL暴露可抑制猪SCs增殖并诱导凋亡,而补充CA可改善BPFL的影响。进一步分析表明,BPFL暴露诱导氧化应激、线粒体膜电位功能障碍和DNA损伤积累。转录组分析以及进一步的实时定量PCR和蛋白质印迹结果表明BPFL暴露诱导内质网应激和细胞凋亡。补充CA可显著改善BPFL暴露的猪SCs中的这些表型。总体而言,本研究揭示了BPFL暴露诱导损伤以及补充CA预防猪SCs中这些损伤的潜在机制。

https://cdn.ncbi.nlm.nih.gov/pmc/blobs/863d/8219976/fc2d9b14b2b0/fphar-12-678772-g001.jpg

文献AI研究员

20分钟写一篇综述,助力文献阅读效率提升50倍。

立即体验

用中文搜PubMed

大模型驱动的PubMed中文搜索引擎

马上搜索

文档翻译

学术文献翻译模型,支持多种主流文档格式。

立即体验