Suppr超能文献

菊粉和丁酸钠通过诱导抗菌肽来减轻肥胖诱导的肠道屏障功能障碍。

Prebiotic Inulin and Sodium Butyrate Attenuate Obesity-Induced Intestinal Barrier Dysfunction by Induction of Antimicrobial Peptides.

机构信息

Institute of Nutritional Medicine, University of Hohenheim, Stuttgart, Germany.

Medical Clinic 1, University Hospital Erlangen, Friedrich Alexander University, Erlangen, Germany.

出版信息

Front Immunol. 2021 Jun 11;12:678360. doi: 10.3389/fimmu.2021.678360. eCollection 2021.

Abstract

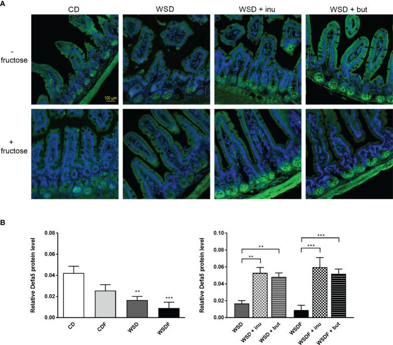
Defects in the mucosal barrier have been associated with metabolic diseases such as obesity and non-alcoholic fatty liver disease (NAFLD). Mice fed a Western-style diet (WSD) develop obesity and are characterized by a diet-induced intestinal barrier dysfunction, bacterial endotoxin translocation and subsequent liver steatosis. To examine whether inulin or sodium butyrate could improve gut barrier dysfunction, C57BL/6 mice were fed a control diet or a WSD ± fructose supplemented with either 10% inulin or 5% sodium butyrate for 12 weeks respectively. Inulin and sodium butyrate attenuated hepatosteatitis in the WSD-induced obesity mouse model by reducing weight gain, liver weight, plasma and hepatic triglyceride level. Furthermore, supplementation with inulin or sodium butyrate induced expression of Paneth cell α-defensins and matrix metalloproteinase-7 (MMP7), which was impaired by the WSD and particularly the fructose-added WSD. Effects on antimicrobial peptide function in the ileum were accompanied by induction of β-defensin-1 and tight junction genes in the colon resulting in improved intestinal permeability and endotoxemia. Organoid culture of small intestinal crypts revealed that the short chain fatty acids (SCFA) butyrate, propionate and acetate, fermentation products of inulin, induce Paneth cell α-defensin expression , and that histone deacetylation and STAT3 might play a role in butyrate-mediated induction of α-defensins. In summary, inulin and sodium butyrate attenuate diet-induced barrier dysfunction and induce expression of Paneth cell antimicrobials. The administration of prebiotic fiber or sodium butyrate could be an interesting therapeutic approach to improve diet-induced obesity.

摘要

黏膜屏障缺陷与代谢性疾病有关,如肥胖和非酒精性脂肪性肝病(NAFLD)。给予西式饮食(WSD)的小鼠会发生肥胖,并表现出饮食诱导的肠道屏障功能障碍、细菌内毒素易位和随后的肝脂肪变性。为了研究菊糖或丁酸钠是否可以改善肠道屏障功能障碍,将 C57BL/6 小鼠分别用对照饮食或 WSD+果糖喂养 12 周,WSD 中分别补充 10%菊糖或 5%丁酸钠。菊糖和丁酸钠通过减轻体重增加、肝重、血浆和肝甘油三酯水平,减轻 WSD 诱导的肥胖小鼠模型中的肝脂肪变性。此外,补充菊糖或丁酸钠可诱导潘氏细胞α-防御素和基质金属蛋白酶-7(MMP7)的表达,而 WSD 特别是添加果糖的 WSD 会损害其表达。在回肠中对抗菌肽功能的影响伴随着结肠中β-防御素-1 和紧密连接基因的诱导,从而改善肠道通透性和内毒素血症。小肠隐窝类器官培养显示,短链脂肪酸(SCFA)丁酸盐、丙酸盐和醋酸盐,是菊糖的发酵产物,可诱导潘氏细胞α-防御素的表达,而组蛋白去乙酰化和 STAT3 可能在丁酸盐介导的α-防御素诱导中发挥作用。总之,菊糖和丁酸钠可减轻饮食诱导的屏障功能障碍,并诱导潘氏细胞抗菌肽的表达。给予益生元纤维或丁酸钠可能是改善饮食诱导肥胖的一种有趣的治疗方法。

https://cdn.ncbi.nlm.nih.gov/pmc/blobs/d2d6/8226265/02b26542e399/fimmu-12-678360-g001.jpg

文献AI研究员

20分钟写一篇综述,助力文献阅读效率提升50倍。

立即体验

用中文搜PubMed

大模型驱动的PubMed中文搜索引擎

马上搜索

文档翻译

学术文献翻译模型,支持多种主流文档格式。

立即体验