Suppr超能文献

功能获得性p53 R248W突变体通过STAT3失调促进人胰腺癌细胞迁移。

The Gain-of-Function p53 R248W Mutant Promotes Migration by STAT3 Deregulation in Human Pancreatic Cancer Cells.

作者信息

Klemke Luisa, Fehlau Clara F, Winkler Nadine, Toboll Felicia, Singh Shiv K, Moll Ute M, Schulz-Heddergott Ramona

机构信息

Institute of Molecular Oncology, University Medical Center Göttingen, Göttingen, Germany.

Department of Gastroenterology, Gastrointestinal Oncology and Endocrinology, University Medical Center Göttingen, Göttingen, Germany.

出版信息

Front Oncol. 2021 Jun 11;11:642603. doi: 10.3389/fonc.2021.642603. eCollection 2021.

Abstract

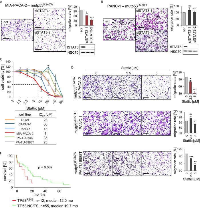
Missense p53 mutations (mutp53) occur in approx. 70% of pancreatic ductal adenocarcinomas (PDAC). Typically, mutp53 proteins are aberrantly stabilized by Hsp90/Hsp70/Hsp40 chaperone complexes. Notably, stabilization is a precondition for specific mutp53 alleles to acquire powerful neomorphic oncogenic gain-of-functions (GOFs) that promote tumor progression in solid cancers mainly by increasing invasion and metastasis. In colorectal cancer (CRC), we recently established that the common hotspot mutants mutp53 and mutp53 exert GOF activities by constitutively binding to and hyperactivating STAT3. This results in increased proliferation and invasion in an autochthonous CRC mouse model and correlates with poor survival in patients. Comparing a panel of p53 missense mutations in a series of homozygous human PDAC cell lines, we show here that, similar to CRC, the mutp53 protein again undergoes a strong Hsp90-mediated stabilization and selectively promotes migration. Highly stabilized mutp53 is degradable by the Hsp90 inhibitors Onalespib and Ganetespib, and correlates with growth suppression, possibly suggesting therapeutic vulnerabilities to target GOF mutp53 proteins in PDAC. In response to mutp53 depletion, only mutp53 harboring PDAC cells show STAT3 de-phosphorylation and reduced migration, again suggesting an allele-specific GOF in this cancer entity, similar to CRC. Moreover, mutp53 also exhibits the strongest constitutive complex formation with phosphorylated STAT3. The selective mutp53 GOF signals through enhancing the STAT3 axis, which was confirmed since targeting STAT3 by knockdown or pharmacological inhibition phenocopied mutp53 depletion and reduced cell viability and migration preferentially in mutp53-containing PDAC cells. Our results confirm that mutp53 GOF activities are allele specific and can span across tumor entities.

摘要

错义p53突变(mutp53)约在70%的胰腺导管腺癌(PDAC)中出现。通常,mutp53蛋白会被Hsp90/Hsp70/Hsp40伴侣复合体异常稳定化。值得注意的是,稳定化是特定mutp53等位基因获得强大的新形态致癌功能获得(GOF)的前提条件,这些功能主要通过增加侵袭和转移来促进实体癌中的肿瘤进展。在结直肠癌(CRC)中,我们最近证实常见的热点突变体mutp53和mutp53通过持续结合并过度激活STAT3发挥GOF活性。这导致在原位CRC小鼠模型中增殖和侵袭增加,并与患者的不良生存相关。在一系列纯合人类PDAC细胞系中比较一组p53错义突变,我们在此表明,与CRC类似,mutp53蛋白再次经历强烈的Hsp90介导的稳定化,并选择性促进迁移。高度稳定的mutp53可被Hsp90抑制剂奥纳司匹和加奈司匹降解,并与生长抑制相关,这可能表明在PDAC中靶向GOF mutp53蛋白存在治疗脆弱性。响应mutp53缺失,只有携带mutp53的PDAC细胞显示STAT3去磷酸化和迁移减少,这再次表明在这个癌症实体中存在等位基因特异性的GOF,类似于CRC。此外,mutp53还与磷酸化STAT3形成最强的组成型复合物。选择性的mutp53 GOF通过增强STAT3轴发出信号,这一点得到了证实,因为通过敲低或药物抑制靶向STAT3模拟了mutp53缺失,并优先降低了含mutp53的PDAC细胞的细胞活力和迁移。我们的结果证实mutp53 GOF活性是等位基因特异性的,并且可以跨越肿瘤实体。

https://cdn.ncbi.nlm.nih.gov/pmc/blobs/c764/8226097/299cca313599/fonc-11-642603-g001.jpg

文献AI研究员

20分钟写一篇综述,助力文献阅读效率提升50倍。

立即体验

用中文搜PubMed

大模型驱动的PubMed中文搜索引擎

马上搜索

文档翻译

学术文献翻译模型,支持多种主流文档格式。

立即体验