Suppr超能文献

全面分析 MEX3A 在卵巢癌中的预后价值及其与免疫浸润的关系。

Comprehensive Analysis of Prognostic Value of MEX3A and Its Relationship with Immune Infiltrates in Ovarian Cancer.

机构信息

Department of Gynecology and Obstetrics, Shanghai Key Laboratory of Gynecology Oncology, Renji Hospital, Shanghai Jiao Tong University School of Medicine, Shanghai 200127, China.

出版信息

J Immunol Res. 2021 Jun 3;2021:5574176. doi: 10.1155/2021/5574176. eCollection 2021.

Abstract

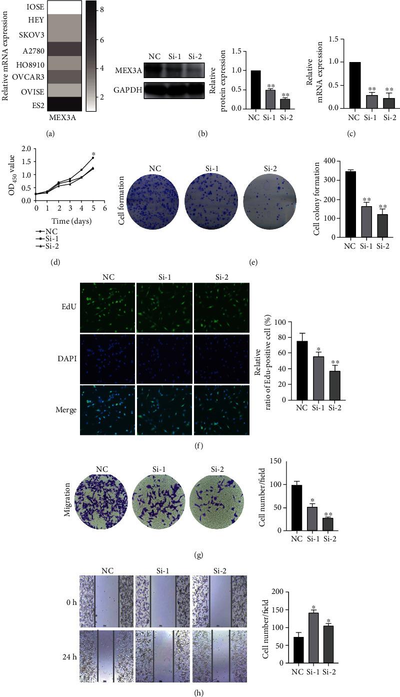
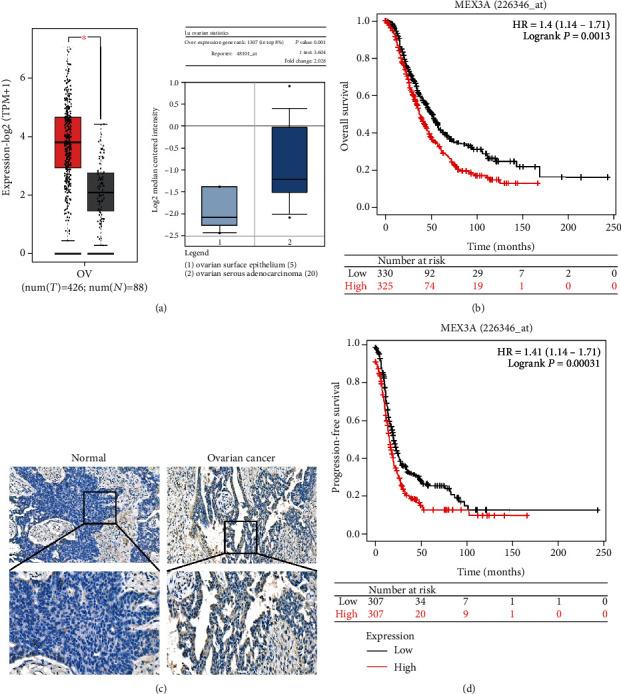
MEX3A is a critical RNA-binding ubiquitin ligase that is upregulated in various types of cancer. However, the correlations of MEX3A with prognosis and its molecular mechanism in ovarian cancer (OC) remain unclear. The expression level, prognostic values, and the genetic variations of MEX3A were analyzed via Gene Expression Profiling Interactive Analysis (GEPIA) Oncomine, Kaplan-Meier plotter, and cBioPortal. We used the LinkedOmics database to investigate the functions of MEX3A coexpressed genes and performed visualizing gene interaction network analysis on the GeneMANIA website. The correlations between MEX3A and cancer immune infiltration were analyzed by the Tumor Immune Estimation Resource (TIMER) site and the TISIDB database. Furthermore, analysis was performed to evaluate the biological functions of MEX3A in OC cells. Our study showed that the expression of the MEX3A in OC was higher than in normal tissues; it had the greatest prognostic value in OC, and strong physical interaction with PABPC1, LAMTOR2, KHDRBS2, and IGF2BP2, which indicated the association between MEX3A and immune infiltration. We also found that MEX3A was negatively related to infiltrating levels of several types of immune cells, including macrophages, neutrophils, dendritic cells (DCs), B cells, and CD8+ T cells. Additionally, experiments demonstrated that MEX3A promotes proliferation and migration in OC cells. Taken together, MEX3A might influence the biological functions of OC cells by regulating the immune infiltration in the microenvironment as a prognostic biomarker and a potential therapeutic target.

摘要

MEX3A 是一种关键的 RNA 结合泛素连接酶,在多种类型的癌症中上调。然而,MEX3A 与预后的相关性及其在卵巢癌(OC)中的分子机制尚不清楚。通过基因表达谱交互式分析(GEPIA)Oncomine、Kaplan-Meier plotter 和 cBioPortal 分析 MEX3A 的表达水平、预后价值和遗传变异。我们使用 LinkedOmics 数据库来研究 MEX3A 共表达基因的功能,并在 GeneMANIA 网站上进行可视化基因相互作用网络分析。通过肿瘤免疫估计资源(TIMER)网站和 TISIDB 数据库分析 MEX3A 与癌症免疫浸润的相关性。此外,还进行了分析以评估 MEX3A 在 OC 细胞中的生物学功能。我们的研究表明,MEX3A 在 OC 中的表达高于正常组织;它在 OC 中具有最大的预后价值,并且与 PABPC1、LAMTOR2、KHDRBS2 和 IGF2BP2 具有最强的物理相互作用,这表明 MEX3A 与免疫浸润有关。我们还发现 MEX3A 与几种类型的免疫细胞的浸润水平呈负相关,包括巨噬细胞、中性粒细胞、树突状细胞(DC)、B 细胞和 CD8+T 细胞。此外,实验表明 MEX3A 促进 OC 细胞的增殖和迁移。总之,MEX3A 可能作为预后生物标志物和潜在治疗靶点,通过调节微环境中的免疫浸润来影响 OC 细胞的生物学功能。

https://cdn.ncbi.nlm.nih.gov/pmc/blobs/12cc/8195639/39562936efc1/JIR2021-5574176.001.jpg

文献AI研究员

20分钟写一篇综述,助力文献阅读效率提升50倍。

立即体验

用中文搜PubMed

大模型驱动的PubMed中文搜索引擎

马上搜索

文档翻译

学术文献翻译模型,支持多种主流文档格式。

立即体验