Suppr超能文献

急性髓系白血病的综合基因组-代谢分类定义了具有 NPM1 和黏连蛋白/DNA 损伤突变的亚组。

Integrated genomic-metabolic classification of acute myeloid leukemia defines a subgroup with NPM1 and cohesin/DNA damage mutations.

机构信息

Biosciences Laboratory, IRCCS Istituto Romagnolo per lo Studio dei Tumori (IRST) "Dino Amadori", Meldola, FC, Italy.

Department of Experimental, Diagnostic and Specialty Medicine, University of Bologna, Bologna, Italy.

出版信息

Leukemia. 2021 Oct;35(10):2813-2826. doi: 10.1038/s41375-021-01318-x. Epub 2021 Jun 30.

Abstract

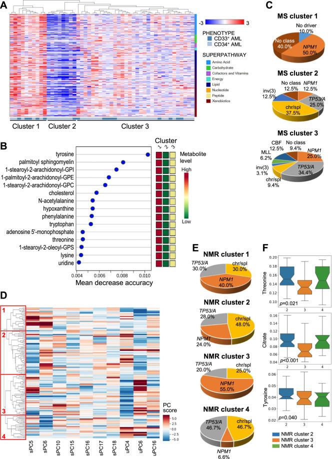
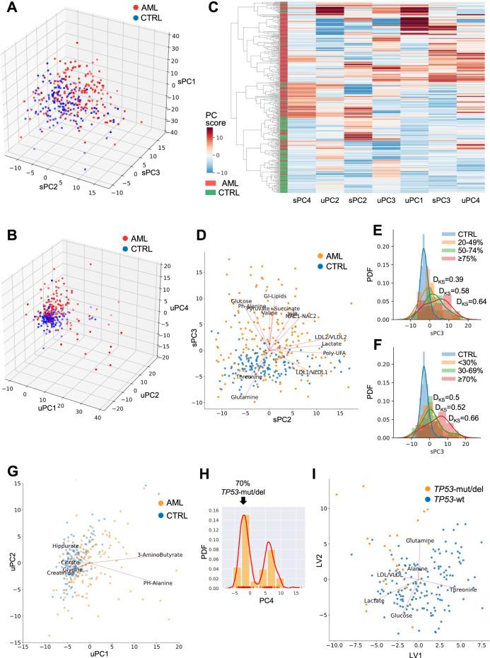
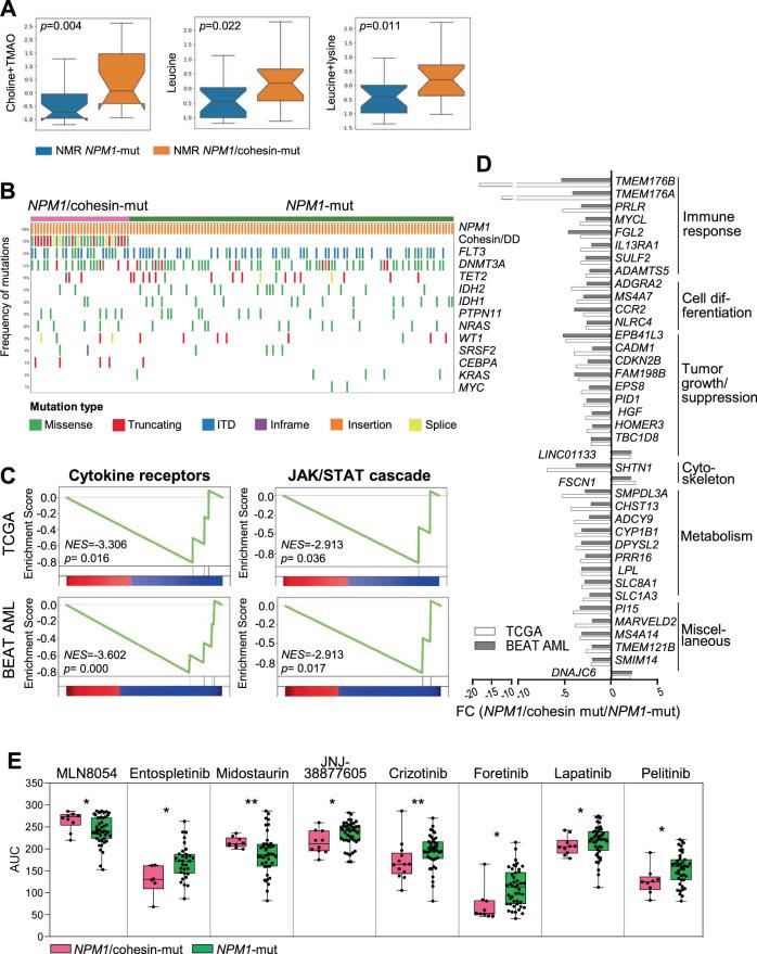
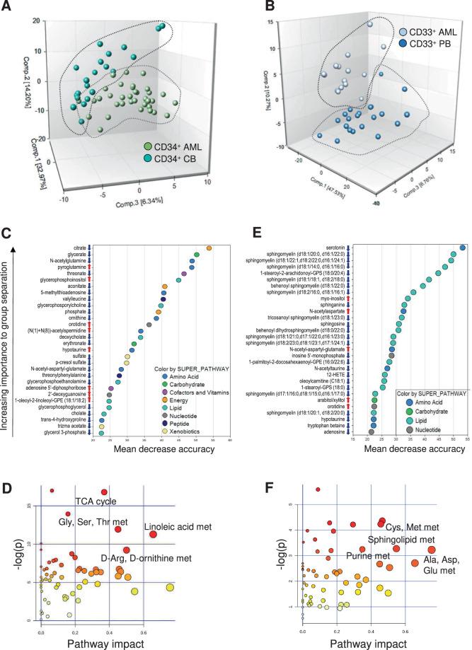
Although targeting of cell metabolism is a promising therapeutic strategy in acute myeloid leukemia (AML), metabolic dependencies are largely unexplored. We aimed to classify AML patients based on their metabolic landscape and map connections between metabolic and genomic profiles. Combined serum and urine metabolomics improved AML characterization compared with individual biofluid analysis. At intracellular level, AML displayed dysregulated amino acid, nucleotide, lipid, and bioenergetic metabolism. The integration of intracellular and biofluid metabolomics provided a map of alterations in the metabolism of polyamine, purine, keton bodies and polyunsaturated fatty acids and tricarboxylic acid cycle. The intracellular metabolome distinguished three AML clusters, correlating with distinct genomic profiles: NPM1-mutated(mut), chromatin/spliceosome-mut and TP53-mut/aneuploid AML that were confirmed by biofluid analysis. Interestingly, integrated genomic-metabolic profiles defined two subgroups of NPM1-mut AML. One was enriched for mutations in cohesin/DNA damage-related genes (NPM1/cohesin-mut AML) and showed increased serum choline + trimethylamine-N-oxide and leucine, higher mutation load, transcriptomic signatures of reduced inflammatory status and better ex-vivo response to EGFR and MET inhibition. The transcriptional differences of enzyme-encoding genes between NPM1/cohesin-mut and NPM1-mut allowed in silico modeling of intracellular metabolic perturbations. This approach predicted alterations in NAD and purine metabolism in NPM1/cohesin-mut AML that suggest potential vulnerabilities, worthy of being therapeutically explored.

摘要

尽管靶向细胞代谢是急性髓系白血病 (AML) 的一种有前途的治疗策略,但代谢依赖性在很大程度上仍未得到探索。我们旨在根据代谢景观对 AML 患者进行分类,并绘制代谢和基因组特征之间的联系。与单独的生物流体分析相比,联合血清和尿液代谢组学改善了 AML 的特征描述。在细胞内水平上,AML 显示出氨基酸、核苷酸、脂质和生物能量代谢的失调。细胞内和生物流体代谢组学的整合提供了多胺、嘌呤、酮体和多不饱和脂肪酸以及三羧酸循环代谢改变的图谱。细胞内代谢组学区分了三个 AML 簇,与不同的基因组特征相关:NPM1 突变 (mut)、染色质/剪接体突变和 TP53 突变/非整倍体 AML,这通过生物流体分析得到了证实。有趣的是,整合的基因组代谢谱定义了 NPM1 突变 AML 的两个亚组。一个富含染色质/DNA 损伤相关基因的突变(NPM1/cohesin-mut AML),并显示血清胆碱 + 三甲胺 N-氧化物和亮氨酸增加,更高的突变负荷,炎症状态减少的转录组特征,以及对 EGFR 和 MET 抑制的体外反应更好。NPM1/cohesin-mut 和 NPM1-mut 之间酶编码基因的转录差异允许在细胞内代谢扰动的计算机模型中进行。这种方法预测了 NPM1/cohesin-mut AML 中 NAD 和嘌呤代谢的改变,表明存在潜在的脆弱性,值得进行治疗探索。

https://cdn.ncbi.nlm.nih.gov/pmc/blobs/bce0/8478658/6387e1dee1f7/41375_2021_1318_Fig1_HTML.jpg

文献AI研究员

20分钟写一篇综述,助力文献阅读效率提升50倍。

立即体验

用中文搜PubMed

大模型驱动的PubMed中文搜索引擎

马上搜索

文档翻译

学术文献翻译模型,支持多种主流文档格式。

立即体验